Virus and Immunity Unit, Institut Pasteur, Université Paris Cité, CNRS UMR3569, Paris, France.
Vaccine Research Institute, Créteil, France.
Nat Commun. 2024 Mar 13;15(1):2254. doi: 10.1038/s41467-024-46490-7.
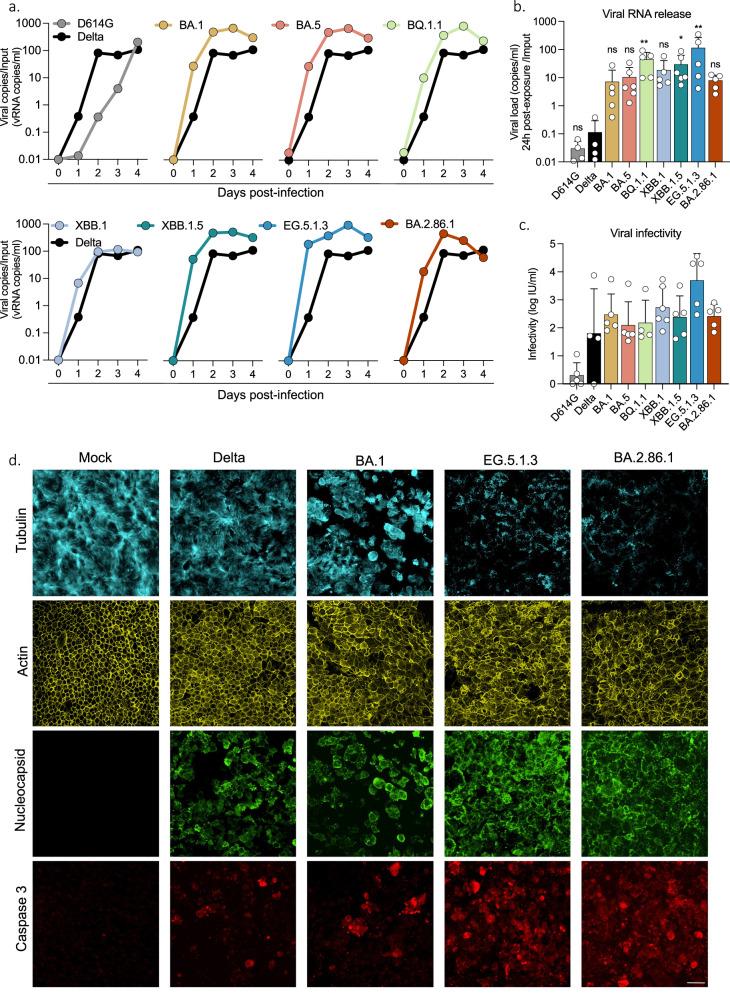
The unceasing circulation of SARS-CoV-2 leads to the continuous emergence of novel viral sublineages. Here, we isolate and characterize XBB.1, XBB.1.5, XBB.1.9.1, XBB.1.16.1, EG.5.1.1, EG.5.1.3, XBF, BA.2.86.1 and JN.1 variants, representing >80% of circulating variants in January 2024. The XBB subvariants carry few but recurrent mutations in the spike, whereas BA.2.86.1 and JN.1 harbor >30 additional changes. These variants replicate in IGROV-1 but no longer in Vero E6 and are not markedly fusogenic. They potently infect nasal epithelial cells, with EG.5.1.3 exhibiting the highest fitness. Antivirals remain active. Neutralizing antibody (NAb) responses from vaccinees and BA.1/BA.2-infected individuals are markedly lower compared to BA.1, without major differences between variants. An XBB breakthrough infection enhances NAb responses against both XBB and BA.2.86 variants. JN.1 displays lower affinity to ACE2 and higher immune evasion properties compared to BA.2.86.1. Thus, while distinct, the evolutionary trajectory of these variants combines increased fitness and antibody evasion.
SARS-CoV-2 的持续循环导致新的病毒亚谱系不断出现。在这里,我们分离并鉴定了 XBB.1、XBB.1.5、XBB.1.9.1、XBB.1.16.1、EG.5.1.1、EG.5.1.3、XBF、BA.2.86.1 和 JN.1 变体,这些变体代表了 2024 年 1 月循环变体的>80%。XBB 亚谱系在刺突上只有少数但反复出现的突变,而 BA.2.86.1 和 JN.1 则有>30 个额外的变化。这些变体在 IGROV-1 中复制,但不再在 Vero E6 中复制,并且融合性不明显。它们能够有效地感染鼻上皮细胞,其中 EG.5.1.3 表现出最高的适应性。抗病毒药物仍然有效。疫苗接种者和 BA.1/BA.2 感染个体产生的中和抗体(NAb)反应明显低于 BA.1,不同变体之间没有明显差异。XBB 突破感染增强了对 XBB 和 BA.2.86 变体的 NAb 反应。与 BA.2.86.1 相比,JN.1 对 ACE2 的亲和力较低,免疫逃避特性较高。因此,尽管这些变体存在明显差异,但它们的进化轨迹结合了适应性和抗体逃避特性。