Obesity and Comorbidities Research Center (OCRC), Department of Structural and Functional Biology, Institute of Biology, University of Campinas (UNICAMP), Campinas, SP, 13083864, Brazil.
Sci Rep. 2024 Mar 13;14(1):6136. doi: 10.1038/s41598-024-55505-8.
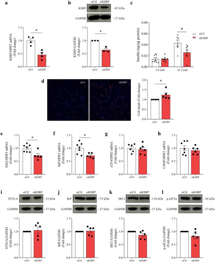
Impaired insulin production and/or secretion by pancreatic beta cells can lead to high blood glucose levels and type 2 diabetes (T2D). Therefore, investigating new proteins involved in beta cell response to stress conditions could be useful in finding new targets for therapeutic approaches. KH-type splicing regulatory protein (KSRP) is a protein usually involved in gene expression due to its role in post-transcriptional regulation. Although there are studies describing the important role of KSRP in tissues closely related to glucose homeostasis, its effect on pancreatic beta cells has not been explored so far. Pancreatic islets from diet-induced obese mice (C57BL/6JUnib) were used to determine KSRP expression and we also performed in vitro experiments exposing INS-1E cells (pancreatic beta cell line) to different stressors (palmitate or cyclopiazonic acid-CPA) to induce cellular dysfunction. Here we show that KSRP expression is reduced in all the beta cell dysfunction models tested. In addition, when manipulated to knock down KSRP, beta cells exhibited increased death and impaired insulin secretion, whereas KSRP overexpression prevented cell death and increased insulin secretion. Taken together, our findings suggest that KSRP could be an important target to protect beta cells from impaired functioning and death.
胰腺β细胞胰岛素产生和/或分泌受损可导致高血糖和 2 型糖尿病(T2D)。因此,研究参与β细胞对应激条件反应的新蛋白质可能有助于寻找治疗方法的新靶点。KH 型剪接调节蛋白(KSRP)是一种通常参与基因表达的蛋白质,因为其在转录后调节中的作用。尽管有研究描述了 KSRP 在与葡萄糖稳态密切相关的组织中的重要作用,但迄今为止尚未研究其对胰腺β细胞的影响。使用饮食诱导肥胖小鼠(C57BL/6JUnib)的胰岛来确定 KSRP 的表达,我们还进行了体外实验,将 INS-1E 细胞(胰腺β细胞系)暴露于不同的应激源(棕榈酸或环匹阿尼酸-CPA)以诱导细胞功能障碍。在这里,我们表明 KSRP 的表达在所有测试的β细胞功能障碍模型中均降低。此外,当操纵敲低 KSRP 时,β细胞表现出增加的死亡和受损的胰岛素分泌,而 KSRP 过表达可防止细胞死亡并增加胰岛素分泌。总之,我们的研究结果表明,KSRP 可能是保护β细胞免受功能障碍和死亡的重要靶点。