Xu Jihua, Xiong Lan, Yao Jia-Long, Zhao Peilei, Jiang Shenghui, Sun Xiaohong, Dong Chaohua, Jiang Hongyuan, Xu Xinyue, Zhang Yugang
College of Life Sciences, Key Laboratory of Plant Biotechnology of Shandong Province, Qingdao Agricultural University, Qingdao, 266109, China.
College of Horticulture, Engineering Laboratory of Genetic Improvement of Horticultural Crops of Shandong Province, Qingdao Agricultural University, Qingdao, 266109, China.
Hortic Res. 2024 Feb 15;11(3):uhae031. doi: 10.1093/hr/uhae031. eCollection 2024 Mar.
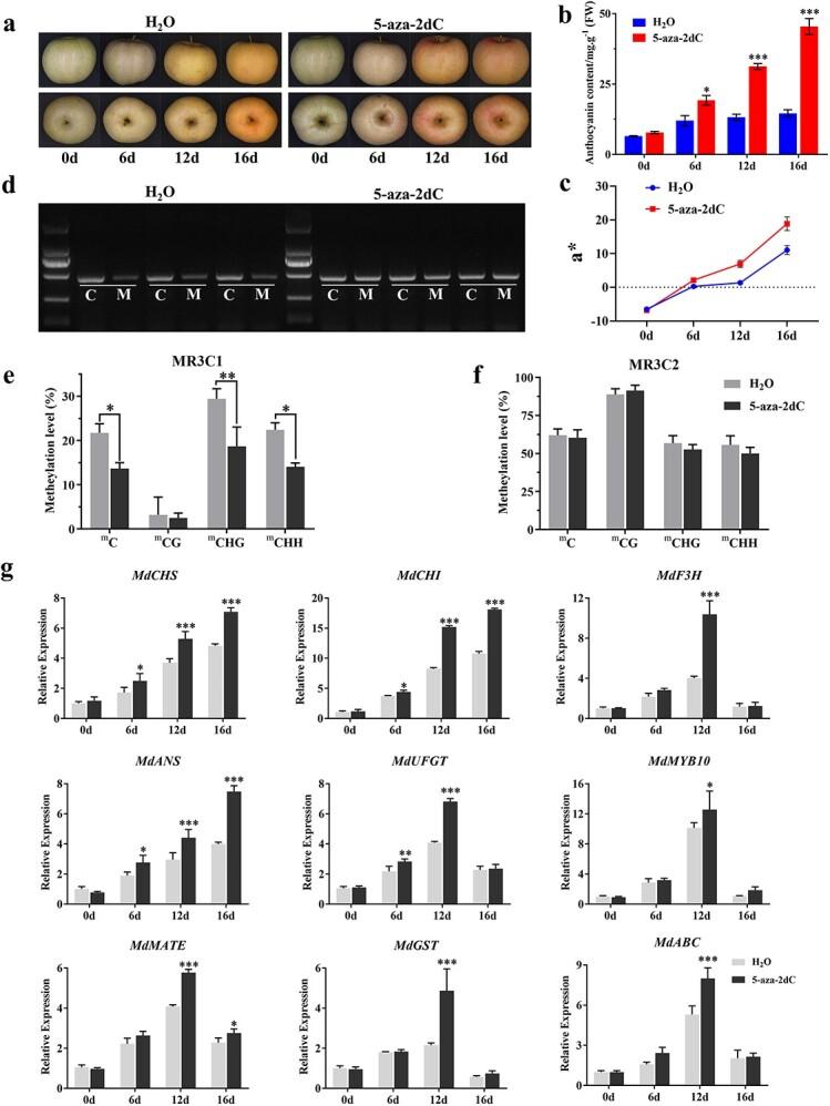
Apple fruit skin color fading is not well understood although the molecular mechanism of skin color formation is well known. The red-fleshed apple cultivar 'Daihong' (DH) exhibited fading skin color during fruit development despite having a heterozygous R6 allele but lacking Red-TE for red fruit skin. In this study, transcriptomic analysis revealed the expression level of increased with fruit development whereas reduced expression levels of , , , , , and were observed, consistent with decreased levels of chalcone, anthocyanin, catechin, epicatechin, and procyanidin B2. Whole-genome bisulfite sequencing (WGBS) indicated a global gain in cytosine methylation levels and increased methylation in 5' and 3' flanking regions of genes and transposable elements (TEs), and in TE bodies in all CG, CHG and CHH contexts, especially the mCHH context, during fruit development. The increased DNA methylation was attributed to reduced expression levels of DNA demethylase genes, including , , and . Association analysis revealed a significant negative correlation between promoter methylation levels of , , , and their respective transcript levels, as well as a negative correlation between promoter methylation levels of , , , and , and the content of chalcones, naringenin-7-glucoside, epicatechin, and quercetin. Treatment with the DNA demethylation agent 5-aza-2'-deoxycytidine verified the negative correlation between DNA methylation and gene expression within the flavonoid pathway. These findings suggest that hypermethylation in promoter regions of genes of the flavonoid biosynthesis pathway is associated with the reduction of gene expression and flavonoid content, and fruit skin color fading during DH apple development.
尽管苹果果皮颜色形成的分子机制已为人熟知,但果皮颜色褪色的原因却尚未得到充分理解。红肉苹果品种‘岱红’(DH)在果实发育过程中表现出果皮颜色褪色,尽管其具有杂合的R6等位基因,但缺乏用于红色果皮的Red-TE。在本研究中,转录组分析显示随着果实发育,[基因名称未给出]的表达水平升高,而[多个基因名称未给出]的表达水平降低,这与查尔酮、花青素、儿茶素、表儿茶素和原花青素B2水平的降低一致。全基因组亚硫酸氢盐测序(WGBS)表明,在果实发育过程中,胞嘧啶甲基化水平整体升高,基因和转座元件(TEs)的5'和3'侧翼区域以及TE体内在所有CG、CHG和CHH背景下甲基化增加,尤其是在mCHH背景下。DNA甲基化增加归因于DNA去甲基化酶基因[多个基因名称未给出]表达水平的降低。关联分析显示,[多个基因名称未给出]启动子甲基化水平与其各自的转录水平之间存在显著负相关,以及[多个基因名称未给出]启动子甲基化水平与查尔酮、柚皮素-7-葡萄糖苷、表儿茶素和槲皮素含量之间存在负相关。用DNA去甲基化剂5-氮杂-2'-脱氧胞苷处理证实了类黄酮途径中DNA甲基化与基因表达之间的负相关。这些发现表明,类黄酮生物合成途径基因启动子区域的高甲基化与基因表达和类黄酮含量的降低以及DH苹果发育过程中的果皮颜色褪色有关。