Theratechnologies Inc., Montréal, QC, Canada.
Laboratoire d'Oncologie Moléculaire, Département de Chimie, Université du Québec à Montréal, Montréal, QC, Canada.
Front Immunol. 2024 Feb 16;15:1355945. doi: 10.3389/fimmu.2024.1355945. eCollection 2024.
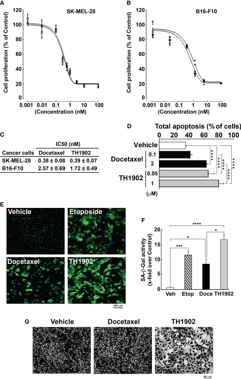
The anticancer efficacy of Sudocetaxel Zendusortide (TH1902), a peptide-drug conjugate internalized through a sortilin-mediated process, was assessed in a triple-negative breast cancer-derived MDA-MB-231 immunocompromised xenograft tumor model where complete tumor regression was observed for more than 40 days after the last treatment. Surprisingly, immunohistochemistry analysis revealed high staining of STING, a master regulator in the cancer-immunity cycle. A weekly administration of TH1902 as a single agent in a murine B16-F10 melanoma syngeneic tumor model demonstrated superior tumor growth inhibition than did docetaxel. A net increase in CD45 leukocyte infiltration within TH1902-treated tumors, especially for tumor-infiltrating lymphocytes and tumor-associated macrophages was observed. Increased staining of perforin, granzyme B, and caspase-3 was suggestive of elevated cytotoxic T and natural killer cell activities. Combined TH1902/anti-PD-L1 treatment led to increases in tumor growth inhibition and median animal survival. TH1902 inhibited cell proliferation and triggered apoptosis and senescence in B16-F10 cells , while inducing several downstream effectors of the cGAS/STING pathway and the expression of MHC-I and PD-L1. This is the first evidence that TH1902 exerts its antitumor activity, in part, through modulation of the immune tumor microenvironment and that the combination of TH1902 with checkpoint inhibitors (anti-PD-L1) could lead to improved clinical outcomes.
苏朵塞他辛 Zendusortide(TH1902)是一种通过分选受体介导的内吞作用内化的肽类药物偶联物,其在三阴性乳腺癌衍生的 MDA-MB-231 免疫缺陷异种移植肿瘤模型中的抗癌疗效进行了评估。在该模型中,最后一次治疗后超过 40 天观察到完全肿瘤消退。令人惊讶的是,免疫组织化学分析显示 STING 染色高,STING 是癌症免疫循环中的主要调节剂。每周一次给予 TH1902 作为单一药物在小鼠 B16-F10 黑色素瘤同基因肿瘤模型中,与多西紫杉醇相比,肿瘤生长抑制作用更优。在 TH1902 处理的肿瘤中观察到 CD45 白细胞浸润的净增加,特别是肿瘤浸润淋巴细胞和肿瘤相关巨噬细胞。穿孔素、颗粒酶 B 和半胱天冬酶-3 的染色增加表明细胞毒性 T 细胞和自然杀伤细胞活性升高。TH1902 联合抗 PD-L1 治疗可增加肿瘤生长抑制和中位动物存活。TH1902 抑制细胞增殖并触发 B16-F10 细胞凋亡和衰老,同时诱导 cGAS/STING 途径的几个下游效应物和 MHC-I 和 PD-L1 的表达。这是第一个证据表明,TH1902 通过调节免疫肿瘤微环境发挥其抗肿瘤活性,并且 TH1902 与检查点抑制剂(抗 PD-L1)的联合使用可能导致临床结果的改善。