Department of Nephrology, Union Hospital, Tongji Medical College, Huazhong University of Science and Technology, Wuhan, 430000, China.
Department of Neurobiology, Institute of Brain Research, School of Basic Medical Sciences, Tongji Medical College, Huazhong University of Science and Technology, Wuhan, 430000, China.
Adv Sci (Weinh). 2024 May;11(19):e2308378. doi: 10.1002/advs.202308378. Epub 2024 Mar 14.
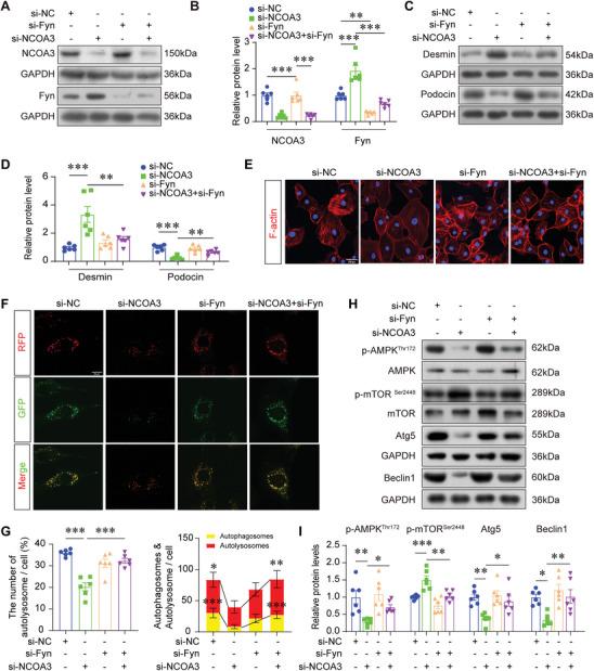
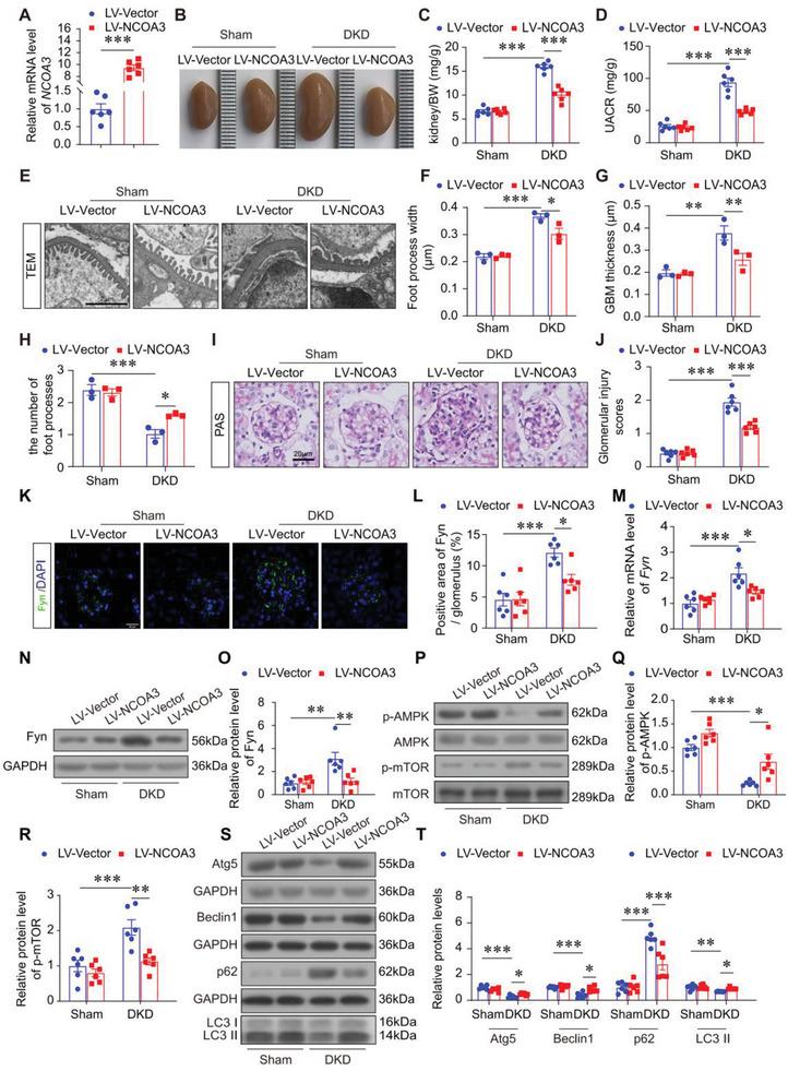
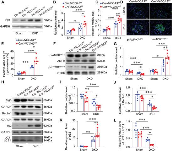
Nuclear receptors (NRs) are important transcriptional factors that mediate autophagy, preventing podocyte injury and the progression of diabetic kidney disease (DKD). However, the role of nuclear receptor coactivators that are powerful enhancers for the transcriptional activity of NRs in DKD remains unclear. In this study, a significant decrease in Nuclear Receptor Coactivator 3 (NCOA3) is observed in injured podocytes caused by high glucose treatment. Additionally, NCOA3 overexpression counteracts podocyte damage by improving autophagy. Further, Src family member, Fyn is identified to be the target of NCOA3 that mediates the podocyte autophagy process. Mechanistically, NCOA3 regulates the transcription of Fyn in a nuclear receptor, PPAR-γ dependent way. Podocyte-specific NCOA3 knockout aggravates albuminuria, glomerular sclerosis, podocyte injury, and autophagy in DKD mice. However, the Fyn inhibitor, AZD0530, rescues podocyte injury of NCOA3 knockout DKD mice. Renal NCOA3 overexpression with lentivirus can ameliorate podocyte damage and improve podocyte autophagy in DKD mice. Taken together, the findings highlight a novel target, NCOA3, that protects podocytes from high glucose injury by maintaining autophagy.
核受体(NRs)是重要的转录因子,可介导自噬,防止足细胞损伤和糖尿病肾病(DKD)进展。然而,核受体共激活因子在 DKD 中的作用仍不清楚,核受体共激活因子是增强 NR 转录活性的有力增强子。在这项研究中,发现在高糖处理引起的受损足细胞中,核受体共激活因子 3(NCOA3)显著减少。此外,过表达 NCOA3 通过改善自噬来抵抗足细胞损伤。进一步研究表明,Src 家族成员 Fyn 是 NCOA3 的靶标,介导足细胞自噬过程。在机制上,NCOA3 以核受体 PPAR-γ 依赖的方式调节 Fyn 的转录。足细胞特异性 NCOA3 敲除加重 DKD 小鼠的蛋白尿、肾小球硬化、足细胞损伤和自噬。然而,Fyn 抑制剂 AZD0530 可挽救 NCOA3 敲除 DKD 小鼠的足细胞损伤。用慢病毒过表达肾脏 NCOA3 可改善 DKD 小鼠的足细胞损伤并促进足细胞自噬。总之,这些发现强调了一个新的靶点 NCOA3,它通过维持自噬来保护足细胞免受高糖损伤。