Suppr超能文献

在斑马鱼中,单个碱基对的替换可以区分先天和急性惊吓行为的调节。

A single base pair substitution in zebrafish distinguishes between innate and acute startle behavior regulation.

机构信息

Department of Neuroscience, University of Pennsylvania, Pennsylvania, PA, United States of America.

Department of Cell and Developmental Biology, University of Pennsylvania, Pennsylvania, PA, United States of America.

出版信息

PLoS One. 2024 Mar 18;19(3):e0300529. doi: 10.1371/journal.pone.0300529. eCollection 2024.

Abstract

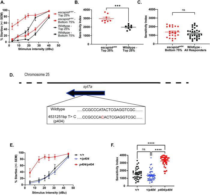
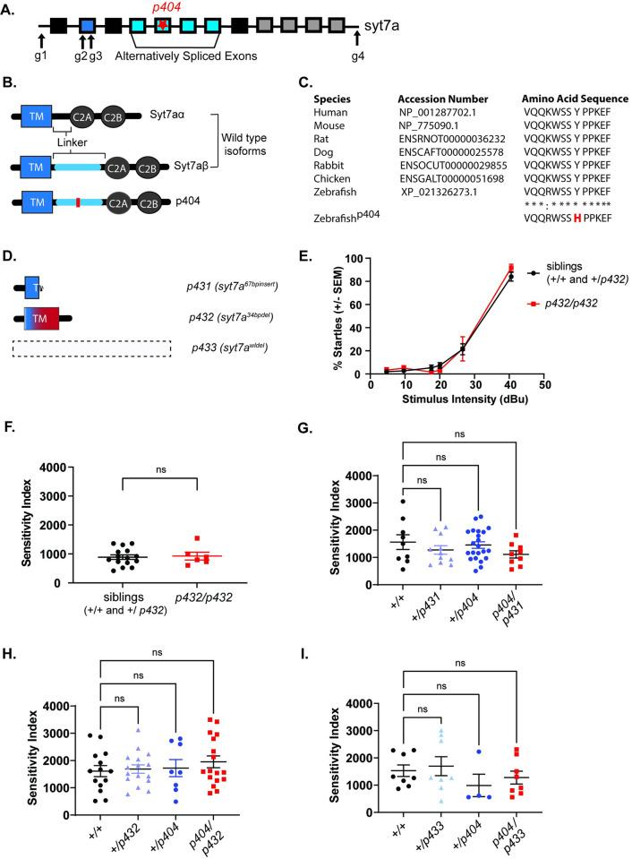
Behavioral thresholds define the lowest stimulus intensities sufficient to elicit a behavioral response. Establishment of baseline behavioral thresholds during development is critical for proper responses throughout the animal's life. Despite the relevance of such innate thresholds, the molecular mechanisms critical to establishing behavioral thresholds during development are not well understood. The acoustic startle response is a conserved behavior whose threshold is established during development yet is subsequently acutely regulated. We have previously identified a zebrafish mutant line (escapist) that displays a decreased baseline or innate acoustic startle threshold. Here, we identify a single base pair substitution on Chromosome 25 located within the coding sequence of the synaptotagmin 7a (syt7a) gene that is tightly linked to the escapist acoustic hypersensitivity phenotype. By generating animals in which we deleted the syt7a open reading frame, and subsequent complementation testing with the escapist line, we demonstrate that loss of syt7a function is not the cause of the escapist behavioral phenotype. Nonetheless, escapist mutants provide a powerful tool to decipher the overlap between acute and developmental regulation of behavioral thresholds. Extensive behavioral analyses reveal that in escapist mutants the establishment of the innate acoustic startle threshold is impaired, while regulation of its acute threshold remains intact. Moreover, our behavioral analyses reveal a deficit in baseline responses to visual stimuli, but not in the acute regulation of responses to visual stimuli. Together, this work eliminates loss of syt7a as causative for the escapist phenotype and suggests that mechanisms that regulate the establishment of behavioral thresholds in escapist larvae can operate independently from those regulating acute threshold regulation.

摘要

行为阈值定义了足以引起行为反应的最低刺激强度。在发育过程中建立基线行为阈值对于动物一生的正常反应至关重要。尽管这种先天阈值具有相关性,但对于在发育过程中建立行为阈值至关重要的分子机制尚不清楚。声惊反射是一种保守的行为,其阈值在发育过程中建立,但随后会受到急性调节。我们之前已经鉴定出一种斑马鱼突变体系(逃避者),其表现出基线或先天声惊反射阈值降低。在这里,我们在染色体 25 上发现了一个单碱基对替换,该替换位于突触结合蛋白 7a(syt7a)基因的编码序列内,与逃避者的听觉超敏表型紧密相关。通过生成缺失 syt7a 开放阅读框的动物,以及随后与逃避者系进行的互补测试,我们证明 syt7a 功能缺失不是逃避者行为表型的原因。尽管如此,逃避者突变体为解析行为阈值的急性和发育调节之间的重叠提供了有力工具。广泛的行为分析表明,在逃避者突变体中,先天声惊反射阈值的建立受损,而其急性阈值的调节仍然完整。此外,我们的行为分析显示逃避者突变体对视觉刺激的基线反应存在缺陷,但对视觉刺激的急性调节没有缺陷。总之,这项工作消除了 syt7a 缺失是逃避者表型的原因,并表明调节逃避者幼虫行为阈值建立的机制可以独立于调节急性阈值调节的机制。

https://cdn.ncbi.nlm.nih.gov/pmc/blobs/96c4/10947677/484bf6e9ffb3/pone.0300529.g001.jpg

文献AI研究员

20分钟写一篇综述,助力文献阅读效率提升50倍。

立即体验

用中文搜PubMed

大模型驱动的PubMed中文搜索引擎

马上搜索

文档翻译

学术文献翻译模型,支持多种主流文档格式。

立即体验