• 文献检索
  • 文档翻译
  • 深度研究
  • 学术资讯
  • Suppr Zotero 插件Zotero 插件
  • 邀请有礼
  • 套餐&价格
  • 历史记录
应用&插件
Suppr Zotero 插件Zotero 插件浏览器插件Mac 客户端Windows 客户端微信小程序
定价
高级版会员购买积分包购买API积分包
服务
文献检索文档翻译深度研究API 文档MCP 服务
关于我们
关于 Suppr公司介绍联系我们用户协议隐私条款
关注我们

Suppr 超能文献

核心技术专利:CN118964589B侵权必究
粤ICP备2023148730 号-1Suppr @ 2026

文献检索

告别复杂PubMed语法,用中文像聊天一样搜索,搜遍4000万医学文献。AI智能推荐,让科研检索更轻松。

立即免费搜索

文件翻译

保留排版,准确专业,支持PDF/Word/PPT等文件格式,支持 12+语言互译。

免费翻译文档

深度研究

AI帮你快速写综述,25分钟生成高质量综述,智能提取关键信息,辅助科研写作。

立即免费体验

终末分化的细胞毒性 CD4 T 细胞在放射性脑损伤的脑损伤病灶中克隆扩增。

Terminally differentiated cytotoxic CD4 T cells were clonally expanded in the brain lesion of radiation-induced brain injury.

机构信息

Department of Neurology, Sun Yat-sen Memorial Hospital, Sun Yat-sen University, Guangzhou, China.

Brain Research Center, Sun Yat-sen Memorial Hospital, Sun Yat-sen University, Guangzhou, China.

出版信息

CNS Neurosci Ther. 2024 Mar;30(3):e14682. doi: 10.1111/cns.14682.

DOI:10.1111/cns.14682
PMID:38499993
原文链接:https://pmc.ncbi.nlm.nih.gov/articles/PMC10948588/
Abstract

BACKGROUND

Accumulating evidence supports the involvement of adaptive immunity in the development of radiation-induced brain injury (RIBI). Our previous work has emphasized the cytotoxic function of CD8 T cells in RIBI. In this study, we aimed to investigate the presence and potential roles of cytotoxic CD4 T cells (CD4 CTLs) in RIBI to gain a more comprehensive understanding of adaptive immunity in this context.

MAIN TEXT

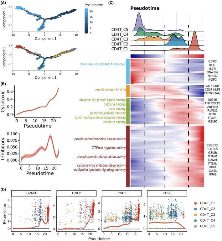
Utilizing single-cell RNA sequencing (scRNA-seq), we analyzed 3934 CD4 T cells from the brain lesions of four RIBI patients and identified six subclusters within this population. A notable subset, the cytotoxic CD4 T cells (CD4 CTLs), was marked with high expression of cytotoxicity-related genes (NKG7, GZMH, GNLY, FGFBP2, and GZMB) and several chemokine and chemokine receptors (CCL5, CX3CR1, and CCL4L2). Through in-depth pseudotime analysis, which simulates the development of CD4 T cells, we observed that the CD4 CTLs exhibited signatures of terminal differentiation. Their functions were enriched in protein serine/threonine kinase activity, GTPase regulator activity, phosphoprotein phosphatase activity, and cysteine-type endopeptidase activity involved in the apoptotic signaling pathway. Correspondingly, mice subjected to gamma knife irradiation on the brain showed a time-dependent infiltration of CD4 T cells, an increase of MHCII cells, and the existence of CD4 CTLs in lesions, along with an elevation of apoptotic-related proteins. Finally, and most crucially, single-cell T-cell receptor sequencing (scTCR-seq) analysis at the patient level determined a large clonal expansion of CD4 CTLs in lesion tissues of RIBI. Transcriptional factor-encoding genes TBX21, RORB, and EOMES showed positive correlations with the cytotoxic functions of CD4 T cells, suggesting their potential to distinguish RIBI-related CD4 CTLs from other subsets.

CONCLUSION

The present study enriches the understanding of the transcriptional landscape of adaptive immune cells in RIBI patients. It provides the first description of a clonally expanded CD4 CTL subset in RIBI lesions, which may illuminate new mechanisms in the development of RIBI and offer potential biomarkers or therapeutic targets for the disease.

摘要

背景

越来越多的证据表明适应性免疫参与了放射性脑损伤(RIBI)的发生发展。我们之前的工作强调了 CD8 T 细胞在 RIBI 中的细胞毒性作用。在这项研究中,我们旨在研究 RIBI 中细胞毒性 CD4 T 细胞(CD4 CTLs)的存在和潜在作用,以更全面地了解适应性免疫在此背景下的作用。

主要文本

我们利用单细胞 RNA 测序(scRNA-seq)分析了 4 名 RIBI 患者脑损伤中的 3934 个 CD4 T 细胞,在该群体中鉴定出 6 个亚群。一个值得注意的亚群,细胞毒性 CD4 T 细胞(CD4 CTLs),其特征是细胞毒性相关基因(NKG7、GZMH、GNLY、FGFBP2 和 GZMB)和几种趋化因子和趋化因子受体(CCL5、CX3CR1 和 CCL4L2)的高表达。通过模拟 CD4 T 细胞发育的深度拟时分析,我们观察到 CD4 CTLs 表现出终末分化的特征。它们的功能富集于丝氨酸/苏氨酸蛋白激酶活性、GTPase 调节活性、磷酸蛋白磷酸酶活性和胱天蛋白酶型内肽酶活性,这些功能涉及凋亡信号通路。相应地,在脑部接受伽玛刀照射的小鼠表现出时间依赖性的 CD4 T 细胞浸润、MHCII 细胞增加以及病变中 CD4 CTLs 的存在,同时凋亡相关蛋白升高。最后,也是最重要的是,在患者水平进行的单细胞 T 细胞受体测序(scTCR-seq)分析确定了 RIBI 病变组织中 CD4 CTLs 的大量克隆扩增。转录因子编码基因 TBX21、RORB 和 EOMES 与 CD4 T 细胞的细胞毒性功能呈正相关,这表明它们有可能将 RIBI 相关的 CD4 CTLs 与其他亚群区分开来。

结论

本研究丰富了对 RIBI 患者适应性免疫细胞转录谱的认识。它首次描述了 RIBI 病变中克隆扩增的 CD4 CTL 亚群,这可能阐明了 RIBI 发展的新机制,并为该疾病提供了潜在的生物标志物或治疗靶点。

https://cdn.ncbi.nlm.nih.gov/pmc/blobs/c1f7/10948588/dc4cd91dd2bd/CNS-30-e14682-g002.jpg
https://cdn.ncbi.nlm.nih.gov/pmc/blobs/c1f7/10948588/544cbe46519b/CNS-30-e14682-g001.jpg
https://cdn.ncbi.nlm.nih.gov/pmc/blobs/c1f7/10948588/c66e57844ded/CNS-30-e14682-g006.jpg
https://cdn.ncbi.nlm.nih.gov/pmc/blobs/c1f7/10948588/7ca2736fca10/CNS-30-e14682-g005.jpg
https://cdn.ncbi.nlm.nih.gov/pmc/blobs/c1f7/10948588/87f41e9e9fc1/CNS-30-e14682-g004.jpg
https://cdn.ncbi.nlm.nih.gov/pmc/blobs/c1f7/10948588/9771305a4ac8/CNS-30-e14682-g007.jpg
https://cdn.ncbi.nlm.nih.gov/pmc/blobs/c1f7/10948588/dc4cd91dd2bd/CNS-30-e14682-g002.jpg
https://cdn.ncbi.nlm.nih.gov/pmc/blobs/c1f7/10948588/544cbe46519b/CNS-30-e14682-g001.jpg
https://cdn.ncbi.nlm.nih.gov/pmc/blobs/c1f7/10948588/c66e57844ded/CNS-30-e14682-g006.jpg
https://cdn.ncbi.nlm.nih.gov/pmc/blobs/c1f7/10948588/7ca2736fca10/CNS-30-e14682-g005.jpg
https://cdn.ncbi.nlm.nih.gov/pmc/blobs/c1f7/10948588/87f41e9e9fc1/CNS-30-e14682-g004.jpg
https://cdn.ncbi.nlm.nih.gov/pmc/blobs/c1f7/10948588/9771305a4ac8/CNS-30-e14682-g007.jpg
https://cdn.ncbi.nlm.nih.gov/pmc/blobs/c1f7/10948588/dc4cd91dd2bd/CNS-30-e14682-g002.jpg

相似文献

1
Terminally differentiated cytotoxic CD4 T cells were clonally expanded in the brain lesion of radiation-induced brain injury.终末分化的细胞毒性 CD4 T 细胞在放射性脑损伤的脑损伤病灶中克隆扩增。
CNS Neurosci Ther. 2024 Mar;30(3):e14682. doi: 10.1111/cns.14682.
2
Expansion of CD4+ cytotoxic T lymphocytes with specific gene expression patterns may contribute to suppression of tumor immunity in oral squamous cell carcinoma: single-cell analysis and experiments.具有特定基因表达模式的 CD4+ 细胞毒性 T 淋巴细胞的扩增可能有助于抑制口腔鳞状细胞癌中的肿瘤免疫:单细胞分析和实验。
Front Immunol. 2023 Nov 23;14:1305783. doi: 10.3389/fimmu.2023.1305783. eCollection 2023.
3
CD4 and CD8 cytotoxic T lymphocytes may induce mesenchymal cell apoptosis in IgG-related disease.CD4 和 CD8 细胞毒性 T 淋巴细胞可能会诱导 IgG 相关疾病中的间充质细胞凋亡。
J Allergy Clin Immunol. 2021 Jan;147(1):368-382. doi: 10.1016/j.jaci.2020.05.022. Epub 2020 May 30.
4
Mechanisms of Antiviral Cytotoxic CD4 T Cell Differentiation.抗病毒细胞毒性CD4 T细胞分化的机制。
J Virol. 2021 Sep 9;95(19):e0056621. doi: 10.1128/JVI.00566-21. Epub 2021 Jul 14.
5
Transcriptome Profiling of Porcine Naïve, Intermediate and Terminally Differentiated CD8 T Cells.猪幼稚型、中间型和终末分化型 CD8 T 细胞的转录组谱分析。
Front Immunol. 2022 Feb 21;13:849922. doi: 10.3389/fimmu.2022.849922. eCollection 2022.
6
VEGF-A enhances the cytotoxic function of CD4 cytotoxic T cells via the VEGF-receptor 1/VEGF-receptor 2/AKT/mTOR pathway.VEGF-A 通过 VEGF 受体 1/VEGF 受体 2/AKT/mTOR 通路增强 CD4 细胞毒性 T 细胞的细胞毒性功能。
J Transl Med. 2023 Feb 3;21(1):74. doi: 10.1186/s12967-023-03926-w.
7
Clonal expansion of CD4(+) cytotoxic T lymphocytes in patients with IgG4-related disease.IgG4相关性疾病患者中CD4(+) 细胞毒性T淋巴细胞的克隆性扩增。
J Allergy Clin Immunol. 2016 Sep;138(3):825-838. doi: 10.1016/j.jaci.2015.12.1330. Epub 2016 Mar 11.
8
Precursors of human CD4 cytotoxic T lymphocytes identified by single-cell transcriptome analysis.单细胞转录组分析鉴定的人 CD4 细胞毒性 T 淋巴细胞前体细胞。
Sci Immunol. 2018 Jan 19;3(19). doi: 10.1126/sciimmunol.aan8664.
9
Differential requirements of CD4(+) T-cell signals for effector cytotoxic T-lymphocyte (CTL) priming and functional memory CTL development at higher CD8(+) T-cell precursor frequency.在较高的 CD8(+) T 细胞前体频率下,CD4(+) T 细胞信号对效应细胞毒性 T 淋巴细胞 (CTL) 启动和功能性记忆 CTL 发育的差异需求。
Immunology. 2013 Apr;138(4):298-306. doi: 10.1111/imm.12033.
10
A novel CD4+ CTL subtype characterized by chemotaxis and inflammation is involved in the pathogenesis of Graves' orbitopathy.一种新型的以趋化性和炎症为特征的 CD4+ CTL 亚群参与了 Graves 眼病的发病机制。
Cell Mol Immunol. 2021 Mar;18(3):735-745. doi: 10.1038/s41423-020-00615-2. Epub 2021 Jan 29.

引用本文的文献

1
Luteolin alleviates cerebral ischemia/reperfusion injury by regulating cell pyroptosis.木犀草素通过调节细胞焦亡减轻脑缺血/再灌注损伤。
Open Med (Wars). 2024 Nov 4;19(1):20241063. doi: 10.1515/med-2024-1063. eCollection 2024.

本文引用的文献

1
Case report: Granzyme-B expression by T- and B- cells during severe AQP4-positive Neuromyelitis Optica spectrum disorder with fatal venous thromboembolism outcome.病例报告:严重的水通道蛋白4阳性视神经脊髓炎谱系障碍伴致命性静脉血栓栓塞结局时T细胞和B细胞中的颗粒酶B表达
Front Neurol. 2023 Aug 17;14:1208977. doi: 10.3389/fneur.2023.1208977. eCollection 2023.
2
Graded expression of the chemokine receptor CX3CR1 marks differentiation states of human and murine T cells and enables cross-species interpretation.趋化因子受体 CX3CR1 的分级表达标志着人类和鼠类 T 细胞的分化状态,并能够进行跨物种的解释。
Immunity. 2023 Aug 8;56(8):1955-1974.e10. doi: 10.1016/j.immuni.2023.06.025. Epub 2023 Jul 24.
3
CD4 T cells aggravate hemorrhagic brain injury.
CD4 T 细胞加重脑出血损伤。
Sci Adv. 2023 Jun 9;9(23):eabq0712. doi: 10.1126/sciadv.abq0712. Epub 2023 Jun 7.
4
Low-Dose Bevacizumab for the Treatment of Focal Radiation Necrosis of the Brain (fRNB): A Single-Center Case Series.低剂量贝伐单抗治疗脑局灶性放射性坏死(fRNB):单中心病例系列
Cancers (Basel). 2023 Apr 29;15(9):2560. doi: 10.3390/cancers15092560.
5
Recognition and Management of the Long-term Effects of Cranial Radiation.识别和管理颅部放射治疗的长期效应。
Curr Treat Options Oncol. 2023 Jul;24(7):880-891. doi: 10.1007/s11864-023-01078-z. Epub 2023 May 5.
6
Cytotoxic CD4 T cells eliminate senescent cells by targeting cytomegalovirus antigen.细胞毒性CD4 T细胞通过靶向巨细胞病毒抗原清除衰老细胞。
Cell. 2023 Mar 30;186(7):1417-1431.e20. doi: 10.1016/j.cell.2023.02.033.
7
Single-cell transcriptomics reveals the interaction between peripheral CD4 CTLs and mesencephalic endothelial cells mediated by IFNG in Parkinson's disease.单细胞转录组学揭示了帕金森病中由IFNG介导的外周CD4+ T细胞毒性淋巴细胞与中脑内皮细胞之间的相互作用。
Comput Biol Med. 2023 May;158:106801. doi: 10.1016/j.compbiomed.2023.106801. Epub 2023 Mar 21.
8
Pathogenic Microglia Orchestrate Neurotoxic Properties of Eomes-Expressing Helper T Cells.致病性小胶质细胞协调表达 Eomes 的辅助性 T 细胞的神经毒性作用。
Cells. 2023 Mar 10;12(6):868. doi: 10.3390/cells12060868.
9
A phase 2 study of thalidomide for the treatment of radiation-induced blood-brain barrier injury.沙利度胺治疗放射性脑血屏障损伤的2期研究。
Sci Transl Med. 2023 Feb 22;15(684):eabm6543. doi: 10.1126/scitranslmed.abm6543.
10
VEGF-A enhances the cytotoxic function of CD4 cytotoxic T cells via the VEGF-receptor 1/VEGF-receptor 2/AKT/mTOR pathway.VEGF-A 通过 VEGF 受体 1/VEGF 受体 2/AKT/mTOR 通路增强 CD4 细胞毒性 T 细胞的细胞毒性功能。
J Transl Med. 2023 Feb 3;21(1):74. doi: 10.1186/s12967-023-03926-w.