PET Center, Huashan Hospital, Fudan University, Shanghai, China.
Institute for Regenerative Medicine, University of Zurich, Zurich, Switzerland.
Mol Neurobiol. 2024 Oct;61(10):8387-8401. doi: 10.1007/s12035-024-04106-7. Epub 2024 Mar 19.
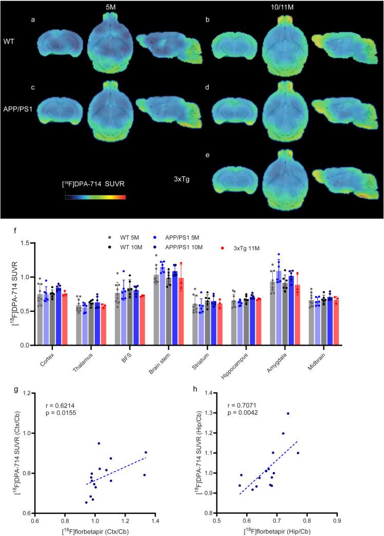
Reactive astrocytes play an important role in the development of Alzheimer's disease (AD). Here, we aimed to investigate the temporospatial relationships among monoamine oxidase-B, tau and amyloid-β (Aβ), translocator protein, and glucose metabolism by using multitracer imaging in AD transgenic mouse models. Positron emission tomography (PET) imaging with [F]SMBT-1 (monoamine oxidase-B), [F]florbetapir (Aβ), [F]PM-PBB3 (tau), [F]fluorodeoxyglucose (FDG), and [F]DPA-714 (translocator protein) was carried out in 5- and 10-month-old APP/PS1, 11-month-old 3×Tg mice, and aged-matched wild-type mice. The brain regional referenced standard uptake value (SUVR) was computed with the cerebellum as the reference region. Immunofluorescence staining was performed on mouse brain tissue slices. [F]SMBT-1 and [F]florbetapir SUVRs were greater in the cortex and hippocampus of 10-month-old APP/PS1 mice than in those of 5-month-old APP/PS1 mice and wild-type mice. No significant difference in the regional [F]FDG or [F]DPA-714 SUVRs was observed in the brains of 5- or 10-month-old APP/PS1 mice or wild-type mice. No significant difference in the SUVRs of any tracer was observed between 11-month-old 3×Tg mice and age-matched wild-type mice. A positive correlation between the SUVRs of [F]florbetapir and [F]DPA-714 in the cortex and hippocampus was observed among the transgenic mice. Immunostaining validated the distribution of MAO-B and limited Aβ and tau pathology in 11-month-old 3×Tg mice; and Aβ deposits in brain tissue from 10-month-old APP/PS1 mice. In summary, these findings provide in vivo evidence that an increase in astrocyte [F]SMBT-1 accompanies Aβ accumulation in APP/PS1 models of AD amyloidosis.
反应性星形胶质细胞在阿尔茨海默病 (AD) 的发展中起着重要作用。在这里,我们旨在通过 AD 转基因小鼠模型中的多示踪剂成像来研究单胺氧化酶-B、tau 和淀粉样蛋白-β (Aβ)、转位蛋白和葡萄糖代谢之间的时空关系。使用 [F]SMBT-1(单胺氧化酶-B)、[F]florbetapir(Aβ)、[F]PM-PBB3(tau)、[F]FDG 和 [F]DPA-714(转位蛋白)进行正电子发射断层扫描 (PET) 成像在 5 个月和 10 个月大的 APP/PS1、11 个月大的 3×Tg 小鼠和年龄匹配的野生型小鼠中进行。以小脑为参考区计算脑区参考标准化摄取值 (SUV)。对小鼠脑组织切片进行免疫荧光染色。与 5 月龄 APP/PS1 小鼠和野生型小鼠相比,10 月龄 APP/PS1 小鼠皮质和海马区的 [F]SMBT-1 和 [F]florbetapir SUVR 更高。在 5 或 10 月龄 APP/PS1 小鼠或野生型小鼠的脑中,未见区域 [F]FDG 或 [F]DPA-714 SUVR 有显著差异。11 月龄 3×Tg 小鼠与年龄匹配的野生型小鼠之间,任何示踪剂的 SUVR 均无显著差异。在转基因小鼠中,皮质和海马区 [F]florbetapir 和 [F]DPA-714 的 SUVR 之间呈正相关。免疫染色验证了 11 月龄 3×Tg 小鼠中 MAO-B 和有限的 Aβ 和 tau 病理学的分布;以及 10 月龄 APP/PS1 小鼠脑组织中的 Aβ 沉积。总之,这些发现为 AD 淀粉样变性的 APP/PS1 模型中星形胶质细胞 [F]SMBT-1 的增加伴随着 Aβ 积累提供了体内证据。