Department of Nutrition and Food Hygiene, Hubei Key Laboratory of Food Nutrition and Safety, School of Public Health, Tongji Medical College, Huazhong University of Science & Technology, Wuhan 430030, China; Ministry of Education Key Lab of Environment and Health, School of Public Health, Tongji Medical College, Huazhong University of Science & Technology, Wuhan 430030, China.
Ministry of Education Key Lab of Environment and Health, School of Public Health, Tongji Medical College, Huazhong University of Science & Technology, Wuhan 430030, China.
EBioMedicine. 2024 Apr;102:105079. doi: 10.1016/j.ebiom.2024.105079. Epub 2024 Mar 19.
Non-alcoholic fatty liver disease (NAFLD) is a prevalent risk factor for cognitive impairment. Cerebral amyloid-β (Aβ) accumulation, as an important pathology of cognitive impairment, can be caused by impaired Aβ clearance in the periphery. The liver is the primary organ for peripheral Aβ clearance, but the role of peripheral Aβ clearance in NAFLD-induced cognitive impairment remains unclear.
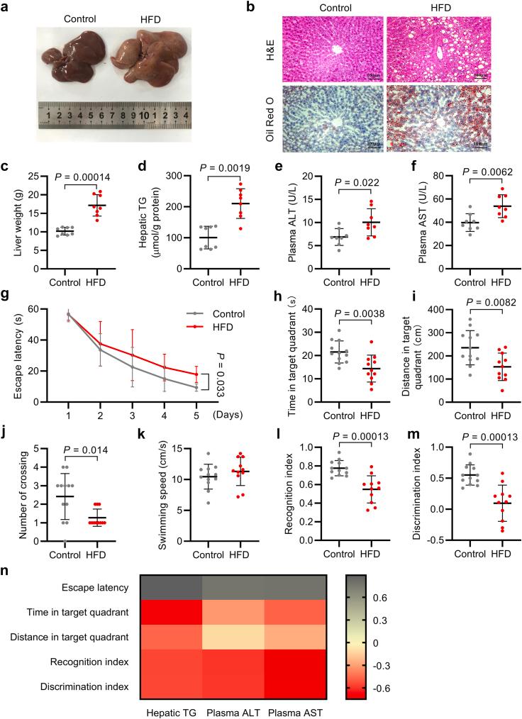
We examined correlations between NAFLD severity, Aβ accumulation, and cognitive performance in female Sprague-Dawley rats. The impact of NAFLD on hepatic Aβ clearance and the involvement of low-density lipoprotein receptor-related protein 1 (LRP-1) were assessed in rat livers and cultured hepatocytes. Additionally, a case-control study, including 549 NAFLD cases and 549 controls (782 males, 316 females), investigated the interaction between NAFLD and LRP-1 rs1799986 polymorphism on plasma Aβ levels.
The severity of hepatic steatosis and dysfunction closely correlated with plasma and cerebral Aβ accumulations and cognitive deficits in rats. The rats with NAFLD manifested diminished levels of LRP-1 and Aβ in liver tissue, with these reductions inversely proportional to plasma and cerebral Aβ concentrations and cognitive performance. In vitro, exposure of HepG2 cells to palmitic acid inhibited LRP-1 expression and Aβ uptake, which was subsequently reversed by a peroxisome proliferator-activated receptor α (PPARα) agonist. The case-control study revealed NAFLD to be associated with an increment of 8.24% and 10.51% in plasma Aβ40 and Aβ42 levels, respectively (both P < 0.0001). Moreover, the positive associations between NAFLD and plasma Aβ40 and Aβ42 levels were modified by the LRP-1 rs1799986 polymorphism (P for interaction = 0.0017 and 0.0015, respectively).
LRP-1 mediates the adverse effect of NAFLD on peripheral Aβ clearance, thereby contributing to cerebral Aβ accumulation and cognitive impairment in NAFLD.
Major International (Regional) Joint Research Project, National Key Research and Development Program of China, National Natural Science Foundation of China, and the Angel Nutrition Research Fund.
非酒精性脂肪性肝病(NAFLD)是认知障碍的一个常见危险因素。脑淀粉样蛋白-β(Aβ)蓄积是认知障碍的一个重要病理学表现,可由外周 Aβ清除受损引起。肝脏是外周 Aβ清除的主要器官,但外周 Aβ清除在 NAFLD 引起的认知障碍中的作用尚不清楚。
我们研究了女性 Sprague-Dawley 大鼠中 NAFLD 严重程度、Aβ蓄积与认知表现之间的相关性。我们在大鼠肝脏和培养的肝细胞中评估了 NAFLD 对肝脏 Aβ清除的影响及其对低密度脂蛋白受体相关蛋白 1(LRP-1)的影响。此外,一项包括 549 例 NAFLD 病例和 549 例对照(782 例男性,316 例女性)的病例对照研究,调查了 NAFLD 与 LRP-1 rs1799986 多态性对血浆 Aβ水平的相互作用。
肝脂肪变性的严重程度和功能障碍与大鼠血浆和脑 Aβ蓄积以及认知缺陷密切相关。患有 NAFLD 的大鼠表现出肝组织中 LRP-1 和 Aβ水平降低,这些降低与血浆和脑 Aβ浓度以及认知表现呈负相关。在体外,棕榈酸处理 HepG2 细胞可抑制 LRP-1 表达和 Aβ摄取,而过氧化物酶体增殖物激活受体α(PPARα)激动剂可逆转这种抑制作用。病例对照研究显示,NAFLD 使血浆 Aβ40 和 Aβ42 水平分别增加 8.24%和 10.51%(均 P < 0.0001)。此外,LRP-1 rs1799986 多态性改变了 NAFLD 与血浆 Aβ40 和 Aβ42 水平之间的正相关关系(交互作用 P 值分别为 0.0017 和 0.0015)。
LRP-1 介导了 NAFLD 对外周 Aβ清除的不良影响,从而导致 NAFLD 患者脑内 Aβ蓄积和认知障碍。
重大国际(地区)合作研究项目、国家重点研发计划、国家自然科学基金和安琪纽特营养健康基金。