Department of Pharmacology, Yong Loo Lin School of Medicine, National University of Singapore, Singapore, Singapore.
Institute for Digital Medicine, Yong Loo Lin School of Medicine, National University of Singapore, Singapore, Singapore.
Cell Prolif. 2024 Jul;57(7):e13622. doi: 10.1111/cpr.13622. Epub 2024 Mar 20.
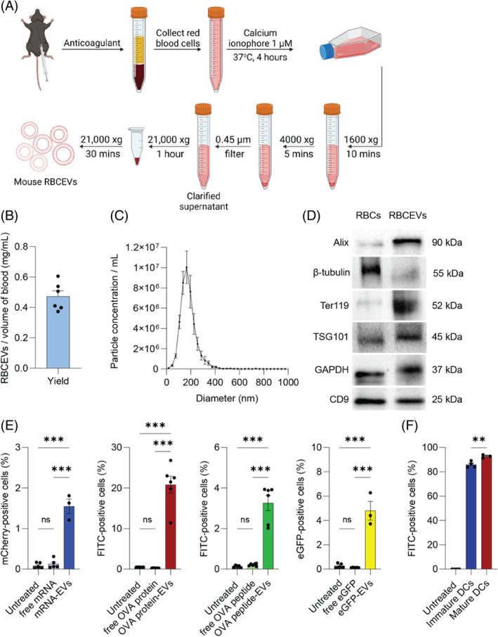
Neoantigen delivery using extracellular vesicles (EVs) has gained extensive interest in recent years. EVs derived from tumour cells or immune cells have been used to deliver tumour antigens or antitumor stimulation signals. However, potential DNA contamination from the host cell and the cost of large-scale EV production hinder their therapeutic applications in clinical settings. Here, we develop an antigen delivery platform for cancer vaccines from red blood cell-derived EVs (RBCEVs) targeting splenic DEC-205 dendritic cells (DCs) to boost the antitumor effect. By loading ovalbumin (OVA) protein onto RBCEVs and delivering the protein to DCs, we were able to stimulate and present antigenic OVA peptide onto major histocompatibility complex (MHC) class I, subsequently priming activated antigen-reactive T cells. Importantly, targeted delivery of OVA using RBCEVs engineered with anti-DEC-205 antibody robustly enhanced antigen presentation of DCs and T cell activation. This platform is potentially useful for producing personalised cancer vaccines in clinical settings.
近年来,利用细胞外囊泡(EVs)传递新抗原引起了广泛关注。源自肿瘤细胞或免疫细胞的 EV 已被用于传递肿瘤抗原或抗肿瘤刺激信号。然而,宿主细胞的潜在 DNA 污染和大规模 EV 生产的成本阻碍了它们在临床环境中的治疗应用。在这里,我们开发了一种针对脾树突状细胞(DC)的 DEC-205 的源自红细胞的 EV(RBCEVs)的抗原传递平台,以增强抗肿瘤效果。通过将卵清蛋白(OVA)蛋白加载到 RBCEVs 上并将其递送至 DC,我们能够刺激并在主要组织相容性复合体(MHC)I 类上呈递抗原性 OVA 肽,随后引发激活的抗原反应性 T 细胞。重要的是,使用针对 DEC-205 的抗体工程化的 RBCEVs 进行靶向 OVA 递送,可强力增强 DC 和 T 细胞激活的抗原呈递。该平台有望在临床环境中用于生产个性化癌症疫苗。