Suppr超能文献

髋关节发育不良大鼠模型中的微观结构变化及miRNA-mRNA网络

Microstructure changes and miRNA-mRNA network in a developmental dysplasia of the hip rat model.

作者信息

Liu Jiahui, Bao Yiyao, Fan Jiajie, Chen Wenhao, Shu Qiang

机构信息

Department of Orthopedics, Children's Hospital, Zhejiang University School of Medicine, National Clinical Research Center for Child Health, 3333 Binsheng Road, Hangzhou, Zhejiang 310052, P.R. China.

Department of Surgical Intensive Care Unit, Children's Hospital, Zhejiang University School of Medicine, National Clinical Research Center for Child Health, 3333 Binsheng Road, Hangzhou, Zhejiang 310052, P.R. China.

出版信息

iScience. 2024 Mar 7;27(4):109449. doi: 10.1016/j.isci.2024.109449. eCollection 2024 Apr 19.

Abstract

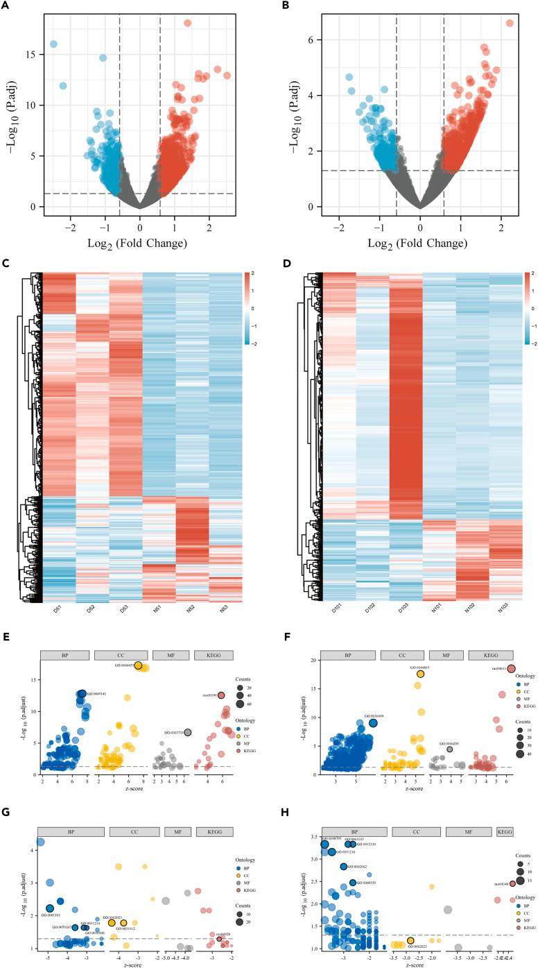
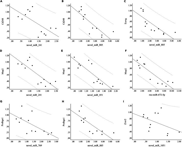
MicroRNAs (miRNAs) interact with mRNAs in various pathophysiological processes. In developmental dysplasia of the hip (DDH), the miRNA-mRNA pairs affecting acetabular cartilage (AC) development remain unknown. We investigated dynamic microstructure changes and mRNA and miRNA expression profiles in the AC proliferative zone in a DDH rat model. Abnormal chondrocyte proliferation was observed, and several differentially expressed mRNAs and miRNAs were identified. Downregulated mRNAs and target genes of upregulated miRNAs were primarily enriched in bone and cartilage development. Six hub genes were identified using the predicted miRNA-mRNA interaction network and gene expression pattern analysis. The expression levels of these hub genes and paired miRNAs aligned with our predictions, and most of the pairs were significantly negatively correlated. Excessive chondrocyte proliferation in the AC proliferative zone can delay AC ossification, which might be crucial to DDH development. Specific miRNA-mRNA interaction pairs may serve as diagnostic biomarkers and therapeutic targets.

摘要

微小RNA(miRNA)在各种病理生理过程中与信使核糖核酸(mRNA)相互作用。在发育性髋关节发育不良(DDH)中,影响髋臼软骨(AC)发育的miRNA-mRNA对尚不清楚。我们研究了DDH大鼠模型中AC增殖区的动态微观结构变化以及mRNA和miRNA表达谱。观察到软骨细胞增殖异常,并鉴定出几种差异表达的mRNA和miRNA。下调的mRNA和上调的miRNA的靶基因主要富集在骨骼和软骨发育中。使用预测的miRNA-mRNA相互作用网络和基因表达模式分析鉴定出六个枢纽基因。这些枢纽基因和配对miRNA的表达水平与我们的预测一致,并且大多数配对呈显著负相关。AC增殖区软骨细胞过度增殖会延迟AC骨化,这可能对DDH的发展至关重要。特定的miRNA-mRNA相互作用对可作为诊断生物标志物和治疗靶点。

https://cdn.ncbi.nlm.nih.gov/pmc/blobs/6685/10972838/e7339430d706/fx1.jpg

文献检索

告别复杂PubMed语法,用中文像聊天一样搜索,搜遍4000万医学文献。AI智能推荐,让科研检索更轻松。

立即免费搜索

文件翻译

保留排版,准确专业,支持PDF/Word/PPT等文件格式,支持 12+语言互译。

免费翻译文档

深度研究

AI帮你快速写综述,25分钟生成高质量综述,智能提取关键信息,辅助科研写作。

立即免费体验