Suppr超能文献

妊娠及产后期的心脏线粒体代谢。

Cardiac mitochondrial metabolism during pregnancy and the postpartum period.

机构信息

Division of Environmental Medicine, Department of Medicine, Center for Cardiometabolic ScienceChristina Lee Brown Envirome Institute, University of Louisville, Louisville, Kentucky, United States.

出版信息

Am J Physiol Heart Circ Physiol. 2024 May 1;326(5):H1324-H1335. doi: 10.1152/ajpheart.00127.2024. Epub 2024 Mar 29.

Abstract

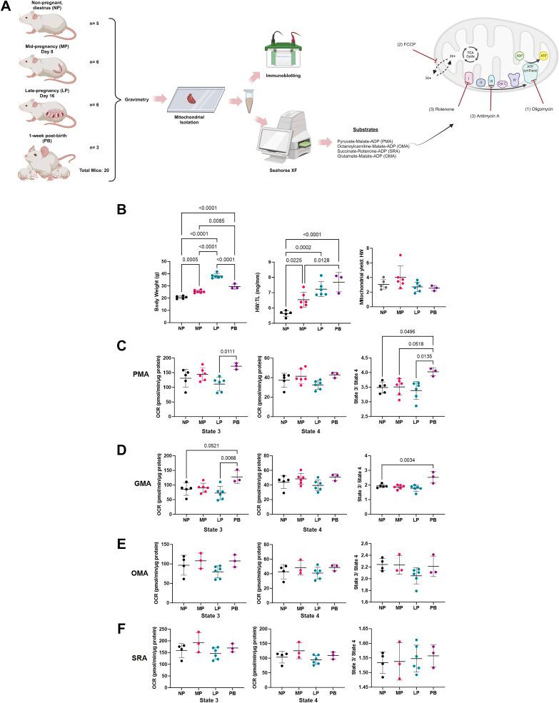
The goal of the present study was to characterize changes in mitochondrial respiration in the maternal heart during pregnancy and after birth. Timed pregnancy studies were performed in 12-wk-old female FVB/NJ mice, and cardiac mitochondria were isolated from the following groups of mice: nonpregnant (NP), midpregnancy (MP), late pregnancy (LP), and 1-wk postbirth (PB). Similar to our previous studies, we observed increased heart size during all stages of pregnancy (e.g., MP and LP) and postbirth (e.g., PB) compared with NP mice. Differential cardiac gene and protein expression analyses revealed changes in several mitochondrial transcripts at LP and PB, including several mitochondrial complex subunits and members of the family, important for mitochondrial substrate transport. Respirometry revealed that pyruvate- and glutamate-supported state 3 respiration was significantly higher in PB vs. LP mitochondria, with respiratory control ratio (RCR) values higher in PB mitochondria. In addition, we found that PB mitochondria respired more avidly when given 3-hydroxybutyrate (3-OHB) than mitochondria from NP, MP, and LP hearts, with no differences in RCR. These increases in respiration in PB hearts occurred independent of changes in mitochondrial yield but were associated with higher abundance of 3-hydroxybutyrate dehydrogenase 1. Collectively, these findings suggest that, after birth, maternal cardiac mitochondria have an increased capacity to use 3-OHB, pyruvate, and glutamate as energy sources; however, increases in mitochondrial efficiency in the postpartum heart appear limited to carbohydrate and amino acid metabolism. Few studies have detailed the physiological adaptations that occur in the maternal heart. We and others have shown that pregnancy-induced cardiac growth is associated with significant changes in cardiac metabolism. Here, we examined mitochondrial respiration and substrate preference in isolated mitochondria from the maternal heart. We show that following birth, cardiac mitochondria are "primed" to respire on carbohydrate, amino acid, and ketone bodies. However, heightened respiratory efficiency is observed only with carbohydrate and amino acid sources. These results suggest that significant changes in mitochondrial respiration occur in the maternal heart in the postpartum period.

摘要

本研究的目的是描述怀孕和产后母鼠心脏中线粒体呼吸的变化。在 12 周龄的 FVB/NJ 雌鼠中进行了定时妊娠研究,并从以下组别的小鼠中分离出心脏线粒体:非妊娠(NP)、妊娠中期(MP)、妊娠晚期(LP)和产后 1 周(PB)。与我们之前的研究类似,我们观察到在所有妊娠阶段(例如 MP 和 LP)和产后(例如 PB),心脏大小都有所增加。差异基因和蛋白质表达分析显示,LP 和 PB 时,一些线粒体转录本发生了变化,包括几个线粒体复合物亚基和 家族的成员,这些对于线粒体底物转运很重要。呼吸测定法显示,与 LP 相比,PB 线粒体的丙酮酸和谷氨酸支持的状态 3 呼吸明显更高,呼吸控制比(RCR)值更高。此外,我们发现,与 NP、MP 和 LP 心脏的线粒体相比,PB 线粒体对 3-羟丁酸(3-OHB)的呼吸更为活跃,而 RCR 没有差异。PB 心脏的这些呼吸增加是独立于线粒体产量的变化发生的,但与 3-羟丁酸脱氢酶 1 的丰度增加有关。总的来说,这些发现表明,产后,母体心脏线粒体具有更高的能力来利用 3-OHB、丙酮酸和谷氨酸作为能源;然而,产后心脏中线粒体效率的增加似乎仅限于碳水化合物和氨基酸代谢。很少有研究详细描述母鼠心脏中发生的生理适应。我们和其他人已经表明,妊娠引起的心脏生长与心脏代谢的显著变化有关。在这里,我们检查了分离自母体心脏的线粒体的呼吸和底物偏好。我们表明,产后,心脏线粒体“准备”在碳水化合物、氨基酸和酮体上呼吸。然而,仅观察到碳水化合物和氨基酸来源的呼吸效率提高。这些结果表明,产后母鼠心脏中线粒体呼吸发生了显著变化。

https://cdn.ncbi.nlm.nih.gov/pmc/blobs/38f8/11687956/d7972b851288/ajpheart.00127.2024_f001.jpg

文献AI研究员

20分钟写一篇综述,助力文献阅读效率提升50倍。

立即体验

用中文搜PubMed

大模型驱动的PubMed中文搜索引擎

马上搜索

文档翻译

学术文献翻译模型,支持多种主流文档格式。

立即体验