Suppr超能文献

三体染色体对胚胎干细胞空间基因组组织和全局转录的影响。

The effect of trisomic chromosomes on spatial genome organization and global transcription in embryonic stem cells.

机构信息

Center for Bioinformatics, School of Life Sciences, Center for Statistical Science, Peking-Tsinghua Center for Life Sciences, Peking University, Beijing, China.

State Key Laboratory of Membrane Biology, School of Life Sciences, and Biomedical Pioneering Innovation Center (BIOPIC), Peking University, Beijing, China.

出版信息

Cell Prolif. 2024 Aug;57(8):e13639. doi: 10.1111/cpr.13639. Epub 2024 Mar 29.

Abstract

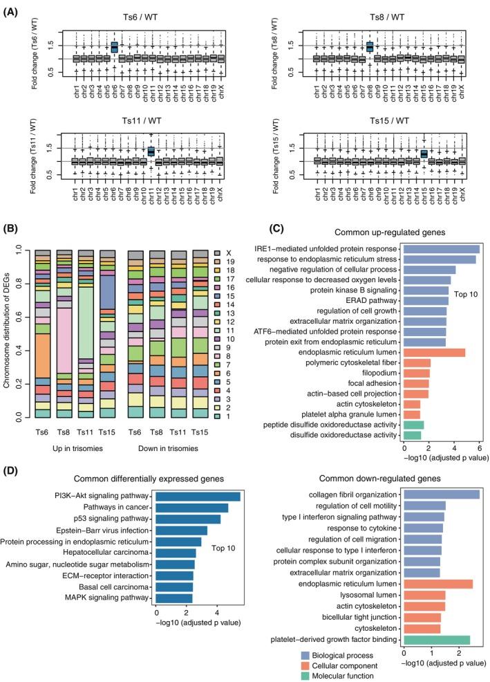
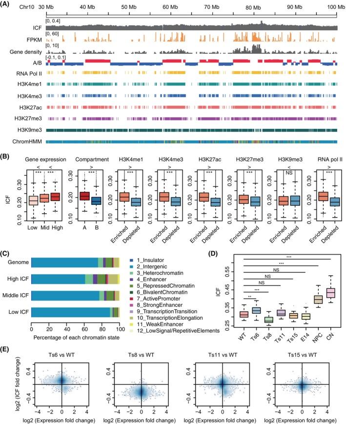
Aneuploidy frequently occurs in cancer and developmental diseases such as Down syndrome, with its functional consequences implicated in dosage effects on gene expression and global perturbation of stress response and cell proliferation pathways. However, how aneuploidy affects spatial genome organization remains less understood. In this study, we addressed this question by utilizing the previously established isogenic wild-type (WT) and trisomic mouse embryonic stem cells (mESCs). We employed a combination of Hi-C, RNA-seq, chromosome painting and nascent RNA imaging technologies to compare the spatial genome structures and gene transcription among these cells. We found that trisomy has little effect on spatial genome organization at the level of A/B compartment or topologically associating domain (TAD). Inter-chromosomal interactions are associated with chromosome regions with high gene density, active histone modifications and high transcription levels, which are confirmed by imaging. Imaging also revealed contracted chromosome volume and weakened transcriptional activity for trisomic chromosomes, suggesting potential implications for the transcriptional output of these chromosomes. Our data resources and findings may contribute to a better understanding of the consequences of aneuploidy from the angle of spatial genome organization.

摘要

非整倍体经常出现在癌症和发育性疾病中,如唐氏综合征,其功能后果涉及基因表达的剂量效应以及对应激反应和细胞增殖途径的全局干扰。然而,非整倍体如何影响空间基因组组织还不太清楚。在这项研究中,我们利用先前建立的同基因野生型(WT)和三体小鼠胚胎干细胞(mESC)来解决这个问题。我们采用 Hi-C、RNA-seq、染色体原位杂交和新生 RNA 成像技术相结合的方法,比较了这些细胞的空间基因组结构和基因转录。我们发现,三体对 A/B 区室或拓扑关联结构域(TAD)水平的空间基因组组织几乎没有影响。染色体间相互作用与基因密度高、组蛋白修饰活跃和转录水平高的染色体区域相关,这一结果通过成像得到了验证。成像还揭示了三体染色体的染色体体积收缩和转录活性减弱,这表明这些染色体的转录输出可能存在潜在影响。我们的数据资源和发现可能有助于从空间基因组组织的角度更好地理解非整倍体的后果。

https://cdn.ncbi.nlm.nih.gov/pmc/blobs/2da5/11294443/388bf474703e/CPR-57-e13639-g004.jpg

文献AI研究员

20分钟写一篇综述,助力文献阅读效率提升50倍。

立即体验

用中文搜PubMed

大模型驱动的PubMed中文搜索引擎

马上搜索

文档翻译

学术文献翻译模型,支持多种主流文档格式。

立即体验