Wang Gang, Liu Hua-Yue, Meng Xiao-Wen, Chen Ying, Zhao Wei-Ming, Li Wen-Ting, Xu Han-Bing, Peng Ke, Ji Fu-Hai
Department of Anesthesiology, First Affiliated Hospital of Soochow University, 188 Shizi Street, Suzhou, 215006, Jiangsu, China.
Institute of Anesthesiology, Soochow University, Suzhou, 215006, Jiangsu, China.
Cell Biosci. 2024 Apr 1;14(1):42. doi: 10.1186/s13578-024-01223-7.
Repeated neonatal sevoflurane exposures led to neurocognitive disorders in young mice. We aimed to assess the role of microglia and complement C1q in sevoflurane-induced neurotoxicity and explore the underlying mechanisms.
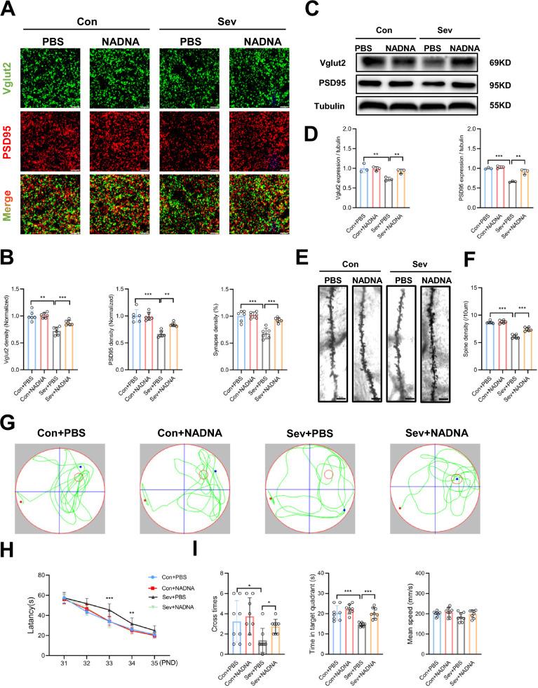
Neonatal mice were treated with sevoflurane on postnatal days 6, 8, and 10, and the Morris water maze was performed to assess cognitive functions. For mechanistic explorations, mice were treated with minocycline, C1q-antibody ANX005, and sialidase-inhibitor N-acetyl-2,3-dehydro-2-deoxyneuraminic acid (NADNA) before sevoflurane exposures. Western blotting, RT-qPCR, Golgi staining, 3D reconstruction and engulfment analysis, immunofluorescence, and microglial morphology analysis were performed. In vitro experiments were conducted in microglial cell line BV2 cells.
Repeated neonatal sevoflurane exposures resulted in deficiencies in learning and cognition of young mice, accompanied by microglial activation and synapse loss. Sevoflurane enhanced microglia-mediated synapse elimination through C1q binding to synapses. Inhibition of microglial activation and phagocytosis with minocycline significantly reduced the loss of synapses. We further revealed the involvement of neuronal sialic acids in this process. The enhanced activity of sialidase by sevoflurane led to the loss of sialic acids, which facilitated C1q binding to synapses. Inhibition of C1q with ANX005 or inhibition of sialidase with NADNA significantly rescued microglia-mediated synapse loss and improved neurocognitive function. Sevoflurane enhanced the engulfment of BV2 cells, which was reversed by ANX005.
Our findings demonstrated that C1q-mediated microglial synaptic elimination by enhancing desialylation contributed to sevoflurane-induced developmental neurotoxicity. Inhibition of C1q or sialidase may be a potential therapeutic strategy for this neurotoxicity.
新生小鼠反复暴露于七氟醚会导致幼鼠出现神经认知障碍。我们旨在评估小胶质细胞和补体C1q在七氟醚诱导的神经毒性中的作用,并探索其潜在机制。
在出生后第6、8和10天对新生小鼠进行七氟醚处理,并进行莫里斯水迷宫实验以评估认知功能。为了进行机制探索,在七氟醚暴露前,用米诺环素、C1q抗体ANX005和唾液酸酶抑制剂N-乙酰-2,3-脱氢-2-脱氧神经氨酸(NADNA)对小鼠进行处理。进行了蛋白质免疫印迹、逆转录定量聚合酶链反应、高尔基染色、三维重建和吞噬分析、免疫荧光以及小胶质细胞形态分析。在小胶质细胞系BV2细胞中进行了体外实验。
新生小鼠反复暴露于七氟醚导致幼鼠学习和认知缺陷,伴有小胶质细胞激活和突触丢失。七氟醚通过C1q与突触结合增强了小胶质细胞介导的突触清除。用米诺环素抑制小胶质细胞激活和吞噬作用可显著减少突触丢失。我们进一步揭示了神经元唾液酸参与了这一过程。七氟醚增强的唾液酸酶活性导致唾液酸丢失,这促进了C1q与突触的结合。用ANX005抑制C1q或用NADNA抑制唾液酸酶可显著挽救小胶质细胞介导的突触丢失并改善神经认知功能。七氟醚增强了BV2细胞的吞噬作用,而ANX005可逆转这一作用。
我们的研究结果表明,C1q通过增强去唾液酸化介导的小胶质细胞突触清除导致了七氟醚诱导的发育性神经毒性。抑制C1q或唾液酸酶可能是针对这种神经毒性的一种潜在治疗策略。