Renal Division, Peking University First Hospital, Beijing, China.
Institute of Nephrology, Peking University, Beijing, China.
Front Immunol. 2024 Mar 15;15:1368322. doi: 10.3389/fimmu.2024.1368322. eCollection 2024.
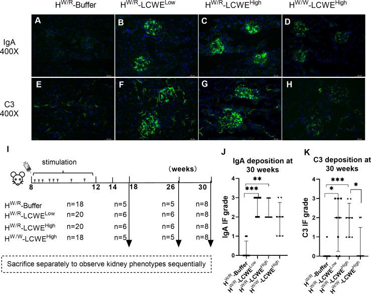
Activation of complement through the alternative pathway (AP) has a key role in the pathogenesis of IgA nephropathy (IgAN). We previously showed, by intraperitoneal injection of Lactobacillus casei cell wall extract (LCWE), C57BL/6 mice develop mild kidney damage in association with glomerular IgA deposition. To further address complement activity in causing glomerular histological alterations as suggested in the pathogenesis of IgAN, here we used mice with factor H mutation (FH) to render AP overactivation in conjunction with LCWE injection to stimulate intestinal production of IgA.
Dose response to LCWE were examined between two groups of FH mice. Wild type (FH) mice stimulated with LCWE were used as model control.
The FH mice primed with high dose LCWE showed elevated IgA and IgA-IgG complex levels in serum. In addition to 100% positive rate of IgA and C3, they display elevated biomarkers of kidney dysfunction, coincided with severe pathological lesions, resembling those of IgAN. As compared to wild type controls stimulated by the same high dose LCWE, these FH mice exhibited stronger complement activation in the kidney and in circulation.
The new mouse model shares many disease features with IgAN. The severity of glomerular lesions and the decline of kidney functions are further aggravated through complement overactivation. The model may be a useful tool for preclinical evaluation of treatment response to complement-inhibitors.
补体旁路途径(AP)的激活在 IgA 肾病(IgAN)的发病机制中起着关键作用。我们之前通过腹腔注射干酪乳杆菌细胞壁提取物(LCWE),发现 C57BL/6 小鼠会出现轻度肾脏损伤,同时伴有肾小球 IgA 沉积。为了进一步探讨补体激活在 IgAN 发病机制中引起肾小球组织学改变的作用,我们使用 FH 基因突变(FH)小鼠与 LCWE 注射相结合,以刺激肠道产生 IgA,从而导致 AP 过度激活。
在两组 FH 小鼠中检查 LCWE 的剂量反应。用 LCWE 刺激的野生型(FH)小鼠作为模型对照。
用高剂量 LCWE 预致敏的 FH 小鼠血清中 IgA 和 IgA-IgG 复合物水平升高。除了 100%的 IgA 和 C3 阳性率外,它们还显示出肾脏功能障碍的生物标志物升高,与 IgAN 的病变相似。与用相同高剂量 LCWE 刺激的野生型对照相比,这些 FH 小鼠在肾脏和循环中表现出更强的补体激活。
该新型小鼠模型与 IgAN 具有许多相似的疾病特征。通过补体过度激活,肾小球病变的严重程度和肾脏功能的下降进一步加重。该模型可能是评价补体抑制剂治疗反应的有用工具。