Suppr超能文献

叶酸修饰的脂质体介导顺铂与 miR-219a-5p 的共递送,用于顺铂耐药肺癌的靶向治疗。

Folate-modified liposomes mediate the co-delivery of cisplatin with miR-219a-5p for the targeted treatment of cisplatin-resistant lung cancer.

机构信息

Department of Thoracic Surgery, Shaoxing People's Hospital, No.568 Zhongxing North Road, 312000, Shaoxing, Zhejiang, China.

出版信息

BMC Pulm Med. 2024 Apr 1;24(1):159. doi: 10.1186/s12890-024-02938-6.

Abstract

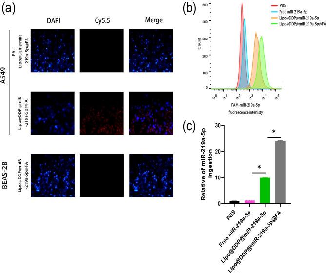
Cisplatin (DDP) resistance, often leading to first-line chemotherapy failure in non-small cell lung cancer (NSCLC), poses a significant challenge. MiR-219a-5p has been reported to enhance the sensitivity of human NSCLC to DDP. However, free miR-219a-5p is prone to degradation by nucleases in the bloodstream, rendering it unstable. In light of this, our study developed an efficient nanodrug delivery system that achieved targeted delivery of DDP and miR-219a-5p by modifying liposomes with folate (FA). Based on the results of material characterization, we successfully constructed a well-dispersed and uniformly sized (approximately 135.8 nm) Lipo@DDP@miR-219a-5p@FA nanodrug. Agarose gel electrophoresis experiments demonstrated that Lipo@DDP@miR-219a-5p@FA exhibited good stability in serum, effectively protecting miR-219a-5p from degradation. Immunofluorescence and flow cytometry experiments revealed that, due to FA modification, Lipo@DDP@miR-219a-5p@FA could specifically bind to FA receptors on the surface of tumor cells (A549), thus enhancing drug internalization efficiency. Safety evaluations conducted in vitro demonstrated that Lipo@DDP@miR-219a-5p@FA exhibited no significant toxicity to non-cancer cells (BEAS-2B) and displayed excellent blood compatibility. Cellular functional experiments, apoptosis assays, and western blot demonstrated that Lipo@DDP@miR-219a-5p@FA effectively reversed DDP resistance in A549 cells, inhibited cell proliferation and migration, and further promoted apoptosis. In summary, the Lipo@DDP@miR-219a-5p@FA nanodrug, through specific targeting of cancer cells and reducing their resistance to DDP, significantly enhanced the anti-NSCLC effects of DDP in vitro, providing a promising therapeutic option for the clinical treatment of NSCLC.

摘要

顺铂(DDP)耐药性常常导致非小细胞肺癌(NSCLC)一线化疗失败,是一个重大挑战。miR-219a-5p 已被报道可增强人 NSCLC 对 DDP 的敏感性。然而,游离的 miR-219a-5p 容易在血液中被核酶降解,使其不稳定。有鉴于此,我们的研究开发了一种高效的纳米药物递送系统,通过用叶酸(FA)修饰脂质体来实现 DDP 和 miR-219a-5p 的靶向递送。基于材料特征化的结果,我们成功构建了一种良好分散且均匀大小(约 135.8nm)的 Lipo@DDP@miR-219a-5p@FA 纳米药物。琼脂糖凝胶电泳实验表明,Lipo@DDP@miR-219a-5p@FA 在血清中表现出良好的稳定性,有效保护 miR-219a-5p 免受降解。免疫荧光和流式细胞术实验表明,由于 FA 修饰,Lipo@DDP@miR-219a-5p@FA 可以特异性结合肿瘤细胞(A549)表面的 FA 受体,从而提高药物内化效率。体外安全性评估表明,Lipo@DDP@miR-219a-5p@FA 对非癌细胞(BEAS-2B)没有明显毒性,且具有良好的血液相容性。细胞功能实验、凋亡实验和 Western blot 表明,Lipo@DDP@miR-219a-5p@FA 有效地逆转了 A549 细胞对 DDP 的耐药性,抑制了细胞增殖和迁移,进一步促进了细胞凋亡。综上所述,Lipo@DDP@miR-219a-5p@FA 纳米药物通过对癌细胞的特异性靶向和降低其对 DDP 的耐药性,显著增强了 DDP 对 NSCLC 的体外抗肿瘤作用,为 NSCLC 的临床治疗提供了一种有前景的治疗选择。

https://cdn.ncbi.nlm.nih.gov/pmc/blobs/1600/10986081/963c0e0a7282/12890_2024_2938_Sch1_HTML.jpg

文献AI研究员

20分钟写一篇综述,助力文献阅读效率提升50倍。

立即体验

用中文搜PubMed

大模型驱动的PubMed中文搜索引擎

马上搜索

文档翻译

学术文献翻译模型,支持多种主流文档格式。

立即体验