Department of Neurosurgery, The First Affiliated Hospital of Wenzhou Medical University, Wenzhou, 325000, Zhejiang, China; Zhejiang Provincial Key Laboratory of Aging and Neurological Disorder Research, The First Affiliated Hospital of Wenzhou Medical University, Wenzhou, 325000, Zhejiang, China.
Institute of Biomedical Sciences, Peking University Shenzhen Hospital, Shenzhen, 518036, China.
Neurotherapeutics. 2024 Jul;21(4):e00353. doi: 10.1016/j.neurot.2024.e00353. Epub 2024 Apr 4.
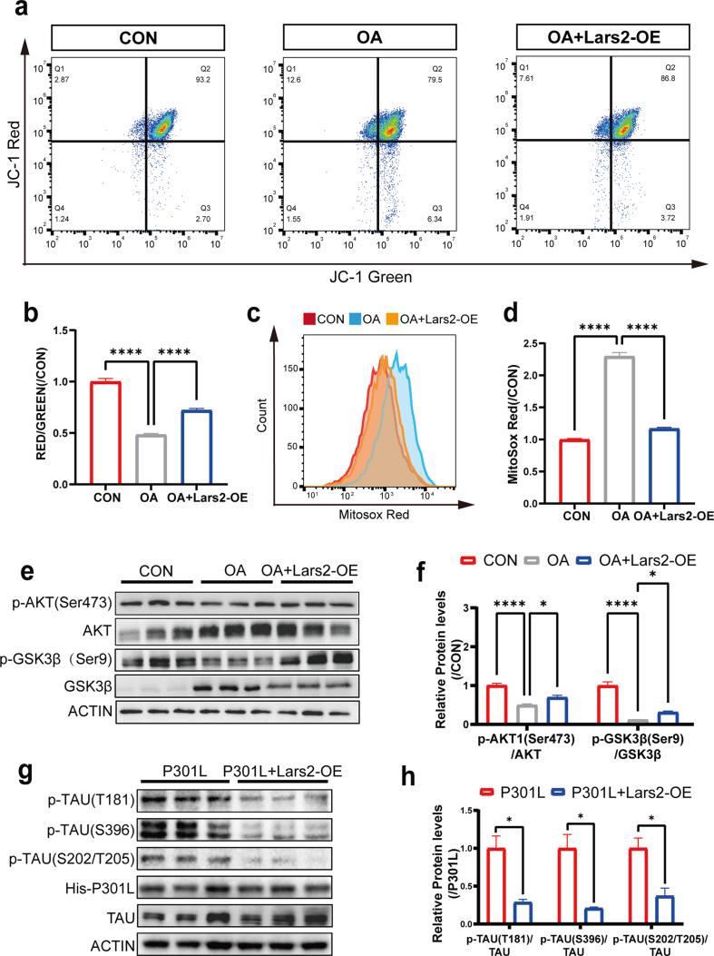
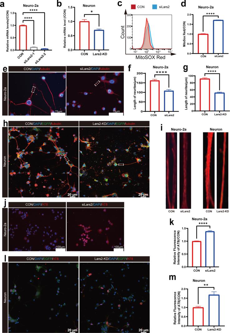
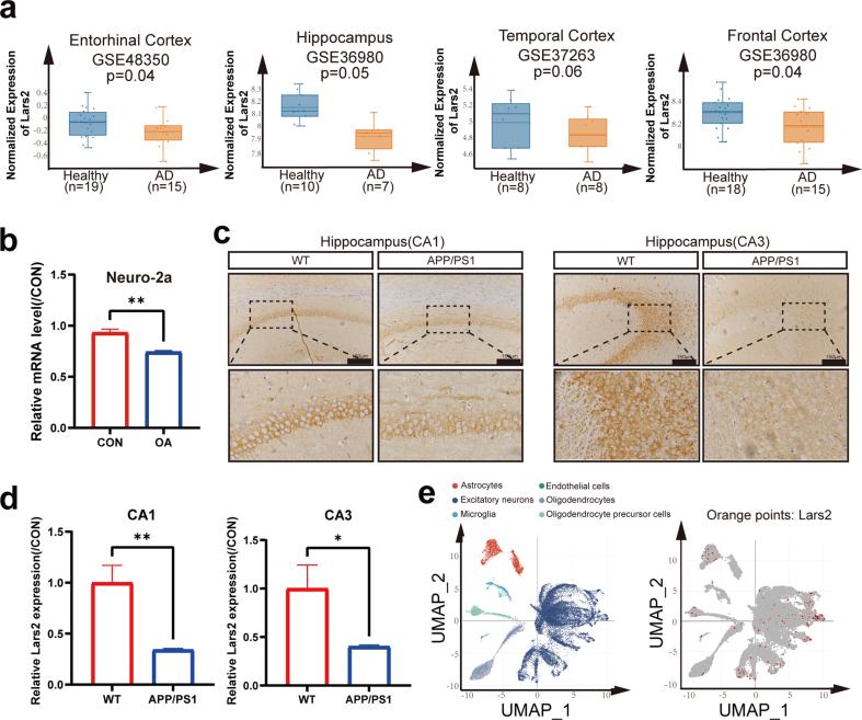
Driven by the scarcity of effective treatment options in clinical settings, the present study aimed to identify a new potential target for Alzheimer's disease (AD) treatment. We focused on Lars2, an enzyme synthesizing mitochondrial leucyl-tRNA, and its role in maintaining mitochondrial function. Bioinformatics analysis of human brain transcriptome data revealed downregulation of Lars2 in AD patients compared to healthy controls. During in vitro experiments, the knockdown of Lars2 in mouse neuroblastoma cells (neuro-2a cells) and primary cortical neurons led to morphological changes and decreased density in mouse hippocampal neurons. To explore the underlying mechanisms, we investigated how downregulated Lars2 expression could impede the phosphatidylinositol 3-kinase/protein kinase B (PI3K-AKT) pathway, thereby mitigating AKT's inhibitory effect on glycogen synthase kinase 3 beta (GSK3β). This led to the activation of GSK3β, causing excessive phosphorylation of Tau protein and subsequent neuronal degeneration. During in vivo experiments, knockout of lars2 in hippocampal neurons confirmed cognitive impairment through the Barnes maze test, the novel object recognition test, and nest-building experiments. Additionally, immunofluorescence assays indicated an increase in p-tau, atrophy in the hippocampal region, and a decrease in neurons following Lars2 knockout. Taken together, our findings indicate that Lars2 represents a promising therapeutic target for AD.
受临床治疗选择有限的驱动,本研究旨在寻找阿尔茨海默病(AD)治疗的新靶点。我们关注 Lars2,它是一种合成线粒体亮氨酰-tRNA 的酶,其在维持线粒体功能方面发挥着重要作用。对人类大脑转录组数据的生物信息学分析表明,与健康对照组相比,AD 患者 Lars2 的表达下调。在体外实验中,敲低小鼠神经母细胞瘤细胞(Neuro-2a 细胞)和原代皮质神经元中的 Lars2,导致小鼠海马神经元形态发生变化和密度降低。为了探索潜在机制,我们研究了 Lars2 表达下调如何阻碍磷酸肌醇 3-激酶/蛋白激酶 B(PI3K-AKT)通路,从而减轻 AKT 对糖原合酶激酶 3β(GSK3β)的抑制作用。这导致 GSK3β 的激活,引起 Tau 蛋白过度磷酸化,随后导致神经元变性。在体内实验中,通过巴恩斯迷宫测试、新物体识别测试和筑巢实验证实敲除 Lars2 会导致海马神经元的认知功能障碍。此外,免疫荧光分析表明,Lars2 敲除后 p-tau 增加,海马区萎缩,神经元减少。综上所述,我们的研究结果表明 Lars2 是治疗 AD 的一个有前途的靶点。