Department of Biomedical Engineering, Pennsylvania State University, University Park, PA 16802, USA.
Davidson School of Chemical Engineering, Purdue University, West Lafayette, IN 47907, USA.
Stem Cell Reports. 2024 May 14;19(5):744-757. doi: 10.1016/j.stemcr.2024.03.005. Epub 2024 Apr 4.
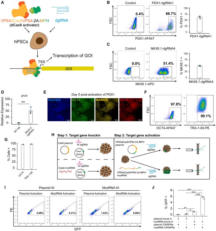
Precise insertion of fluorescent proteins into lineage-specific genes in human pluripotent stem cells (hPSCs) presents challenges due to low knockin efficiency and difficulties in isolating targeted cells. To overcome these hurdles, we present the modified mRNA (ModRNA)-based Activation for Gene Insertion and Knockin (MAGIK) method. MAGIK operates in two steps: first, it uses a Cas9-2A-p53DD modRNA with a mini-donor plasmid (without a drug selection cassette) to significantly enhance efficiency. Second, a deactivated Cas9 activator modRNA and a 'dead' guide RNA are used to temporarily activate the targeted gene, allowing for live cell sorting of targeted cells. Consequently, MAGIK eliminates the need for drug selection cassettes or labor-intensive single-cell colony screening, expediting precise gene editing. We showed MAGIK can be utilized to insert fluorescent proteins into various genes, including SOX17, NKX6.1, NKX2.5, and PDX1, across multiple hPSC lines. This underscores its robust performance and offers a promising solution for achieving knockin in hPSCs within a significantly shortened time frame.
由于基因敲入效率低和分离靶细胞困难,将荧光蛋白精确插入人多能干细胞(hPSC)中的谱系特异性基因存在挑战。为了克服这些障碍,我们提出了基于修饰信使 RNA(ModRNA)的基因插入和敲入激活(MAGIK)方法。MAGIK 分两步进行:首先,它使用带有 mini-donor 质粒(不含药物选择盒)的 Cas9-2A-p53DD modRNA 显著提高效率。其次,使用失活的 Cas9 激活 modRNA 和“死”向导 RNA 临时激活靶基因,允许对靶细胞进行活细胞分选。因此,MAGIK 消除了对药物选择盒或劳动密集型单细胞集落筛选的需求,加速了精确的基因编辑。我们表明 MAGIK 可用于将荧光蛋白插入各种基因中,包括 SOX17、NKX6.1、NKX2.5 和 PDX1,跨越多个 hPSC 系。这突显了其强大的性能,并为在显著缩短的时间内实现 hPSC 中的基因敲入提供了有前途的解决方案。