Suppr超能文献

细菌肽聚糖促进哺乳动物的 OXPHOS 并抑制线粒体应激。

Bacterial muropeptides promote OXPHOS and suppress mitochondrial stress in mammals.

机构信息

Department of MCDB, University of Colorado at Boulder, Boulder, CO 80309, USA.

Department of MCDB, University of Colorado at Boulder, Boulder, CO 80309, USA.

出版信息

Cell Rep. 2024 Apr 23;43(4):114067. doi: 10.1016/j.celrep.2024.114067. Epub 2024 Apr 6.

Abstract

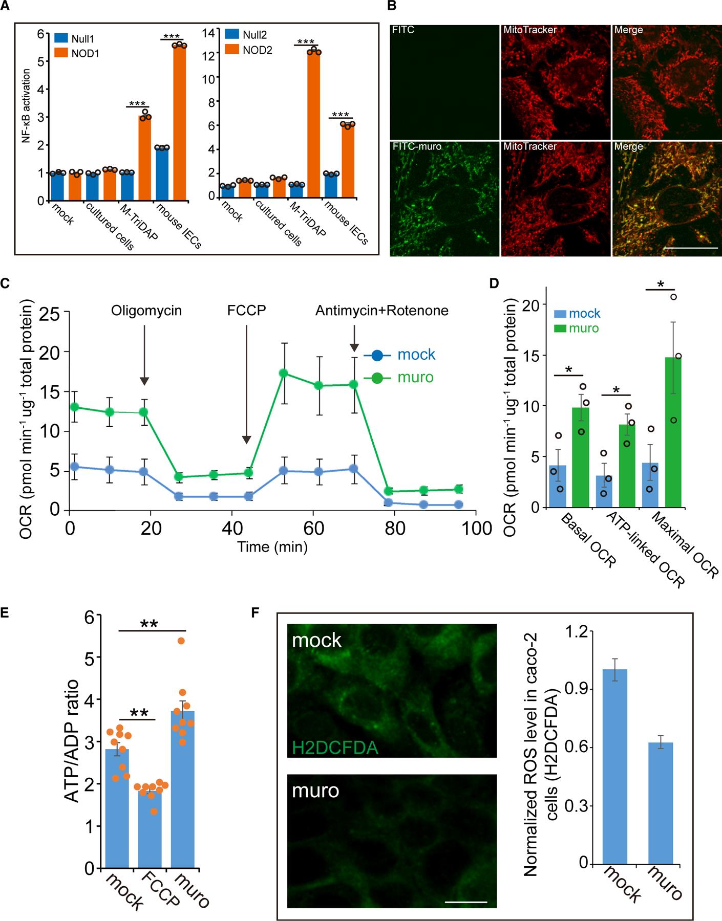
Mitochondrial dysfunction critically contributes to many major human diseases. The impact of specific gut microbial metabolites on mitochondrial functions of animals and the underlying mechanisms remain to be uncovered. Here, we report a profound role of bacterial peptidoglycan muropeptides in promoting mitochondrial functions in multiple mammalian models. Muropeptide addition to human intestinal epithelial cells (IECs) leads to increased oxidative respiration and ATP production and decreased oxidative stress. Strikingly, muropeptide treatment recovers mitochondrial structure and functions and inhibits several pathological phenotypes of fibroblast cells derived from patients with mitochondrial disease. In mice, muropeptides accumulate in mitochondria of IECs and promote small intestinal homeostasis and nutrient absorption by modulating energy metabolism. Muropeptides directly bind to ATP synthase, stabilize the complex, and promote its enzymatic activity in vitro, supporting the hypothesis that muropeptides promote mitochondria homeostasis at least in part by acting as ATP synthase agonists. This study reveals a potential treatment for human mitochondrial diseases.

摘要

线粒体功能障碍是许多重大人类疾病的关键因素。特定肠道微生物代谢物对动物线粒体功能的影响及其潜在机制仍有待揭示。在这里,我们报告了细菌肽聚糖 muropeptides 在促进多种哺乳动物模型中线粒体功能中的重要作用。在人肠上皮细胞(IECs)中添加 muropeptide 会导致氧化呼吸和 ATP 产生增加,氧化应激减少。值得注意的是,muropeptide 处理可恢复线粒体结构和功能,并抑制来自线粒体疾病患者的成纤维细胞的几种病理表型。在小鼠中,muropeptides 在 IECs 的线粒体中积累,并通过调节能量代谢促进小肠的稳态和营养吸收。Muropeptides 可直接与 ATP 合酶结合,稳定复合物,并在体外促进其酶活性,这支持了 muropeptides 至少部分通过充当 ATP 合酶激动剂来促进线粒体动态平衡的假说。这项研究揭示了一种治疗人类线粒体疾病的潜在方法。

https://cdn.ncbi.nlm.nih.gov/pmc/blobs/fc61/11107371/a0011304365d/nihms-1988709-f0002.jpg

文献AI研究员

20分钟写一篇综述,助力文献阅读效率提升50倍。

立即体验

用中文搜PubMed

大模型驱动的PubMed中文搜索引擎

马上搜索

文档翻译

学术文献翻译模型,支持多种主流文档格式。

立即体验