Suppr超能文献

孕激素 17-OHPC 暴露通过抑制紧密连接蛋白-1 诱导焦虑样行为增加的雌性小鼠的胃肠功能障碍。

Exposure to Progestin 17-OHPC Induces Gastrointestinal Dysfunction through Claudin-1 Suppression in Female Mice with Increased Anxiety-Like Behaviors.

机构信息

Department of Gynecology, Sun Yat-Sen University Affiliated No. 8 Hospital, Guangzhou, China.

Hainan Women and Children's Medical Center, Haikou, China.

出版信息

Neuroendocrinology. 2024;114(7):623-638. doi: 10.1159/000538692. Epub 2024 Apr 18.

Abstract

INTRODUCTION

Progestin, commonly used in oral contraception and preventing preterm birth, elicits various off-target side effects on brain and gastrointestinal (GI) functions, yet the precise mechanisms remain elusive. This study aims to probe progestin's impact on GI function and anxiety-like behaviors in female mice.

METHODS

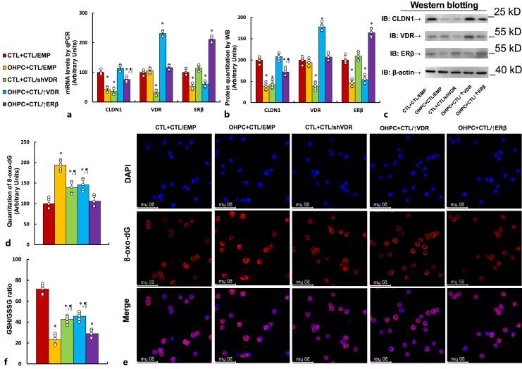
Colon stem cells were utilized to explore the mechanism underlying progestin 17-hydroxyprogesterone caproate (17-OHPC)-mediated suppression of claudin-1 (CLDN1), crucial for epithelial integrity. Chromatin immunoprecipitation and luciferase assays identified potential progestin-response elements on the CLDN1 promoter, with subsequent assessment of oxidative stress and pro-inflammatory cytokine release. Manipulation of vitamin D receptor (VDR) or estrogen receptor β (ERβ) expression elucidated their roles in 17-OHPC-mediated effects. Intestine-specific VDR deficient mice were generated to evaluate 17-OHPC's impact on GI dysfunction and anxiety-like behaviors in female mice. Additionally, gene expression was analyzed in various brain regions, including the amygdala, hypothalamus, and hippocampus.

RESULTS

Exposure to 17-OHPC suppressed CLDN1 expression via epigenetic modifications and VDR dissociation from the CLDN1 promoter. Furthermore, 17-OHPC intensified oxidative stress and pro-inflammatory cytokine release. VDR knockdown partly mimicked, while overexpression of either VDR or ERβ partly restored 17-OHPC-mediated effects. Intestinal VDR deficiency partly mirrored 17-OHPC-induced GI dysfunction, with minimal impact on 17-OHPC-mediated anxiety-like behaviors.

CONCLUSIONS

17-OHPC suppresses CLDN1 expression through VDR, contributing to GI dysfunction in female mice, distinct from 17-OHPC-induced anxiety-like behaviors. This study reveals a new mechanism and potential negative impact of progestin exposure on the GI tract, alongside inducing anxiety-like behaviors in female mice.

摘要

简介

孕激素常用于口服避孕药和预防早产,但其会对大脑和胃肠道(GI)功能产生各种非靶向的副作用,但确切的机制仍不清楚。本研究旨在探究孕激素对雌性小鼠 GI 功能和焦虑样行为的影响。

方法

利用结肠干细胞来探究孕激素 17-羟基孕酮己酸酯(17-OHPC)介导 Claudin-1(CLDN1)抑制的机制,CLDN1 对上皮完整性至关重要。染色质免疫沉淀和荧光素酶测定确定了 CLDN1 启动子上潜在的孕激素反应元件,随后评估了氧化应激和促炎细胞因子的释放。操纵维生素 D 受体(VDR)或雌激素受体β(ERβ)的表达,阐明了它们在 17-OHPC 介导作用中的作用。生成了肠道特异性 VDR 缺失小鼠,以评估 17-OHPC 对雌性小鼠 GI 功能障碍和焦虑样行为的影响。此外,还分析了各种脑区,包括杏仁核、下丘脑和海马体的基因表达。

结果

暴露于 17-OHPC 会通过表观遗传修饰和 VDR 与 CLDN1 启动子解离来抑制 CLDN1 的表达。此外,17-OHPC 会加剧氧化应激和促炎细胞因子的释放。VDR 敲低部分模拟了 17-OHPC 介导的作用,而过表达 VDR 或 ERβ 则部分恢复了 17-OHPC 介导的作用。肠道 VDR 缺失部分模拟了 17-OHPC 诱导的 GI 功能障碍,但对 17-OHPC 介导的焦虑样行为影响较小。

结论

17-OHPC 通过 VDR 抑制 CLDN1 的表达,导致雌性小鼠的 GI 功能障碍,与 17-OHPC 诱导的焦虑样行为不同。本研究揭示了孕激素暴露对肠道的一种新机制和潜在负面影响,同时在雌性小鼠中诱导了焦虑样行为。

https://cdn.ncbi.nlm.nih.gov/pmc/blobs/fdc5/11232951/15a53504f3ad/nen-2024-0114-0007-538692_F01.jpg

文献AI研究员

20分钟写一篇综述,助力文献阅读效率提升50倍。

立即体验

用中文搜PubMed

大模型驱动的PubMed中文搜索引擎

马上搜索

文档翻译

学术文献翻译模型,支持多种主流文档格式。

立即体验