Department of Molecular and Developmental Medicine, University of Siena, 53100 Siena, Italy.
Biogenesi Reproductive Medicine Center, Istituti Clinici Zucchi, 20900 Monza, Italy.
Cells. 2024 Apr 4;13(7):625. doi: 10.3390/cells13070625.
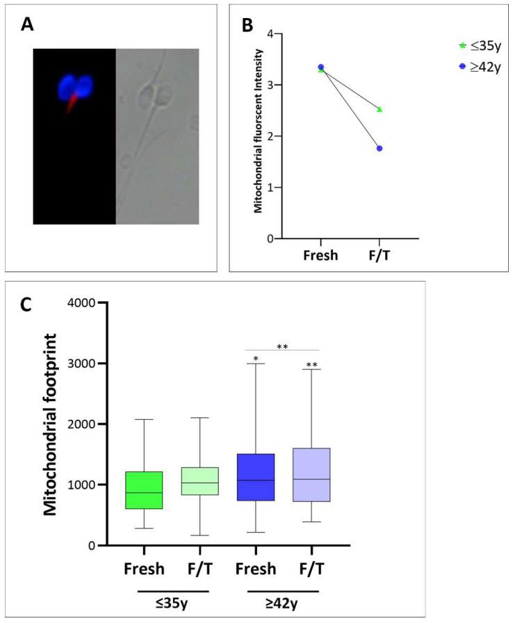
The global fall in male fertility is a complicated process driven by a variety of factors, including environmental exposure, lifestyle, obesity, stress, and aging. The availability of assisted reproductive technology (ART) has allowed older couples to conceive, increasing the average paternal age at first childbirth. Advanced paternal age (APA), most often considered male age ≥40, has been described to impact several aspects of male reproductive physiology. In this prospective cohort study including 200 normozoospermic patients, 105 of whom were ≤35 years (non-APA), and 95 of whom were ≥42 years (APA), we assessed the impact of paternal age on different endpoints representative of sperm quality and cryopreservation tolerance. Non-APA patients had superior fresh semen quality; DNA fragmentation was notably increased in APA as compared to non-APA individuals (21.7% vs. 15.4%). Cryopreservation further increased the DNA fragmentation index in APA (26.7%) but not in non-APA patients. Additionally, APA was associated with increased mtDNAcn in both fresh and frozen/thawed sperm, which is indicative of poorer mitochondrial quality. Cryopreservation negatively impacted acrosome integrity in both age groups, as indicated by reduced incidences of unreacted acrosome in relation to fresh counterparts in non-APA (from 71.5% to 57.7%) and APA patients (from 75% to 63%). Finally, cryopreservation significantly reduced the phosphorylation status of proteins containing tyrosine residues in sperm from young males. Therefore, the present findings shed light on the effects of paternal age and cryopreservation on sperm quality and serve as valuable new parameters to improve our understanding of the mechanisms underlying sperm developmental competence that are under threat in current ART practice.
全球男性生育力下降是一个复杂的过程,由多种因素驱动,包括环境暴露、生活方式、肥胖、压力和衰老。辅助生殖技术 (ART) 的出现使得老年夫妇能够受孕,从而增加了首次分娩时的平均父亲年龄。高龄父亲(advanced paternal age,APA)通常被定义为男性年龄≥40 岁,据描述会影响男性生殖生理的几个方面。在这项包括 200 名正常精子症患者的前瞻性队列研究中,105 名患者年龄≤35 岁(非 APA),95 名患者年龄≥42 岁(APA),我们评估了父亲年龄对不同精子质量和冷冻保存耐受性代表终点的影响。非 APA 患者的新鲜精液质量更好;与非 APA 个体相比,APA 个体的 DNA 碎片化明显增加(21.7%比 15.4%)。冷冻保存进一步增加了 APA 患者的 DNA 碎片化指数(26.7%),但对非 APA 患者没有影响。此外,APA 与新鲜和冷冻/解冻精子中 mtDNAcn 的增加有关,这表明线粒体质量较差。冷冻保存对两组的顶体完整性都有负面影响,如非 APA(从 71.5%降至 57.7%)和 APA 患者(从 75%降至 63%)中与新鲜样本相比,未反应顶体的发生率降低。最后,冷冻保存显著降低了年轻男性精子中含酪氨酸残基的蛋白质的磷酸化状态。因此,本研究结果揭示了父亲年龄和冷冻保存对精子质量的影响,并为改善我们对当前 ART 实践中受威胁的精子发育能力的潜在机制的理解提供了有价值的新参数。