Suppr超能文献

联合缺失 MEN1、ATRX 和 PTEN 可导致小鼠发生高级别胰腺神经内分泌肿瘤。

Combined deletion of MEN1, ATRX and PTEN triggers development of high-grade pancreatic neuroendocrine tumors in mice.

机构信息

Department of Experimental Radiation Oncology, The University of Texas MD Anderson Cancer Center, Houston, TX, 77030, USA.

The University of Texas MD Anderson Cancer Center UT Health Graduate School of Biomedical Sciences, Houston, TX, 77030, USA.

出版信息

Sci Rep. 2024 Apr 12;14(1):8510. doi: 10.1038/s41598-024-58874-2.

Abstract

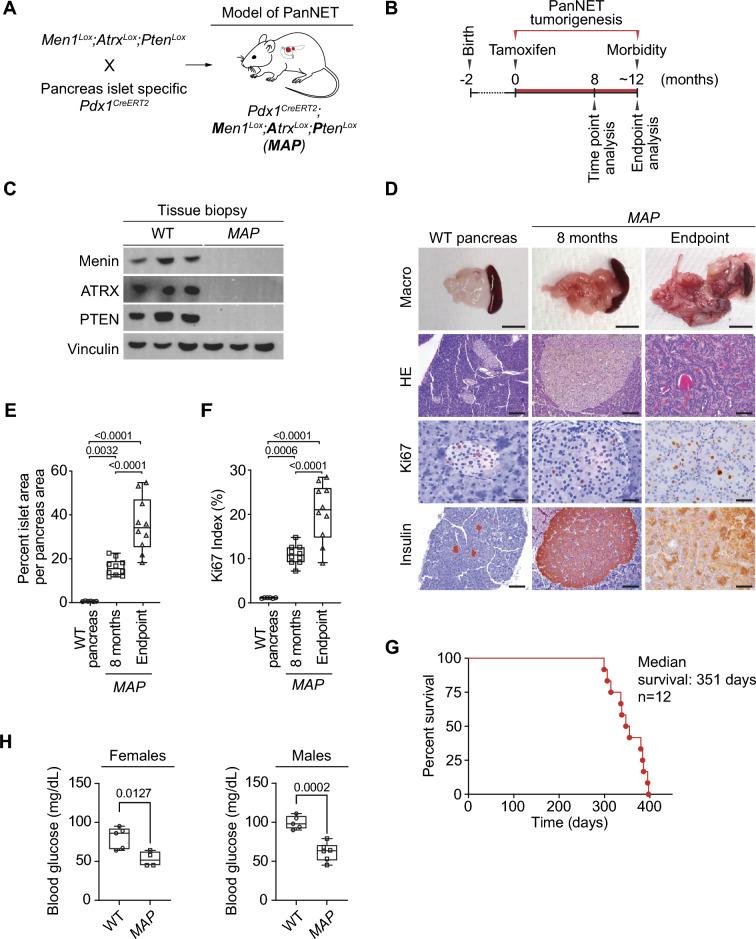
Pancreatic neuroendocrine tumors (PanNETs) are a heterogeneous group of tumors that exhibit an unpredictable and broad spectrum of clinical presentations and biological aggressiveness. Surgical resection is still the only curative therapeutic option for localized PanNET, but the majority of patients are diagnosed at an advanced and metastatic stage with limited therapeutic options. Key factors limiting the development of new therapeutics are the extensive heterogeneity of PanNETs and the lack of appropriate clinically relevant models. In that context, genomic sequencing of human PanNETs revealed recurrent mutations and structural alterations in several tumor suppressors. Here, we demonstrated that combined loss of MEN1, ATRX, and PTEN, tumor suppressors commonly mutated in human PanNETs, triggers the development of high-grade pancreatic neuroendocrine tumors in mice. Histopathological evaluation and gene expression analyses of the developed tumors confirm the presence of PanNET hallmarks and significant overlap in gene expression patterns found in human disease. Thus, we postulate that the presented novel genetically defined mouse model is the first clinically relevant immunocompetent high-grade PanNET mouse model.

摘要

胰腺神经内分泌肿瘤(PanNETs)是一组异质性肿瘤,表现出不可预测的广泛临床表型和生物学侵袭性。手术切除仍然是局限性 PanNET 的唯一治愈性治疗选择,但大多数患者在晚期和转移性阶段被诊断出来,治疗选择有限。限制新疗法发展的关键因素是 PanNET 的广泛异质性和缺乏适当的临床相关模型。在这种情况下,对人类 PanNET 的基因组测序揭示了几种肿瘤抑制因子的反复突变和结构改变。在这里,我们证明了肿瘤抑制因子 MEN1、ATRX 和 PTEN 的联合缺失,这些基因在人类 PanNET 中经常发生突变,会在小鼠中引发高级别胰腺神经内分泌肿瘤的发展。对开发的肿瘤进行组织病理学评估和基因表达分析证实了 PanNET 标志物的存在,以及在人类疾病中发现的基因表达模式的显著重叠。因此,我们假设所提出的新型遗传定义的小鼠模型是首个具有临床相关性的免疫活性高级别 PanNET 小鼠模型。

https://cdn.ncbi.nlm.nih.gov/pmc/blobs/e534/11014914/ddf3397abc97/41598_2024_58874_Fig1_HTML.jpg

文献AI研究员

20分钟写一篇综述,助力文献阅读效率提升50倍。

立即体验

用中文搜PubMed

大模型驱动的PubMed中文搜索引擎

马上搜索

文档翻译

学术文献翻译模型,支持多种主流文档格式。

立即体验