Suppr超能文献

USP18对I型干扰素的调控是癌症中的一个关键脆弱点。

Type I interferon regulation by USP18 is a key vulnerability in cancer.

作者信息

Jové Veronica, Wheeler Heather, Lee Chiachin Wilson, Healy David R, Levine Kymberly, Ralph Erik C, Yamaguchi Masaya, Jiang Ziyue Karen, Cabral Edward, Xu Yingrong, Stock Jeffrey, Yang Bing, Giddabasappa Anand, Loria Paula, Casimiro-Garcia Agustin, Kessler Benedikt M, Pinto-Fernández Adán, Frattini Véronique, Wes Paul D, Wang Feng

机构信息

Centers for Therapeutic Innovation, Pfizer, New York City, NY 10016, USA.

Discovery Sciences, Medicine Design, Pfizer, Groton, CT 06340, USA.

出版信息

iScience. 2024 Mar 27;27(4):109593. doi: 10.1016/j.isci.2024.109593. eCollection 2024 Apr 19.

Abstract

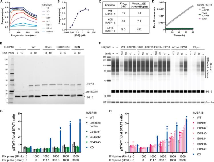
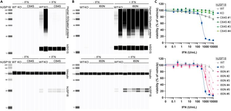
Precise regulation of Type I interferon signaling is crucial for combating infection and cancer while avoiding autoimmunity. Type I interferon signaling is negatively regulated by USP18. USP18 cleaves ISG15, an interferon-induced ubiquitin-like modification, via its canonical catalytic function, and inhibits Type I interferon receptor activity through its scaffold role. loss-of-function dramatically impacts immune regulation, pathogen susceptibility, and tumor growth. However, prior studies have reached conflicting conclusions regarding the relative importance of catalytic versus scaffold function. Here, we develop biochemical and cellular methods to systematically define the physiological role of USP18. By comparing a patient-derived mutation impairing scaffold function (I60N) to a mutation disrupting catalytic activity (C64S), we demonstrate that scaffold function is critical for cancer cell vulnerability to Type I interferon. Surprisingly, we discovered that human USP18 exhibits minimal catalytic activity, in stark contrast to mouse USP18. These findings resolve human USP18's mechanism-of-action and enable USP18-targeted therapeutics.

摘要

I型干扰素信号的精确调控对于对抗感染和癌症同时避免自身免疫至关重要。I型干扰素信号受到USP18的负调控。USP18通过其典型的催化功能切割ISG15(一种干扰素诱导的类泛素修饰),并通过其支架作用抑制I型干扰素受体活性。功能丧失会显著影响免疫调节、病原体易感性和肿瘤生长。然而,先前的研究对于催化功能与支架功能的相对重要性得出了相互矛盾的结论。在这里,我们开发了生化和细胞方法来系统地定义USP18的生理作用。通过将一种损害支架功能的患者来源突变(I60N)与一种破坏催化活性的突变(C64S)进行比较,我们证明支架功能对于癌细胞对I型干扰素的易感性至关重要。令人惊讶的是,我们发现人类USP18表现出最小的催化活性,这与小鼠USP18形成鲜明对比。这些发现解析了人类USP18的作用机制,并为靶向USP18的治疗方法提供了可能。

https://cdn.ncbi.nlm.nih.gov/pmc/blobs/8bf6/11022047/f3aa1bab9a4b/fx1.jpg

文献AI研究员

20分钟写一篇综述,助力文献阅读效率提升50倍。

立即体验

用中文搜PubMed

大模型驱动的PubMed中文搜索引擎

马上搜索

文档翻译

学术文献翻译模型,支持多种主流文档格式。

立即体验