Suppr超能文献

黄芪甲苷通过 Akt/mTOR 通路促进自噬以改善细胞脂质沉积。

Astragaloside-IV promotes autophagy via the Akt/mTOR pathway to improve cellular lipid deposition.

机构信息

Qionglai Hospital of Traditional Chinese Medicine, Qionglai, Chengdu, Sichuan, China.

Sichuan Province Orthopedic Hospital, Chengdu, Sichuan, China.

出版信息

Medicine (Baltimore). 2024 Apr 19;103(16):e37846. doi: 10.1097/MD.0000000000037846.

Abstract

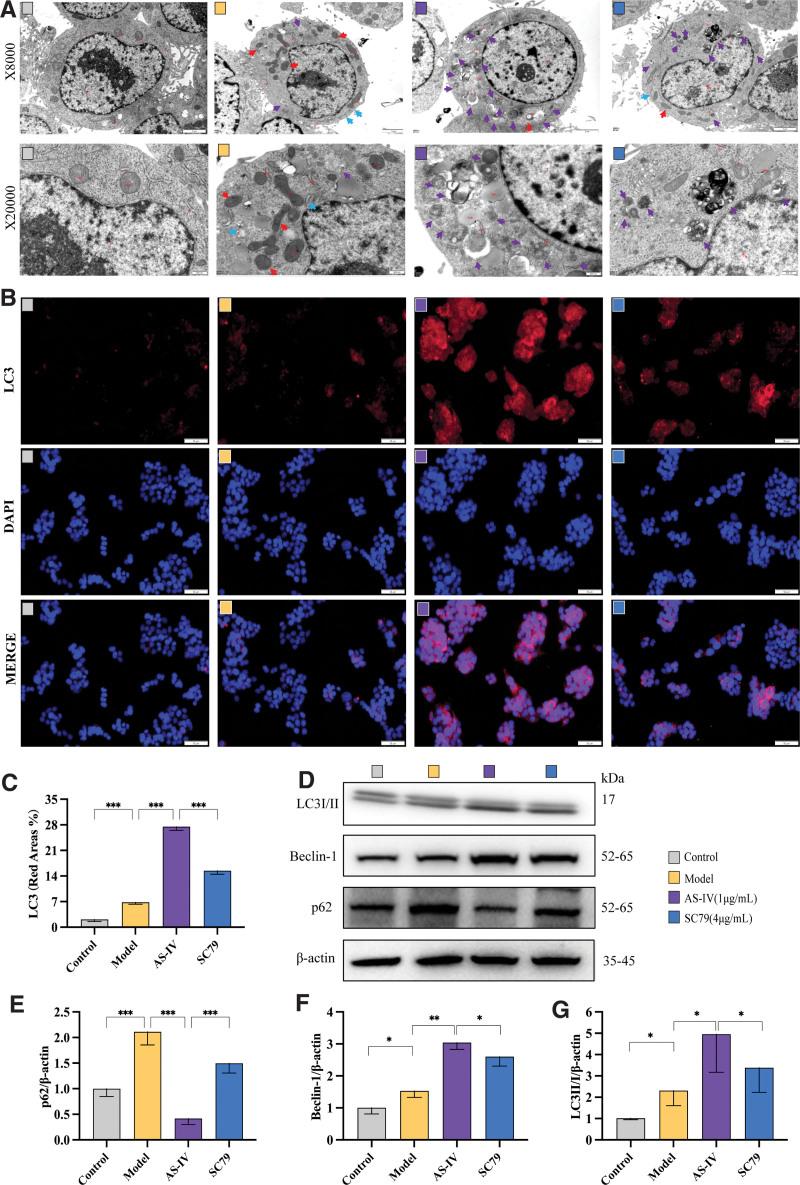
The current study aimed to investigate the potential role of astragaloside IV (AS-IV) in improving cellular lipid deposition and its underlying mechanism. A fatty liver cell model was established by treating hepatoma cells with palmitic acid. AS-IV and SC79 were used for treatment. Oil Red O staining was applied to detect intracellular lipid deposition, and transmission electron microscopy was utilized to assess autophagosome formation. Immunofluorescence double staining was applied to determine microtubule-associated proteins 1A/1B light chain 3 (LC3) expression. Western blot analysis was performed to detect the expression of LC3, prostacyclin, Beclin-1, V-akt murine thymoma viral oncogene homolog (Akt), phosphorylated Akt, mTOR, and phosphorylated mTOR. Oil Red O staining revealed that AS-IV reduced intracellular lipid accumulation. Further, it increased autophagosome synthesis and the expression of autophagy proteins LC3 and Beclin-1 in the cells. It also reduced the phosphorylation levels of Akt and mTOR and the levels of prostacyclin. However, the effects of AS-IV decreased with SC79 treatment. In addition, LC3B + BODIPY493/503 fluorescence double staining showed that AS-IV reduced intracellular lipid deposition levels by enhancing autophagy. AS-IV can reduce lipid aggregation in fatty liver cells, which can be related to enhanced hepatocyte autophagy by inhibiting the Akt/mTOR signaling pathway.

摘要

本研究旨在探讨黄芪甲苷(AS-IV)在改善细胞脂质沉积及其潜在机制中的作用。通过用棕榈酸处理肝癌细胞来建立脂肪肝细胞模型,并用 AS-IV 和 SC79 进行治疗。用油红 O 染色检测细胞内脂质沉积,用透射电子显微镜评估自噬体形成。免疫荧光双重染色法测定微管相关蛋白 1A/1B 轻链 3(LC3)的表达。采用 Western blot 分析检测 LC3、前列环素、Beclin-1、V-akt 鼠胸腺瘤病毒癌基因同源物(Akt)、磷酸化 Akt、mTOR 和磷酸化 mTOR 的表达。油红 O 染色显示 AS-IV 减少了细胞内脂质堆积。此外,它增加了细胞中自噬体的合成和自噬蛋白 LC3 和 Beclin-1 的表达。它还降低了 Akt 和 mTOR 的磷酸化水平以及前列环素的水平。然而,随着 SC79 处理,AS-IV 的作用减弱。此外,LC3B+BODIPY493/503 荧光双重染色显示,AS-IV 通过增强自噬来降低细胞内脂质沉积水平。AS-IV 可以减少脂肪肝细胞中的脂质聚集,这可能与通过抑制 Akt/mTOR 信号通路增强肝细胞自噬有关。

https://cdn.ncbi.nlm.nih.gov/pmc/blobs/cd58/11030007/2936b70a6031/medi-103-e37846-g001.jpg

文献检索

告别复杂PubMed语法,用中文像聊天一样搜索,搜遍4000万医学文献。AI智能推荐,让科研检索更轻松。

立即免费搜索

文件翻译

保留排版,准确专业,支持PDF/Word/PPT等文件格式,支持 12+语言互译。

免费翻译文档

深度研究

AI帮你快速写综述,25分钟生成高质量综述,智能提取关键信息,辅助科研写作。

立即免费体验