Department of Neuroscience, Mayo Clinic, 4500 San Pablo Rd S, Jacksonville, FL, 32224, USA.
Neuroscience Ph.D. Program, Mayo Clinic Graduate School of Biomedical Sciences, Mayo Clinic, Jacksonville, FL, 32224, USA.
Acta Neuropathol. 2024 Apr 19;147(1):73. doi: 10.1007/s00401-024-02720-2.
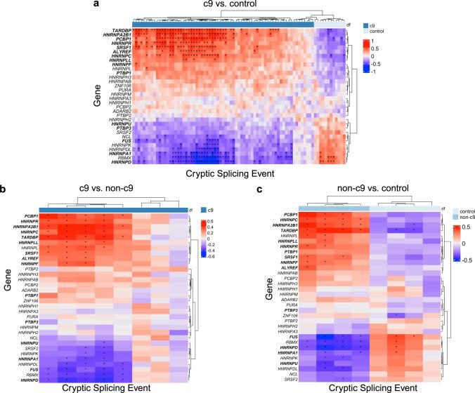
The most prominent genetic cause of both amyotrophic lateral sclerosis (ALS) and frontotemporal lobar degeneration (FTLD) is a repeat expansion in the gene C9orf72. Importantly, the transcriptomic consequences of the C9orf72 repeat expansion remain largely unclear. Here, we used short-read RNA sequencing (RNAseq) to profile the cerebellar transcriptome, detecting alterations in patients with a C9orf72 repeat expansion. We focused on the cerebellum, since key C9orf72-related pathologies are abundant in this neuroanatomical region, yet TDP-43 pathology and neuronal loss are minimal. Consistent with previous work, we showed a reduction in the expression of the C9orf72 gene and an elevation in homeobox genes, when comparing patients with the expansion to both patients without the C9orf72 repeat expansion and control subjects. Interestingly, we identified more than 1000 alternative splicing events, including 4 in genes previously associated with ALS and/or FTLD. We also found an increase of cryptic splicing in C9orf72 patients compared to patients without the expansion and controls. Furthermore, we demonstrated that the expression level of select RNA-binding proteins is associated with cryptic splice junction inclusion. Overall, this study explores the presence of widespread transcriptomic changes in the cerebellum, a region not confounded by severe neurodegeneration, in post-mortem tissue from C9orf72 patients.
最显著的肌萎缩侧索硬化症(ALS)和额颞叶变性(FTLD)的遗传原因是 C9orf72 基因的重复扩展。重要的是,C9orf72 重复扩展的转录组后果在很大程度上仍不清楚。在这里,我们使用短读长 RNA 测序(RNAseq)来描绘小脑转录组,在具有 C9orf72 重复扩展的患者中检测到改变。我们专注于小脑,因为该神经解剖区域中存在关键的 C9orf72 相关病理学,而 TDP-43 病理学和神经元丢失很少。与以前的工作一致,我们显示在将扩展患者与没有 C9orf72 重复扩展的患者和对照相比时,C9orf72 基因的表达减少,同源盒基因的表达升高。有趣的是,我们鉴定了 1000 多个可变剪接事件,包括 4 个与 ALS 和/或 FTLD 相关的基因。我们还发现与没有扩展的患者和对照相比,C9orf72 患者中的隐匿剪接增加。此外,我们证明了选择 RNA 结合蛋白的表达水平与隐式剪接连接的包含有关。总体而言,这项研究探讨了 C9orf72 患者死后组织中小脑广泛转录组变化的存在,小脑不受严重神经退行性变的影响。