Suppr超能文献

一种用于模拟肺泡-毛细血管屏障三维结构的小型化多细胞平台。

A miniaturized multicellular platform to mimic the 3D structure of the alveolar-capillary barrier.

作者信息

Licciardello Michela, Traldi Cecilia, Cicolini Martina, Bertana Valentina, Marasso Simone Luigi, Cocuzza Matteo, Tonda-Turo Chiara, Ciardelli Gianluca

机构信息

La.Di.Spe Bioengineerig, Politecnico di Torino, Department of Mechanical and Aerospace Engineering, Turin, Italy.

PolitoBIOMed Lab, Politecnico di Torino, Turin, Italy.

出版信息

Front Bioeng Biotechnol. 2024 Apr 5;12:1346660. doi: 10.3389/fbioe.2024.1346660. eCollection 2024.

Abstract

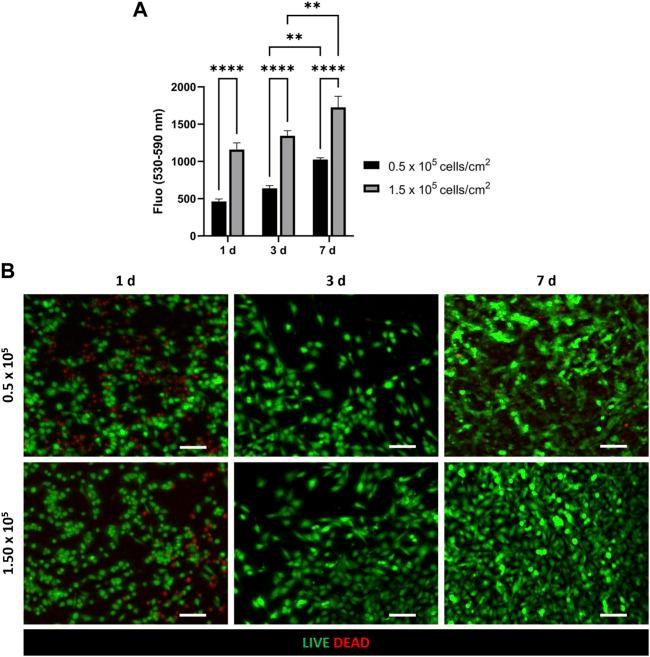
Several diseases affect the alveoli, and the efficacy of medical treatments and pharmaceutical therapies is hampered by the lack of pre-clinical models able to recreate the diseases. Microfluidic devices, mimicking the key structural and compositional features of the alveoli, offer several advantages to medium and high-throughput analysis of new candidate therapies. Here, we developed an alveolus-on-a-chip recapitulating the microanatomy of the physiological tissue by including the epithelium, the fibrous interstitial layer and the capillary endothelium. A PDMS device was obtained assembling a top layer and a bottom layer obtained by replica molding. A polycaprolactone/gelatin (PCL-Gel) electrospun membrane was included within the two layers supporting the seeding of 3 cell phenotypes. Epithelial cells were grown on a fibroblast-laden collagen hydrogel located on the top side of the PCL-Gel mats while endothelial cells were seeded on the basolateral side of the membrane. The innovative design of the microfluidic device allows to replicate both cell-cell and cell-extracellular matrix interactions according to the cell arrangement along with the establishment of physiologically relevant air-liquid interface conditions. Indeed, high cell viability was confirmed for up to 10 days and the formation of a tight endothelial and epithelial barrier was assessed by immunofluorescence assays.

摘要

几种疾病会影响肺泡,而由于缺乏能够重现这些疾病的临床前模型,医学治疗和药物疗法的疗效受到了阻碍。微流控装置模仿了肺泡的关键结构和组成特征,为新候选疗法的中高通量分析提供了诸多优势。在此,我们开发了一种芯片上的肺泡,通过纳入上皮、纤维间质层和毛细血管内皮来重现生理组织的微观解剖结构。通过复制模塑获得顶层和底层并组装在一起,从而得到一个聚二甲基硅氧烷(PDMS)装置。在两层之间包含了一层聚己内酯/明胶(PCL-Gel)电纺膜,以支持三种细胞表型的接种。上皮细胞生长在位于PCL-Gel垫顶部的富含成纤维细胞的胶原水凝胶上,而内皮细胞接种在膜的基底外侧。这种微流控装置的创新设计能够根据细胞排列复制细胞-细胞和细胞-细胞外基质的相互作用,同时建立生理相关的气液界面条件。事实上,高达10天的高细胞活力得到了证实,并且通过免疫荧光分析评估了紧密的内皮和上皮屏障的形成。

https://cdn.ncbi.nlm.nih.gov/pmc/blobs/2c97/11026571/2eb964ed3707/fbioe-12-1346660-g001.jpg

文献AI研究员

20分钟写一篇综述,助力文献阅读效率提升50倍。

立即体验

用中文搜PubMed

大模型驱动的PubMed中文搜索引擎

马上搜索

文档翻译

学术文献翻译模型,支持多种主流文档格式。

立即体验