Jiang Zhongjing, Deng Linhua, Xiang Gang, Xu Xia, Wang Yunjia
Department of Spine Surgery and Orthopaedics, Xiangya Hospital, Central South University, Changsha 410008, China.
National Clinical Research Center for Geriatric Disorders, Xiangya Hospital, Central South University, Changsha 410008, China.
Antioxidants (Basel). 2024 Mar 31;13(4):430. doi: 10.3390/antiox13040430.
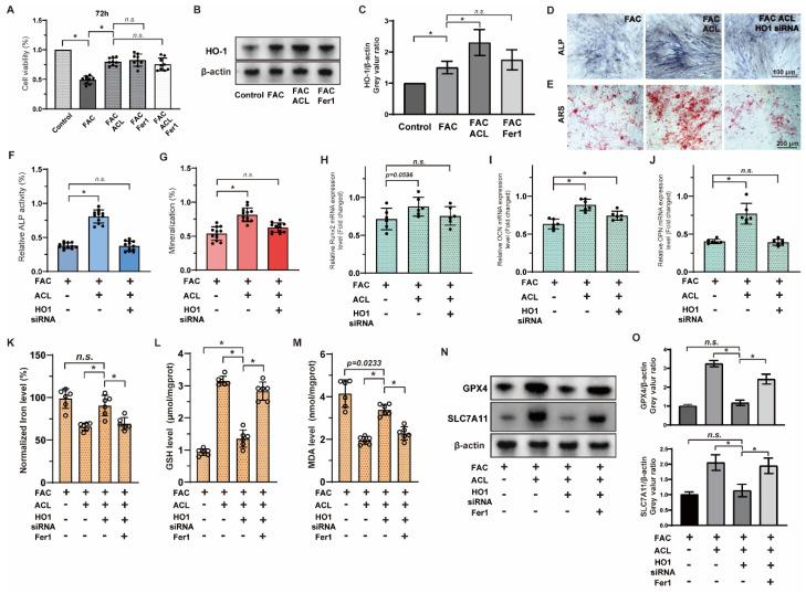
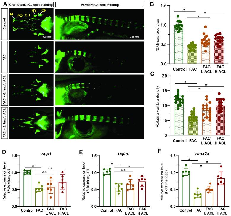
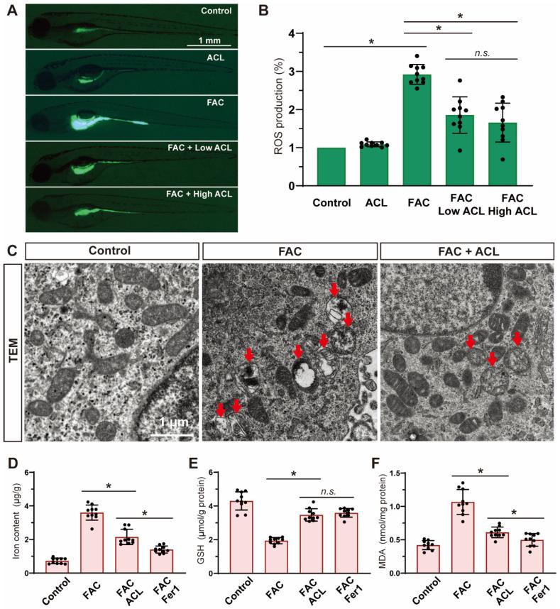
Iron overload-associated osteoporosis presents a significant challenge to bone health. This study examines the effects of arecoline (ACL), an alkaloid found in areca nut, on bone metabolism under iron overload conditions induced by ferric ammonium citrate (FAC) treatment. The results indicate that ACL mitigates the FAC-induced inhibition of osteogenesis in zebrafish larvae, as demonstrated by increased skeletal mineralization and upregulation of osteogenic genes. ACL attenuates FAC-mediated suppression of osteoblast differentiation and mineralization in MC3T3-E1 cells. RNA sequencing analysis suggests that the protective effects of ACL are related to the regulation of ferroptosis. We demonstrate that ACL inhibits ferroptosis, including oxidative stress, lipid peroxidation, mitochondrial damage, and cell death under FAC exposure. In this study, we have identified heme oxygenase-1 (HO-1) as a critical mediator of ACL inhibiting ferroptosis and promoting osteogenesis, which was validated by HO-1 knockdown and knockout experiments. The study links ACL to HO-1 activation and ferroptosis regulation in the context of bone metabolism. These findings provide new insights into the mechanisms underlying the modulation of osteogenesis by ACL. Targeting the HO-1/ferroptosis axis is a promising therapeutic approach for treating iron overload-induced bone diseases.
铁过载相关的骨质疏松症对骨骼健康构成了重大挑战。本研究考察了槟榔碱(ACL)(一种在槟榔中发现的生物碱)在柠檬酸铁铵(FAC)处理诱导的铁过载条件下对骨代谢的影响。结果表明,ACL减轻了FAC诱导的斑马鱼幼体成骨抑制,表现为骨骼矿化增加和成骨基因上调。ACL减弱了FAC介导的MC3T3-E1细胞中成骨细胞分化和矿化的抑制。RNA测序分析表明,ACL的保护作用与铁死亡的调节有关。我们证明,ACL抑制铁死亡,包括FAC暴露下的氧化应激、脂质过氧化、线粒体损伤和细胞死亡。在本研究中,我们确定血红素加氧酶-1(HO-1)是ACL抑制铁死亡和促进成骨的关键介质,这通过HO-1基因敲低和敲除实验得到了验证。该研究将ACL与骨代谢背景下的HO-1激活和铁死亡调节联系起来。这些发现为ACL调节成骨作用的潜在机制提供了新的见解。靶向HO-1/铁死亡轴是治疗铁过载诱导的骨疾病的一种有前景的治疗方法。