Nguyen Ngoc Bao, Le Tam Thi, Kang Suk Woo, Cha Kwang Hyun, Choi Sowoon, Youn Hye-Young, Jung Sang Hoon, Kim Myungsuk
Natural Product Research Center, Korea Institute of Science and Technology, Gangneung 25451, Republic of Korea.
Department of Biochemistry and Molecular Biology, College of Dentistry, Gangneung Wonju National University, Gangneung 25451, Republic of Korea.
Nutrients. 2024 Apr 11;16(8):1130. doi: 10.3390/nu16081130.
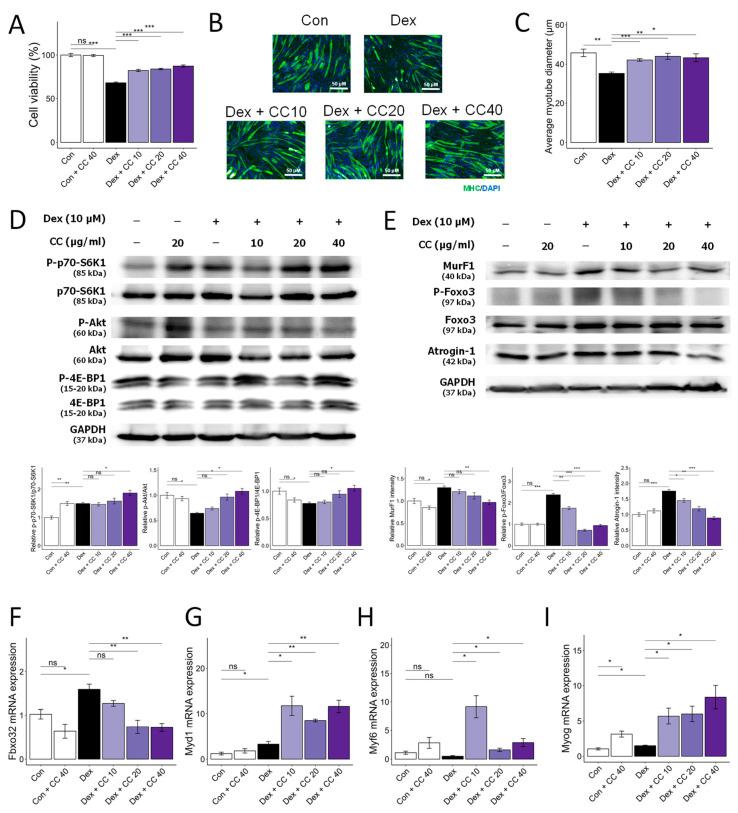
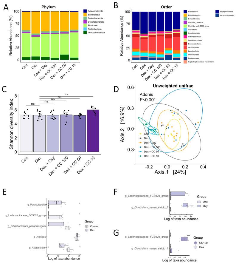
Sarcopenia, a decline in muscle mass and strength, can be triggered by aging or medications like glucocorticoids. This study investigated cornflower () water extract (CC) as a potential protective agent against DEX-induced muscle wasting in vitro and in vivo. CC and its isolated compounds mitigated oxidative stress, promoted myofiber growth, and boosted ATP production in C2C12 myotubes. Mechanistically, CC reduced protein degradation markers, increased mitochondrial content, and activated protein synthesis signaling. Docking analysis suggested cannabinoid receptors (CB) 1 and 2 as potential targets of CC compounds. Specifically, graveobioside A from CC inhibited CB1 and upregulated CB2, subsequently stimulating protein synthesis and suppressing degradation. In vivo, CC treatment attenuated DEX-induced muscle wasting, as evidenced by enhanced grip strength, exercise performance, and modulation of muscle gene expression related to differentiation, protein turnover, and exercise performance. Moreover, CC enriched gut microbial diversity, and the abundance of positively correlated with muscle mass. These findings suggest a multifaceted mode of action for CC: (1) direct modulation of the muscle cannabinoid receptor system favoring anabolic processes and (2) indirect modulation of muscle health through the gut microbiome. Overall, CC presents a promising therapeutic strategy for preventing and treating muscle atrophy.
肌肉减少症是指肌肉质量和力量的下降,可由衰老或糖皮质激素等药物引发。本研究调查了矢车菊水提取物(CC)作为一种潜在的保护剂,在体外和体内对抗地塞米松诱导的肌肉萎缩的作用。CC及其分离出的化合物减轻了氧化应激,促进了肌纤维生长,并提高了C2C12肌管中的ATP生成。从机制上讲,CC降低了蛋白质降解标志物,增加了线粒体含量,并激活了蛋白质合成信号。对接分析表明大麻素受体(CB)1和2是CC化合物的潜在靶点。具体而言,CC中的重瓣花糖苷A抑制CB1并上调CB2,随后刺激蛋白质合成并抑制降解。在体内,CC治疗减轻了地塞米松诱导的肌肉萎缩,握力增强、运动表现以及与分化、蛋白质周转和运动表现相关的肌肉基因表达的调节都证明了这一点。此外,CC丰富了肠道微生物多样性,且[某种微生物]的丰度与肌肉质量呈正相关。这些发现表明CC具有多方面的作用模式:(1)直接调节肌肉大麻素受体系统,促进合成代谢过程;(2)通过肠道微生物群间接调节肌肉健康。总体而言,CC为预防和治疗肌肉萎缩提供了一种有前景的治疗策略。