Department of Anesthesiology, Shanghai Pudong Hospital, Fudan University Pudong Medical Center, Shanghai, People's Republic of China.
Drug Des Devel Ther. 2024 Apr 23;18:1349-1368. doi: 10.2147/DDDT.S458013. eCollection 2024.
Sepsis is recognized as a multiorgan and systemic damage caused by dysregulated host response to infection. Its acute systemic inflammatory response highly resembles that of lipopolysaccharide (LPS)-induced endotoxemia. Propofol and dexmedetomidine are two commonly used sedatives for mechanical ventilation in critically ill patients and have been reported to alleviate cognitive impairment in many diseases. In this study, we aimed to explore and compare the effects of propofol and dexmedetomidine on the encephalopathy induced by endotoxemia and to investigate whether ferroptosis is involved, finally providing experimental evidence for multi-drug combination in septic sedation.
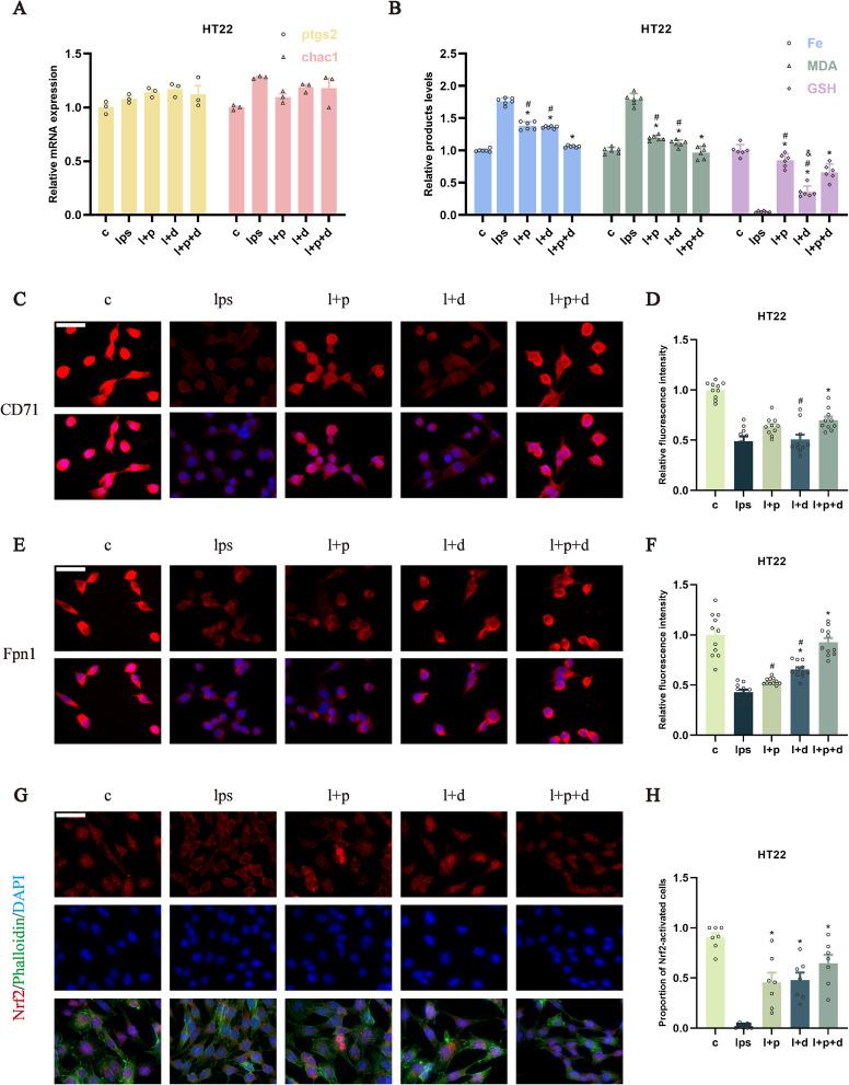
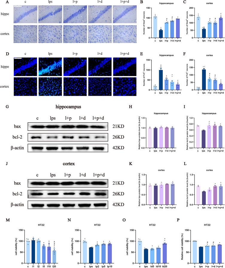
A total of 218 C57BL/6J male mice (20-25 g, 6-8 weeks) were used. Morris water maze (MWM) tests were performed to evaluate whether propofol and dexmedetomidine attenuated LPS-induced cognitive deficits. Brain injury was evaluated using Nissl and Fluoro-Jade C (FJC) staining. Neuroinflammation was assessed by dihydroethidium (DHE) and DCFH-DA staining and by measuring the levels of three cytokines. The number of Iba1 and GFAP cells was used to detect the activation of microglia and astrocytes. To explore the involvement of ferroptosis, the levels of and ; the content of iron, malondialdehyde (MDA), and glutathione (GSH); and the expression of ferroptosis-related proteins were investigated.
The single use of propofol and dexmedetomidine mitigated LPS-induced cognitive impairment, while the combination showed poor performance. In alleviating endotoxemic neural loss and degeneration, the united sedative group exhibited the most potent capability. Both propofol and dexmedetomidine inhibited neuroinflammation, while propofol's effect was slightly weaker. All sedative groups reduced the neural apoptosis, inhibited the activation of microglia and astrocytes, and relieved neurologic ferroptosis. The combined group was most prominent in combating genetic and biochemical alterations of ferroptosis. Fpn1 may be at the core of endotoxemia-related ferroptosis activation.
败血症被认为是一种多器官和系统性损伤,由宿主对感染的失调反应引起。其急性全身炎症反应与脂多糖(LPS)诱导的内毒素血症非常相似。丙泊酚和右美托咪定是两种常用于重症患者机械通气的镇静剂,据报道它们可减轻许多疾病中的认知障碍。在这项研究中,我们旨在探讨和比较丙泊酚和右美托咪定对内毒素血症引起的脑病的影响,并研究铁死亡是否参与其中,最终为败血症镇静中的多药物联合提供实验证据。
共使用 218 只 C57BL/6J 雄性小鼠(20-25g,6-8 周)。进行 Morris 水迷宫(MWM)测试,以评估丙泊酚和右美托咪定是否减轻 LPS 诱导的认知缺陷。使用尼氏染色和氟代-朱红 C(FJC)染色评估脑损伤。通过二氢乙啶(DHE)和 DCFH-DA 染色以及测量三种细胞因子的水平来评估神经炎症。使用 Iba1 和 GFAP 细胞的数量来检测小胶质细胞和星形胶质细胞的激活。为了探讨铁死亡的参与,研究了 和 ;铁、丙二醛(MDA)和谷胱甘肽(GSH)的含量;以及铁死亡相关蛋白的表达。
单独使用丙泊酚和右美托咪定都减轻了 LPS 诱导的认知障碍,而联合使用效果较差。在减轻内毒素性神经损失和变性方面,联合镇静组表现出最强的能力。丙泊酚和右美托咪定都抑制神经炎症,而丙泊酚的作用稍弱。所有镇静组均减少了神经细胞凋亡,抑制了小胶质细胞和星形胶质细胞的激活,并缓解了神经铁死亡。联合组在对抗铁死亡的遗传和生化改变方面最为突出。Fpn1 可能是内毒素血症相关铁死亡激活的核心。