State Key Laboratory of Chemical Biology, Shanghai Institute of Organic Chemistry, Chinese Academy of Sciences, no. 345 Lingling Road., Shanghai 200032, People's Republic of China.
Michigan Center for Translational Pathology, University of Michigan, Ann Arbor, Michigan 48109, United States.
J Med Chem. 2024 May 9;67(9):6938-6951. doi: 10.1021/acs.jmedchem.3c01765. Epub 2024 Apr 30.
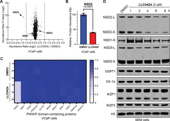
Nuclear receptor-binding SET domain-containing 2 (NSD2), a methyltransferase that primarily installs the dimethyl mark on lysine 36 of histone 3 (H3K36me2), has been recognized as a promising therapeutic target against cancer. However, existing NSD2 inhibitors suffer from low activity or inferior selectivity, and none of them can simultaneously remove the methyltransferase activity and chromatin binding function of NSD2. Herein we report the discovery of a novel NSD2 degrader by leveraging the proteolysis-targeting chimera technology. potently degraded NSD2 protein with a DC value of 20 nM and a value of 96% in acute lymphoblastic leukemia (ALL) RPMI-8402 cells. Mechanistic studies revealed to selectively induce NSD2 degradation in a cereblon- and proteasome-dependent fashion. also caused continuous downregulation of H3K36me2 and growth inhibition of ALL cell lines with NSD2 mutation. Importantly, intravenous or intraperitoneal injection of showed potent NSD2 degradation .
核受体结合 SET 域包含蛋白 2(NSD2)是一种甲基转移酶,主要在组蛋白 3(H3)赖氨酸 36 位上安装二甲基标记(H3K36me2),已被认为是一种有前途的癌症治疗靶点。然而,现有的 NSD2 抑制剂活性低或选择性差,并且它们都不能同时去除 NSD2 的甲基转移酶活性和染色质结合功能。在这里,我们通过利用蛋白水解靶向嵌合体技术发现了一种新型 NSD2 降解剂 。 在急性淋巴细胞白血病(ALL)RPMI-8402 细胞中,以 20 nM 的 DC 值和 96%的 值强力降解 NSD2 蛋白。机制研究表明 以 cereblon 和蛋白酶体依赖的方式选择性诱导 NSD2 降解。 还导致具有 NSD2 突变的 ALL 细胞系中 H3K36me2 的持续下调和生长抑制。重要的是,静脉或腹腔注射 可有效降解 NSD2 。