Suppr超能文献

微小RNA-103a-3p通过靶向乙醇胺激酶1促进乳腺癌的肿瘤发生。

MiR-103a-3p Promotes Tumorigenesis of Breast Cancer by Targeting ETNK1.

作者信息

Li Lei, Qiu Aifeng, Shi Yuhua

机构信息

Department of General Surgery, The Sixth Affiliated Hospital of Nantong University, Yancheng Third People's Hospital, Yancheng, 224000, China.

出版信息

Iran J Public Health. 2024 Jan;53(1):208-218. doi: 10.18502/ijph.v53i1.14697.

Abstract

BACKGROUND

We aimed to elucidate the molecular mechanism of miR-103a-3p regulating breast cancer progression.

METHODS

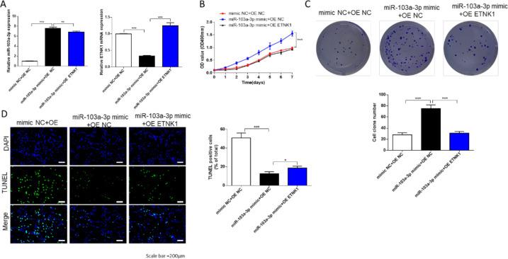
Firstly, clinical tissues was obtained from 2019-2023 at Yancheng Third People's Hospital, Yancheng, China. miR-103a-3p or expression in clinical tissues or breast cancer cell lines was analyzed with qRTPCR. MDA-MB-231 cells were performed with miR-103a-3p inhibitor or mimic, and OE-ETNK1. The proliferation and apoptosis ability were detected by CCK-8 and TUNEL assay. The xenograft models were established by inoculating transfected MDA-MB-231 cells to BALB/c mice.

RESULTS

miR-103a-3p showed an overexpression and was related to poor prognosis in breast cancer. miR-103a-3p-deprived MDA-MB-231 cells displayed weaker levels of cell proliferation and higher rates of apoptosis. In contrast, was downregulated in breast cancer and proved to be a downstream target of miR-103a-3p. Xenograft models subjected to either miR-103a-3p antagomir treatment or ETNK1-knockdown resulted in tumor growth suppression.

CONCLUSION

miR-103a-3p might promote breast cancer progression by inhibiting .

摘要

背景

我们旨在阐明miR-103a-3p调控乳腺癌进展的分子机制。

方法

首先,于2019年至2023年在中国盐城第三人民医院获取临床组织。采用qRT-PCR分析临床组织或乳腺癌细胞系中miR-103a-3p的表达情况。对MDA-MB-231细胞进行miR-103a-3p抑制剂或模拟物处理,并过表达ETNK1。通过CCK-8和TUNEL检测法检测细胞增殖和凋亡能力。将转染后的MDA-MB-231细胞接种到BALB/c小鼠体内建立异种移植模型。

结果

miR-103a-3p在乳腺癌中呈过表达,且与预后不良相关。缺失miR-103a-3p的MDA-MB-231细胞显示出较弱的细胞增殖水平和较高的凋亡率。相反,(此处原文缺失具体基因名)在乳腺癌中表达下调,并被证明是miR-103a-3p的下游靶点。接受miR-103a-3p拮抗剂治疗或ETNK1基因敲低的异种移植模型均导致肿瘤生长受到抑制。

结论

miR-103a-3p可能通过抑制(此处原文缺失具体基因名)促进乳腺癌进展。

https://cdn.ncbi.nlm.nih.gov/pmc/blobs/6ac6/11058372/8c914302f248/IJPH-53-208-g001.jpg

文献AI研究员

20分钟写一篇综述,助力文献阅读效率提升50倍。

立即体验

用中文搜PubMed

大模型驱动的PubMed中文搜索引擎

马上搜索

文档翻译

学术文献翻译模型,支持多种主流文档格式。

立即体验