Suppr超能文献

长链非编码RNA-LncDACH1介导男性动静脉内瘘新生内膜增生过程中平滑肌细胞的表型转换。

LncRNA-LncDACH1 mediated phenotypic switching of smooth muscle cells during neointimal hyperplasia in male arteriovenous fistulas.

作者信息

Li Zhaozheng, Zhao Yao, Pan Zhenwei, Cai Benzhi, Zhang Chengwei, Jiao Jundong

机构信息

Department of Nephrology, The Second Affiliated Hospital of Harbin Medical University, 150086, Harbin, China.

Department of Pharmacy at The Second Affiliated Hospital, Harbin Medical University, 150086, Harbin, China.

出版信息

Nat Commun. 2024 May 3;15(1):3743. doi: 10.1038/s41467-024-48019-4.

Abstract

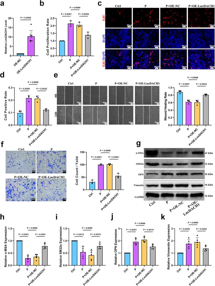
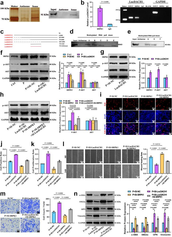
Arteriovenous fistulas (AVFs) are the most common vascular access points for hemodialysis (HD), but they have a high incidence of postoperative dysfunction, mainly due to excessive neointimal hyperplasia (NIH). Our previous studies have revealed a highly conserved LncRNA-LncDACH1 as an important regulator of cardiomyocyte and fibroblast proliferation. Herein, we find that LncDACH1 regulates NIH in AVF in male mice with conditional knockout of smooth muscle cell-specific LncDACH1 and in male mice model of AVF with LncDACH1 overexpression by adeno-associated virus. Mechanistically, silence of LncDACH1 activates p-AKT through promoting the expression of heat shock protein 90 (HSP90) and serine/arginine-rich splicing factor protein kinase 1 (SRPK1). Moreover, LncDACH1 is transcriptionally activated by transcription factor KLF9 that binds directly to the promoter region of the LncDACH1 gene. In this work, during AVF NIH, LncDACH1 is downregulated by KLF9 and promotes NIH through the HSP90/ SRPK1/ AKT signaling axis.

摘要

动静脉内瘘(AVF)是血液透析(HD)最常见的血管通路,但术后功能障碍发生率高,主要原因是内膜增生过度(NIH)。我们之前的研究发现一种高度保守的长链非编码RNA-LncDACH1是心肌细胞和成纤维细胞增殖的重要调节因子。在此,我们发现,在平滑肌细胞特异性LncDACH1条件性敲除的雄性小鼠以及通过腺相关病毒使LncDACH1过表达的雄性小鼠AVF模型中,LncDACH1调节AVF中的NIH。机制上,LncDACH1沉默通过促进热休克蛋白90(HSP90)和富含丝氨酸/精氨酸的剪接因子蛋白激酶1(SRPK1)的表达激活p-AKT。此外,LncDACH1由转录因子KLF9转录激活,KLF9直接结合LncDACH1基因的启动子区域。在这项研究中,在AVF的NIH过程中,LncDACH1被KLF9下调,并通过HSP90/SRPK1/AKT信号轴促进NIH。

https://cdn.ncbi.nlm.nih.gov/pmc/blobs/3da9/11068796/07c2bc7aadeb/41467_2024_48019_Fig1_HTML.jpg

文献AI研究员

20分钟写一篇综述,助力文献阅读效率提升50倍。

立即体验

用中文搜PubMed

大模型驱动的PubMed中文搜索引擎

马上搜索

文档翻译

学术文献翻译模型,支持多种主流文档格式。

立即体验