Suppr超能文献

异常甲基化介导的 LINC00857 上调通过调节 miR-486-5p/NEK2 轴促进肺腺癌的恶性进展。

Abnormal methylation mediated upregulation of LINC00857 boosts malignant progression of lung adenocarcinoma by modulating the miR-486-5p/NEK2 axis.

机构信息

Department of Radiation Oncology, Tangshan People's Hospital, Tangshan, China.

Department of Thoracic Surgery, Tangshan People's Hospital, Tangshan, China.

出版信息

Clin Respir J. 2024 May;18(5):e13765. doi: 10.1111/crj.13765.

Abstract

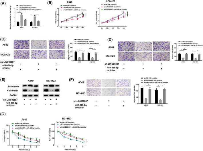
LINC00857 is frequently dysregulated in varying cancers, which in turn exerts carcinogenic effects; however, its DNA methylation status in promoter region and molecular mechanisms underlying the progression of lung adenocarcinoma (LUAD) remain rarely understood. Through bioinformatics analysis, we examined the expression state and methylation site of LINC00857 in LUAD and further investigated the properties of LINC00857 as a competitive endogenous RNA in the cancer progression. The current study revealed that the overexpression of LINC00857 in LUAD tissue and cells was mainly caused by the hypomethylation of the promoter region. LINC00857 knockdown prominently reduced cell proliferation, impeded cell migration and invasion, and restrained lymph node metastasis, with enhancing radiosensitivity. The effects of LINC00857 on tumor growth were also investigated in nude mice models. Subsequently, the downstream factors, miR-486-5p and NEK2, were screened, and the putative regulatory axis was examined. Overall, the regulatory effect of methylation-mediated LINC00857 overexpression on miR-486-5p/NEK2 axis may be a new mechanism for LUAD progression.

摘要

LINC00857 在多种癌症中经常失调,进而发挥致癌作用;然而,其启动子区域的 DNA 甲基化状态和在肺腺癌(LUAD)进展中潜在的分子机制仍知之甚少。通过生物信息学分析,我们检测了 LUAD 中 LINC00857 的表达状态和甲基化位点,并进一步研究了 LINC00857 作为癌症进展中竞争内源性 RNA 的特性。本研究表明,LUAD 组织和细胞中 LINC00857 的过表达主要是由于启动子区域的低甲基化所致。LINC00857 敲低明显降低了细胞增殖能力,抑制了细胞迁移和侵袭,并抑制了淋巴结转移,同时增强了放射敏感性。在裸鼠模型中也研究了 LINC00857 对肿瘤生长的影响。随后,筛选了下游因子 miR-486-5p 和 NEK2,并对假定的调控轴进行了检验。总的来说,甲基化介导的 LINC00857 过表达对 miR-486-5p/NEK2 轴的调控作用可能是 LUAD 进展的一个新机制。

https://cdn.ncbi.nlm.nih.gov/pmc/blobs/ef1a/11079885/ab743ad0c226/CRJ-18-e13765-g007.jpg

文献AI研究员

20分钟写一篇综述,助力文献阅读效率提升50倍。

立即体验

用中文搜PubMed

大模型驱动的PubMed中文搜索引擎

马上搜索

文档翻译

学术文献翻译模型,支持多种主流文档格式。

立即体验