Department of Obstetrics and Gynecology, Peking University People's Hospital, School of Life Sciences, Biomedical Pioneering Innovation Center, Peking University, Beijing 100044, China.
Center of Gynecologic Oncology, Peking University People's Hospital, Beijing 100044, China.
Int J Mol Sci. 2024 Apr 28;25(9):4825. doi: 10.3390/ijms25094825.
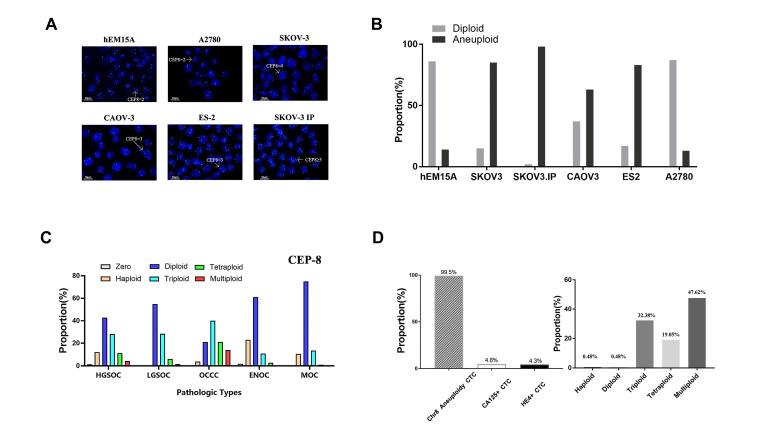
High malignancy is a prominent characteristic of epithelial ovarian cancer (EOC), emphasizing the necessity for further elucidation of the potential mechanisms underlying cancer progression. Aneuploidy and copy number variation (CNV) partially contribute to the heightened malignancy observed in EOC; however, the precise features of aneuploidy and their underlying molecular patterns, as well as the relationship between CNV and aneuploidy in EOC, remain unclear. In this study, we employed single-cell sequencing data along with The Cancer Genome Atlas (TCGA) to investigate aneuploidy and CNV in EOC. The technique of fluorescence in situ hybridization (FISH) was employed using specific probes. The copy number variation within the genomic region of chromosome 8 (42754568-47889815) was assessed and utilized as a representative measure for the ploidy status of individual cells in chromosome 8. Differential expression analysis was performed between different subgroups based on chromosome 8 ploidy. Gene ontology (GO), Kyoto Encyclopedia of Genes and Genomes (KEGG), protein-protein interaction (PPI), and hub-gene analyses were subsequently utilized to identify crucial genes involved. By classifying enriched tumor cells into distinct subtypes based on chromosome 8 ploidy combined with TCGA data integration, we identified key genes driving chromosome 8 aneuploidy in EOC, revealing that gene involvement through the mediated non-homologous end-joining pathway may play a pivotal role in disease progression. Further validation through analysis of the GEO and TCGA database and survival assessment, considering both mRNA expression levels and CNV status of , has confirmed its involvement in the progression of EOC. Further functional analysis revealed an upregulation of in both ovarian EOC cells and tissues, with its expression showing a significant correlation with the extent of copy number variation (CNV) on chromosome 8. Taken together, CNV amplification and aneuploidy of chromosome 8 are important characteristics of EOC. and the mediated NHEJ pathway may play a crucial role in driving aneuploidy on chromosome 8 during the progression of EOC.
高恶性是上皮性卵巢癌(EOC)的一个显著特征,强调有必要进一步阐明癌症进展的潜在机制。非整倍体和拷贝数变异(CNV)部分导致 EOC 中观察到的恶性程度增加;然而,非整倍体的精确特征及其潜在的分子模式,以及 EOC 中 CNV 和非整倍体之间的关系仍然不清楚。在这项研究中,我们使用单细胞测序数据和癌症基因组图谱(TCGA)来研究 EOC 中的非整倍体和 CNV。使用特定探针进行荧光原位杂交(FISH)技术。评估染色体 8 基因组区域(42754568-47889815)内的拷贝数变异,并将其用作个体细胞染色体 8 倍性状态的代表度量。根据染色体 8 倍性对不同亚组进行差异表达分析。随后进行基因本体论(GO)、京都基因与基因组百科全书(KEGG)、蛋白质-蛋白质相互作用(PPI)和枢纽基因分析,以确定涉及的关键基因。通过根据染色体 8 倍性将富含肿瘤的细胞分类为不同的亚型,结合 TCGA 数据集成,我们确定了驱动 EOC 中染色体 8 非整倍体的关键基因,揭示了基因通过介导的非同源末端连接途径的参与可能在疾病进展中发挥关键作用。通过分析 GEO 和 TCGA 数据库以及考虑 基因的 mRNA 表达水平和 CNV 状态的生存评估进行进一步验证,证实了其在 EOC 进展中的参与。进一步的功能分析显示,在卵巢 EOC 细胞和组织中上调 ,其表达与染色体 8 上的拷贝数变异(CNV)程度呈显著相关性。总之,染色体 8 的 CNV 扩增和非整倍体是非 EOC 的重要特征。基因和介导的 NHEJ 途径可能在 EOC 进展过程中驱动染色体 8 非整倍体中发挥关键作用。