Department of Infectious Disease, The First Affiliated Hospital of Anhui Medical University, Hefei, China.
Market Supervision Administration of Xiangcheng District, Suzhou, China.
Cancer Med. 2024 May;13(10):e7083. doi: 10.1002/cam4.7083.
Preclinical and clinical evidence indicates that proton pump inhibitors (PPIs) may indirectly diminish the microbiome diversity, thereby reducing the effectiveness of immune checkpoint inhibitors (ICIs). Conversely, recent publications have shown that PPIs could potentially enhance the response to ICIs. The precise mechanism through which PPIs modulate the ICIs remains unclear. In this study, we discovered a novel molecular function of PPIs in regulating immune invasion, specifically through inducing PD-L1 translocation in various tumor cells.
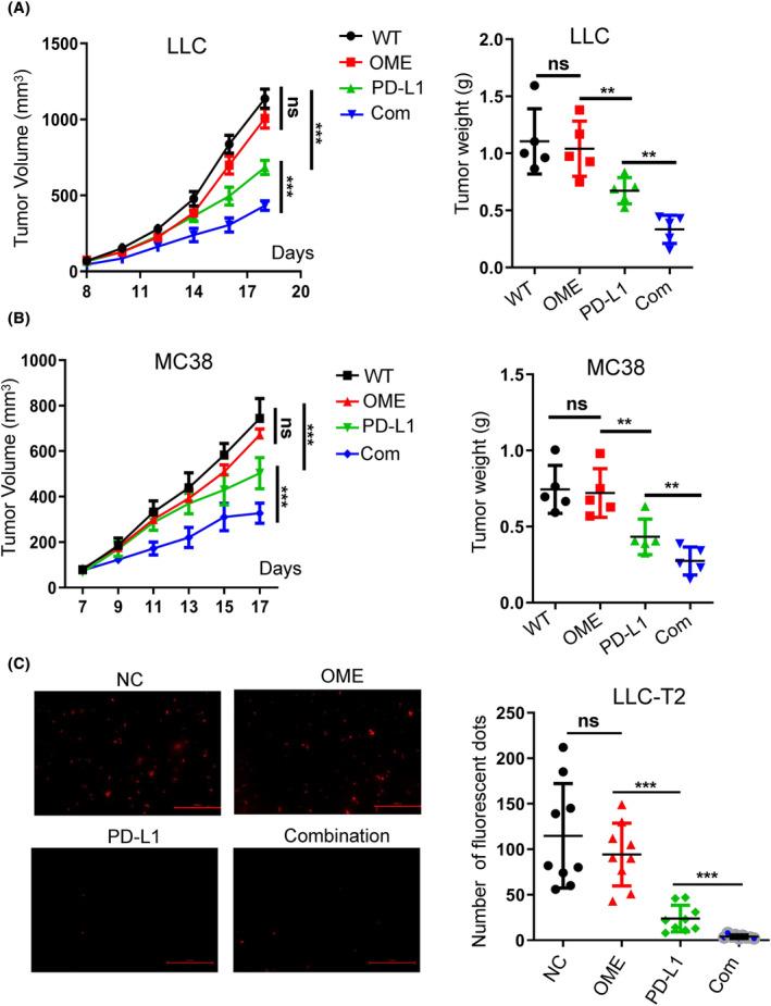
C57BL/6 mice subcutaneous transplantation model is used to verify the potential efficacy of PPIs and PD-L1 antibody. Western blotting analysis and phosphorylated chip are used to verify the alteration of PD-L1-related pathways after being treated with PPIs. The related gene expression is performed by qRT-PCR and luciferase reporter analysis. We also collected 60 clinical patients diagnosed with esophageal cancer or reflux esophagitis and then detected the expression of PD-L1 in the tissue samples by immunohistochemistry.
We observed that the IC of tumor cells in response to PPIs was significantly higher than that of normal epithelial cells. PPIs significantly increased the expression of PD-L1 on cell membrane at clinically relevant concentrations. Furthermore, pre-treatment with PPIs appeared to synergize the efficiency of anti-PD-L1 antibodies in mouse models. However, PPI administration did not alter the transcription or total protein level of PD-L1 in multiple tumor cells. Using a phosphorylated protein chip, we identified that PPIs enhanced the phosphorylation of GSK3β, then leading to PD-L1 protein translocation to the cell membranes. The capacity of PPIs to upregulate PD-L1 was negated following GSK3β knockout. Furthermore, our clinical data showed that the PPIs use resulted in increased PD-L1 expression in esophageal cancer patients.
We mainly address a significant and novel mechanism that the usage of PPIs could directly induce the expression of PD-L1 by inducing GSK3β phosphorylation and facilitate primary tumor progression and metastasis.
临床前和临床证据表明质子泵抑制剂 (PPI) 可能间接降低微生物组多样性,从而降低免疫检查点抑制剂 (ICI) 的疗效。相反,最近的出版物表明,PPI 可能潜在地增强对 ICI 的反应。PPI 调节 ICI 的精确机制尚不清楚。在这项研究中,我们发现了 PPI 调节免疫浸润的一种新的分子功能,特别是通过诱导各种肿瘤细胞中 PD-L1 的易位。
使用 C57BL/6 小鼠皮下移植模型验证 PPI 和 PD-L1 抗体的潜在疗效。通过 Western blot 分析和磷酸化芯片验证 PPI 处理后 PD-L1 相关途径的变化。通过 qRT-PCR 和荧光素酶报告分析进行相关基因表达。我们还收集了 60 例诊断为食管癌或反流性食管炎的临床患者,然后通过免疫组织化学检测组织样本中 PD-L1 的表达。
我们观察到,肿瘤细胞对 PPI 的 IC 明显高于正常上皮细胞。在临床相关浓度下,PPI 显著增加了细胞膜上 PD-L1 的表达。此外,PPI 预处理似乎协同提高了抗 PD-L1 抗体在小鼠模型中的效率。然而,PPI 给药不会改变多种肿瘤细胞中 PD-L1 的转录或总蛋白水平。通过磷酸化蛋白芯片,我们发现 PPI 增强了 GSK3β 的磷酸化,从而导致 PD-L1 蛋白易位到细胞膜上。GSK3β 敲除后,PPI 上调 PD-L1 的能力被否定。此外,我们的临床数据表明,PPI 的使用导致食管癌患者 PD-L1 表达增加。
我们主要解决了一个重要的新机制,即 PPI 通过诱导 GSK3β 磷酸化直接诱导 PD-L1 的表达,促进原发性肿瘤的进展和转移。