Suppr超能文献

缺陷导致高水平达托霉素耐药的 中膜流动性增加和细胞壁增厚。

Defective contributes to increased membrane fluidity and cell wall thickening in with high-level daptomycin resistance.

机构信息

Department of Chemistry, University of Georgia, Athens, Georgia, USA.

Department of Microbiology and Immunology, A.T. Still University of Health Sciences, Kirksville, Missouri, USA.

出版信息

mSphere. 2024 Jun 25;9(6):e0011524. doi: 10.1128/msphere.00115-24. Epub 2024 May 16.

Abstract

UNLABELLED

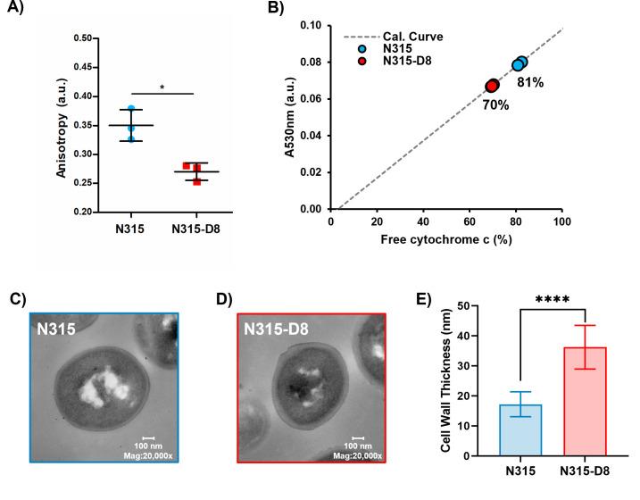
Daptomycin is a membrane-targeting last-resort antimicrobial therapeutic for the treatment of infections caused by methicillin- and/or vancomycin-resistant . In the rare event of failed daptomycin therapy, the source of resistance is often attributable to mutations directly within the membrane phospholipid biosynthetic pathway of or in the regulatory systems that control cell envelope response and membrane homeostasis. Here we describe the structural changes to the cell envelope in a daptomycin-resistant isolate of strain N315 that has acquired mutations in the genes most commonly reported associated with daptomycin resistance: , , and . In addition to the decreased phosphatidylglycerol (PG) levels that are the hallmark of daptomycin resistance, the mutant with high-level daptomycin resistance had increased branched-chain fatty acids (BCFAs) in its membrane lipids, increased membrane fluidity, and increased cell wall thickness. However, the successful utilization of isotope-labeled straight-chain fatty acids (SCFAs) in lipid synthesis suggested that the aberrant BCFA:SCFA ratio arose from upstream alteration in fatty acid synthesis rather than a structural preference in PgsA. Transcriptomics studies revealed that expression of pyruvate dehydrogenase () was suppressed in the daptomycin-resistant isolate, which is known to increase BCFA levels. While complementation with an additional copy of had no effect, complementation of the mutation resulted in increased PG formation, reduction in cell wall thickness, restoration of normal BCFA levels, and increased daptomycin susceptibility. Collectively, these results demonstrate that contributes to daptomycin resistance through its influence on membrane fluidity and cell wall thickness, in addition to phosphatidylglycerol levels.

IMPORTANCE

The cationic lipopeptide antimicrobial daptomycin has become an essential tool for combating infections with that display reduced susceptibility to β-lactams or vancomycin. Since daptomycin's activity is based on interaction with the negatively charged membrane of , routes to daptomycin-resistance occur through mutations in the lipid biosynthetic pathway surrounding phosphatidylglycerols and the regulatory systems that control cell envelope homeostasis. Therefore, there are many avenues to achieve daptomycin resistance and several different, and sometimes contradictory, phenotypes of daptomycin-resistant , including both increased and decreased cell wall thickness and membrane fluidity. This study is significant because it demonstrates the unexpected influence of a lipid biosynthesis gene, , on membrane fluidity and cell wall thickness in with high-level daptomycin resistance.

摘要

未加标签

达托霉素是一种靶向膜的最后手段抗菌治疗药物,用于治疗耐甲氧西林和/或万古霉素的 引起的感染。在达托霉素治疗失败的罕见情况下,耐药的原因通常归因于 直接位于细胞膜磷脂生物合成途径中的突变或控制细胞包膜反应和膜动态平衡的调节系统中的突变。在这里,我们描述了耐达托霉素的 菌株 N315 分离株的细胞包膜结构变化,该分离株获得了与达托霉素耐药性最常相关的基因中的突变: , , 和 。除了降低的磷脂酰甘油(PG)水平是达托霉素耐药的标志外,具有高水平达托霉素耐药性的突变体具有其膜脂质中增加的支链脂肪酸(BCFA),增加的膜流动性和增加的细胞壁厚度。然而,在脂质合成中成功利用同位素标记的直链脂肪酸(SCFA)表明,异常的 BCFA:SCFA 比率源自脂肪酸合成的上游改变,而不是 PgsA 中的结构偏好。转录组学研究表明,达托霉素耐药分离株中丙酮酸脱氢酶()的表达受到抑制,这已知会增加 BCFA 水平。虽然额外拷贝的 没有影响,但 突变的互补导致 PG 形成增加,细胞壁厚度降低,正常 BCFA 水平恢复,达托霉素敏感性增加。总的来说,这些结果表明 除了磷脂酰甘油水平外,还通过其对膜流动性和细胞壁厚度的影响来促进达托霉素耐药性。

重要性

阳离子脂肽抗菌药物达托霉素已成为对抗对β-内酰胺或万古霉素敏感性降低的 的感染的重要工具。由于达托霉素的活性基于与带负电荷的膜的相互作用,因此 对达托霉素的耐药性途径是通过围绕磷脂酰甘油的脂质生物合成途径中的突变和控制细胞包膜动态平衡的调节系统发生的。因此,有许多途径可以实现达托霉素耐药性,并且有几种不同的,有时甚至是矛盾的,达托霉素耐药 的表型,包括增加和减少的细胞壁厚度和膜流动性。这项研究具有重要意义,因为它证明了脂质生物合成基因 的意外影响,在具有高水平达托霉素耐药性的 中对膜流动性和细胞壁厚度的影响。

https://cdn.ncbi.nlm.nih.gov/pmc/blobs/4c35/11332330/1fec08c0bbe6/msphere.00115-24.f001.jpg

文献AI研究员

20分钟写一篇综述,助力文献阅读效率提升50倍。

立即体验

用中文搜PubMed

大模型驱动的PubMed中文搜索引擎

马上搜索

文档翻译

学术文献翻译模型,支持多种主流文档格式。

立即体验