Department of Gastrointestinal Medical Oncology, Harbin Medical University Cancer Hospital, 150 Haping Road, Harbin, Heilongjiang, 150001, People's Republic of China.
Key Laboratory of Tumor Immunology in Heilongjiang, Harbin, China.
J Transl Med. 2024 May 18;22(1):471. doi: 10.1186/s12967-024-05291-8.
Neoadjuvant immunochemotherapy (NICT) plus esophagectomy has emerged as a promising treatment option for locally advanced esophageal squamous cell carcinoma (LA-ESCC). Pathologic complete response (pCR) is a key indicator associated with great efficacy and overall survival (OS). However, there are insufficient indicators for the reliable assessment of pCR.
192 patients with LA-ESCC treated with NICT from December 2019 to October 2023 were recruited. According to pCR status, patients were categorized into pCR group (22.92%) and non-pCR group (77.08%). Radiological features of pretreatment and preoperative CT images were extracted. Logistic and COX regressions were trained to predict pathological response and prognosis, respectively.
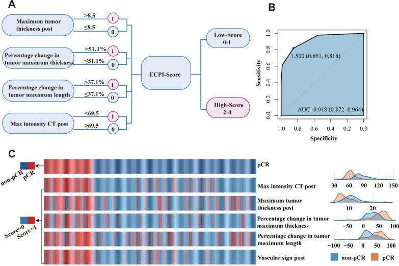
Four of the selected radiological features were combined to construct an ESCC preoperative imaging score (ECPI-Score). Logistic models revealed independent associations of ECPI-Score and vascular sign with pCR, with AUC of 0.918 in the training set and 0.862 in the validation set, respectively. After grouping by ECPI-Score, a higher proportion of pCR was observed among the high-ECPI group and negative vascular sign. Kaplan Meier analysis demonstrated that recurrence-free survival (RFS) with negative vascular sign was significantly better than those with positive (P = 0.038), but not for OS (P = 0.310).
This study demonstrates dynamic radiological features are independent predictors of pCR for LA-ESCC treated with NICT. It will guide clinicians to make accurate treatment plans.
新辅助免疫化疗(NICT)加食管切除术已成为局部晚期食管鳞状细胞癌(LA-ESCC)的一种有前途的治疗选择。病理完全缓解(pCR)是与疗效和总生存期(OS)密切相关的关键指标。然而,目前尚缺乏可靠评估 pCR 的指标。
本研究纳入了 2019 年 12 月至 2023 年 10 月期间接受 NICT 治疗的 192 例 LA-ESCC 患者。根据 pCR 状态,患者分为 pCR 组(22.92%)和非 pCR 组(77.08%)。提取治疗前和术前 CT 图像的影像学特征。分别采用逻辑回归和 COX 回归来预测病理反应和预后。
选择了 4 个影像学特征来构建 ESCC 术前影像评分(ECPI-Score)。逻辑模型显示,ECPI-Score 和血管征与 pCR 独立相关,在训练集和验证集中的 AUC 分别为 0.918 和 0.862。根据 ECPI-Score 分组后,高 ECPI 组和阴性血管征组的 pCR 比例更高。Kaplan-Meier 分析显示,阴性血管征的无复发生存率(RFS)明显优于阳性血管征(P=0.038),但对 OS 无影响(P=0.310)。
本研究表明,动态影像学特征是接受 NICT 治疗的 LA-ESCC 患者 pCR 的独立预测因子。它将指导临床医生制定更准确的治疗计划。