Chen Shuangshuang, Yang Ying, Zheng Zhaoyang, Zhang Man, Chen Xixian, Xiao Nan, Liu Hongchun
The Second Clinical Medical College of Henan University of Chinese Medicine, Zhengzhou, Henan, 450002, China.
Department of Clinical Laboratory, First Affiliated Hospital of Zhengzhou University, Zhengzhou, Henan, 450052, China.
Cell Death Discov. 2024 May 18;10(1):238. doi: 10.1038/s41420-024-02008-0.
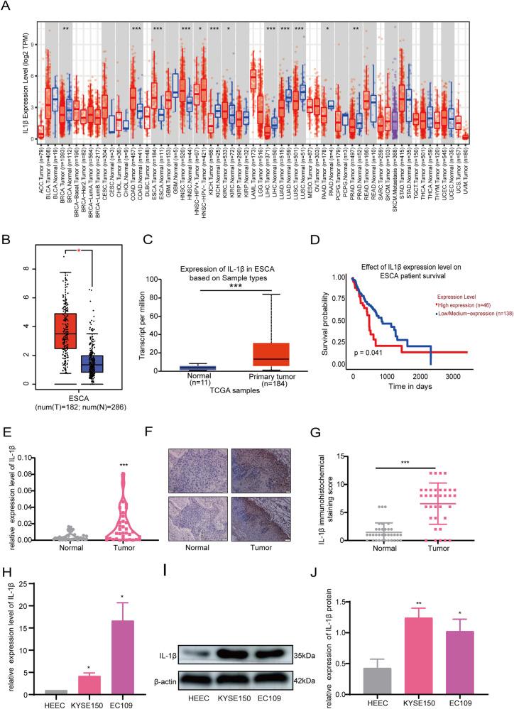
Esophageal cancer is a common type of cancer that poses a significant threat to human health. While the pro-inflammatory cytokine IL-1β has been known to contribute to the development of various types of tumors, its role in regulating esophageal cancer progression has not been extensively studied. Our studies found that the expression of IL-1β and FOXO3A was increased in esophageal squamous cell carcinoma (ESCC). IL-1β not only increased the proliferation, migration, and invasion of two ESCC cell lines but also promoted tumor growth and metastasis in nude mice. We also observed that IL-1β and FOXO3A regulated the process of epithelial-mesenchymal transition (EMT) and autophagy. The PI3K/AKT pathway was found to be involved in the changes of FOXO3A with the expression level of IL-1β. The AKT agonist (SC79) reversed the reduction of FOXO3A expression caused by the knockdown of IL-1β, indicating that IL-1β plays a role through the PI3K/AKT/FOXO3A pathway. Furthermore, the knockdown of FOXO3A inhibited ESCC development and attenuated the pro-cancer effect of overexpressed IL-1β. Targeting IL-1β and FOXO3A may be potentially valuable for the diagnosis and treatment of ESCC.
食管癌是一种常见的癌症类型,对人类健康构成重大威胁。虽然促炎细胞因子白细胞介素-1β(IL-1β)已知会促进各种类型肿瘤的发展,但其在调节食管癌进展中的作用尚未得到广泛研究。我们的研究发现,IL-1β和叉头框蛋白O3A(FOXO3A)在食管鳞状细胞癌(ESCC)中的表达增加。IL-1β不仅增加了两种ESCC细胞系的增殖、迁移和侵袭能力,还促进了裸鼠体内肿瘤的生长和转移。我们还观察到,IL-1β和FOXO3A调节上皮-间质转化(EMT)和自噬过程。发现PI3K/AKT信号通路参与了FOXO3A表达水平随IL-1β表达变化的过程。AKT激动剂(SC79)逆转了因IL-1β敲低导致的FOXO3A表达降低,表明IL-1β通过PI3K/AKT/FOXO3A信号通路发挥作用。此外,敲低FOXO3A可抑制ESCC的发展,并减弱过表达IL-1β的促癌作用。靶向IL-1β和FOXO3A可能对ESCC的诊断和治疗具有潜在价值。