• 文献检索
  • 文档翻译
  • 深度研究
  • 学术资讯
  • Suppr Zotero 插件Zotero 插件
  • 邀请有礼
  • 套餐&价格
  • 历史记录
应用&插件
Suppr Zotero 插件Zotero 插件浏览器插件Mac 客户端Windows 客户端微信小程序
定价
高级版会员购买积分包购买API积分包
服务
文献检索文档翻译深度研究API 文档MCP 服务
关于我们
关于 Suppr公司介绍联系我们用户协议隐私条款
关注我们

Suppr 超能文献

核心技术专利:CN118964589B侵权必究
粤ICP备2023148730 号-1Suppr @ 2026

文献检索

告别复杂PubMed语法,用中文像聊天一样搜索,搜遍4000万医学文献。AI智能推荐,让科研检索更轻松。

立即免费搜索

文件翻译

保留排版,准确专业,支持PDF/Word/PPT等文件格式,支持 12+语言互译。

免费翻译文档

深度研究

AI帮你快速写综述,25分钟生成高质量综述,智能提取关键信息,辅助科研写作。

立即免费体验

MiR-6839-5p抑制细胞增殖、迁移和侵袭;可能与抑制人软骨肉瘤细胞中VEGFA表达相关。

MiR-6839-5p inhibits cell proliferation, migration and invasion; a possible correlation with the suppressing VEGFA expression in human chondrosarcoma cells.

作者信息

Li Fusheng, Xu Jia, Zhu Yue

机构信息

Department of Orthopaedics, The First Affiliated Hospital of China Medical University, 155 Nan Jing Bei Street, Shenyang, 110001, People's Republic of China.

Department of Orthopaedics Oncology, The People's Hospital of Liaoning Province, Shenyang, 110016, People's Republic of China.

出版信息

Discov Oncol. 2024 May 18;15(1):175. doi: 10.1007/s12672-024-01038-5.

DOI:10.1007/s12672-024-01038-5
PMID:38762695
原文链接:https://pmc.ncbi.nlm.nih.gov/articles/PMC11102412/
Abstract

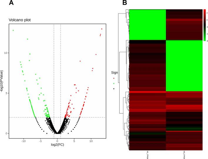
MicroRNAs play an important role in the proliferation, invasion, and metastasis of malignancy. In previous studies (detailed in our previous paper), the expression of miR-6839-5p was significantly increased in SW1353 cells after I seed 6 Gy irradiation, which indicated miR-6839-5p may play a tumor suppression function in chondrosarcoma cells. This study aimed to identify the effects of miR-6839-5p on the human chondrosarcoma cells, and investigate the potential target genes of miR-6839-5p. Firstly, chondrosarcoma cells (SW1353 and CAL78) were transfected with hsa-miR-6839-5p specific mimic. Secondly, Cell viability assay (MTT assay), Colony formation assay, Wound healing assay, Transwell assay, TUNEL staining and Western blotting experiments were performed, and the results proved miR-6839-5p can inhibit chondrosarcoma cells proliferation, migration and invasion. Meanwhile, miR-6839-5p significantly down-regulated apoptosis facilitator Bcl-2 expression, and promoted apoptosis of chondrosarcoma cells. It is reasonable to speculate miR-6839-5p might downregulate Bcl-2 expression to induce apoptosis in SW1353 human chondrosarcoma cells. Lastly, RNA extraction and bioinformatic analysis was performed on SW1353 cells transfected with hsa-miR-6839-5p specific mimic to investigate the potential target genes of miR-6839-5p. A total of 253 differentially expressed mRNA genes (105 up-regulated genes and 148 down-regulated genes) were found, and 23 differentially expressed downregulated genes were identified. Quantitative real-time polymerase chain reaction (qRT-PCR) was conducted to validate the results, which demonstrated the expression of BST2, VEGFA, FPR3 and PPARA was significantly downregulated by miR-6839-5p mimic. Furthermore, miR-6839-5p inhibitor can restore or partially restore the expression value of the above four genes. The analysis results of miRNA target gene prediction database indicated VEGFA was the most likely direct target gene of miR-6839-5p.

摘要

微小RNA在恶性肿瘤的增殖、侵袭和转移中发挥着重要作用。在先前的研究中(详见我们之前的论文),6 Gy照射后SW1353细胞中miR - 6839 - 5p的表达显著增加,这表明miR - 6839 - 5p可能在软骨肉瘤细胞中发挥肿瘤抑制功能。本研究旨在确定miR - 6839 - 5p对人软骨肉瘤细胞的影响,并研究miR - 6839 - 5p的潜在靶基因。首先,用hsa - miR - 6839 - 5p特异性模拟物转染软骨肉瘤细胞(SW1353和CAL78)。其次,进行细胞活力测定(MTT法)、集落形成测定、伤口愈合测定、Transwell测定、TUNEL染色和蛋白质印迹实验,结果证明miR - 6839 - 5p可抑制软骨肉瘤细胞的增殖、迁移和侵袭。同时,miR - 6839 - 5p显著下调凋亡促进因子Bcl - 2的表达,并促进软骨肉瘤细胞凋亡。有理由推测miR - 6839 - 5p可能下调Bcl - 2表达以诱导SW1353人软骨肉瘤细胞凋亡。最后,对用hsa - miR - 6839 - 5p特异性模拟物转染的SW1353细胞进行RNA提取和生物信息学分析,以研究miR - 6839 - 5p的潜在靶基因。共发现253个差异表达的mRNA基因(105个上调基因和148个下调基因),并鉴定出23个差异表达的下调基因。进行定量实时聚合酶链反应(qRT - PCR)以验证结果,结果表明miR - 6839 - 5p模拟物显著下调了BST2、VEGFA、FPR3和PPARA的表达。此外,miR - 6839 - 5p抑制剂可恢复或部分恢复上述四个基因的表达值。miRNA靶基因预测数据库的分析结果表明VEGFA是miR - 6839 - 5p最可能的直接靶基因。

https://cdn.ncbi.nlm.nih.gov/pmc/blobs/ef2a/11102412/0b6751487509/12672_2024_1038_Fig6_HTML.jpg
https://cdn.ncbi.nlm.nih.gov/pmc/blobs/ef2a/11102412/668e2fcdf4a1/12672_2024_1038_Fig1_HTML.jpg
https://cdn.ncbi.nlm.nih.gov/pmc/blobs/ef2a/11102412/b3906a189bad/12672_2024_1038_Fig2_HTML.jpg
https://cdn.ncbi.nlm.nih.gov/pmc/blobs/ef2a/11102412/763af05d2de0/12672_2024_1038_Fig3_HTML.jpg
https://cdn.ncbi.nlm.nih.gov/pmc/blobs/ef2a/11102412/1c746e438abb/12672_2024_1038_Fig4_HTML.jpg
https://cdn.ncbi.nlm.nih.gov/pmc/blobs/ef2a/11102412/d83918fb722e/12672_2024_1038_Fig5_HTML.jpg
https://cdn.ncbi.nlm.nih.gov/pmc/blobs/ef2a/11102412/0b6751487509/12672_2024_1038_Fig6_HTML.jpg
https://cdn.ncbi.nlm.nih.gov/pmc/blobs/ef2a/11102412/668e2fcdf4a1/12672_2024_1038_Fig1_HTML.jpg
https://cdn.ncbi.nlm.nih.gov/pmc/blobs/ef2a/11102412/b3906a189bad/12672_2024_1038_Fig2_HTML.jpg
https://cdn.ncbi.nlm.nih.gov/pmc/blobs/ef2a/11102412/763af05d2de0/12672_2024_1038_Fig3_HTML.jpg
https://cdn.ncbi.nlm.nih.gov/pmc/blobs/ef2a/11102412/1c746e438abb/12672_2024_1038_Fig4_HTML.jpg
https://cdn.ncbi.nlm.nih.gov/pmc/blobs/ef2a/11102412/d83918fb722e/12672_2024_1038_Fig5_HTML.jpg
https://cdn.ncbi.nlm.nih.gov/pmc/blobs/ef2a/11102412/0b6751487509/12672_2024_1038_Fig6_HTML.jpg

相似文献

1
MiR-6839-5p inhibits cell proliferation, migration and invasion; a possible correlation with the suppressing VEGFA expression in human chondrosarcoma cells.MiR-6839-5p抑制细胞增殖、迁移和侵袭;可能与抑制人软骨肉瘤细胞中VEGFA表达相关。
Discov Oncol. 2024 May 18;15(1):175. doi: 10.1007/s12672-024-01038-5.
2
mir-21-5p inhibits the progression of human chondrosarcoma by regulating CCR7/STAT3/NF-κB pathway.miR-21-5p 通过调控 CCR7/STAT3/NF-κB 通路抑制人软骨肉瘤的进展。
Connect Tissue Res. 2021 May;62(3):313-324. doi: 10.1080/03008207.2019.1702650. Epub 2019 Dec 12.
3
Analysis of Cells Proliferation and MicroRNAs Expression Profile in Human Chondrosarcoma SW1353 Cells Exposed to Iodine-125 Seeds Irradiation.碘-125粒子照射下人软骨肉瘤SW1353细胞的增殖及微小RNA表达谱分析
Dose Response. 2020 Apr 23;18(2):1559325820920525. doi: 10.1177/1559325820920525. eCollection 2020 Apr-Jun.
4
MiR-129-5p Inhibits Proliferation and Invasion of Chondrosarcoma Cells by Regulating SOX4/Wnt/β-Catenin Signaling Pathway.MiR-129-5p通过调控SOX4/Wnt/β-连环蛋白信号通路抑制软骨肉瘤细胞的增殖和侵袭。
Cell Physiol Biochem. 2017;42(1):242-253. doi: 10.1159/000477323. Epub 2017 May 25.
5
MiR-199a-5p suppresses proliferation and invasion of human laryngeal cancer cells.miR-199a-5p 抑制人喉癌细胞的增殖和侵袭。
Eur Rev Med Pharmacol Sci. 2020 Dec;24(23):12200-12207. doi: 10.26355/eurrev_202012_24010.
6
Circ0001429 regulates progression of bladder cancer through binding miR-205-5p and promoting VEGFA expression.环状 RNA 0001429 通过结合 miR-205-5p 并促进 VEGFA 表达来调节膀胱癌的进展。
Cancer Biomark. 2019;25(1):101-113. doi: 10.3233/CBM-182380.
7
MicroRNA-28-5p regulates glioma cell proliferation, invasion and migration by targeting SphK1.微小 RNA-28-5p 通过靶向 SphK1 调节神经胶质瘤细胞的增殖、侵袭和迁移。
Eur Rev Med Pharmacol Sci. 2019 Aug;23(15):6621-6628. doi: 10.26355/eurrev_201908_18551.
8
[MicroRNA-145-5p over-expression suppresses proliferation, migration and invasion and promotes apoptosis of human endometrial cancer cells by targeting dual specific phosphatase 6].[微小RNA-145-5p过表达通过靶向双特异性磷酸酶6抑制人子宫内膜癌细胞的增殖、迁移和侵袭并促进其凋亡]
Nan Fang Yi Ke Da Xue Xue Bao. 2020 Jan 30;40(1):61-66. doi: 10.12122/j.issn.1673-4254.2020.01.10.
9
Down-regulating NEAT1 inhibited the viability and vasculogenic mimicry formation of sinonasal squamous cell carcinoma cells via miR-195-5p/VEGFA axis.下调 NEAT1 通过 miR-195-5p/VEGFA 轴抑制鼻内鳞状细胞癌细胞的活力和血管生成拟态形成。
Biosci Rep. 2020 Nov 27;40(11). doi: 10.1042/BSR20201373.
10
The CircRNA-ACAP2/Hsa-miR-21-5p/ Tiam1 Regulatory Feedback Circuit Affects the Proliferation, Migration, and Invasion of Colon Cancer SW480 Cells.环状RNA-ACAP2/人微小RNA-21-5p/Tiam1调控反馈回路影响结肠癌SW480细胞的增殖、迁移和侵袭。
Cell Physiol Biochem. 2018;49(4):1539-1550. doi: 10.1159/000493457. Epub 2018 Sep 13.

本文引用的文献

1
MicroRNAs signatures, bioinformatics analysis of miRNAs, miRNA mimics and antagonists, and miRNA therapeutics in osteosarcoma.骨肉瘤中的微小RNA特征、微小RNA的生物信息学分析、微小RNA模拟物和拮抗剂以及微小RNA治疗
Cancer Cell Int. 2020 Jun 17;20:254. doi: 10.1186/s12935-020-01342-4. eCollection 2020.
2
Analysis of Cells Proliferation and MicroRNAs Expression Profile in Human Chondrosarcoma SW1353 Cells Exposed to Iodine-125 Seeds Irradiation.碘-125粒子照射下人软骨肉瘤SW1353细胞的增殖及微小RNA表达谱分析
Dose Response. 2020 Apr 23;18(2):1559325820920525. doi: 10.1177/1559325820920525. eCollection 2020 Apr-Jun.
3
Anti-miRNA Oligonucleotide Therapy for Chondrosarcoma.
反义 miRNA 寡核苷酸治疗软骨肉瘤。
Mol Cancer Ther. 2019 Nov;18(11):2021-2029. doi: 10.1158/1535-7163.MCT-18-1020. Epub 2019 Jul 24.
4
Radiotherapy resistance in chondrosarcoma cells; a possible correlation with alterations in cell cycle related genes.软骨肉瘤细胞中的放疗抗性;与细胞周期相关基因改变的可能关联。
Clin Sarcoma Res. 2019 May 28;9:9. doi: 10.1186/s13569-019-0119-0. eCollection 2019.
5
Resistin facilitates VEGF-A-dependent angiogenesis by inhibiting miR-16-5p in human chondrosarcoma cells.抵抗素通过抑制人软骨肉瘤细胞中的 miR-16-5p 促进 VEGF-A 依赖性血管生成。
Cell Death Dis. 2019 Jan 10;10(1):31. doi: 10.1038/s41419-018-1241-2.
6
Biomarkers of chondrosarcoma.软骨肉瘤的生物标志物。
J Clin Pathol. 2018 Jul;71(7):579-583. doi: 10.1136/jclinpath-2018-205071. Epub 2018 Mar 28.
7
Chondrosarcoma: A Rare Misfortune in Aging Human Cartilage? The Role of Stem and Progenitor Cells in Proliferation, Malignant Degeneration and Therapeutic Resistance.软骨肉瘤:衰老人类软骨中的罕见不幸?干细胞和祖细胞在增殖、恶性退变和治疗抵抗中的作用。
Int J Mol Sci. 2018 Jan 21;19(1):311. doi: 10.3390/ijms19010311.
8
MicroRNA-638 inhibits cell growth and tubule formation by suppressing VEGFA expression in human Ewing sarcoma cells.微小 RNA-638 通过抑制人尤文肉瘤细胞中 VEGFA 的表达来抑制细胞生长和管腔形成。
Biosci Rep. 2018 Jan 19;38(1). doi: 10.1042/BSR20171017. Print 2018 Feb 28.
9
Therapeutic opportunities based on caspase modulation.基于半胱天冬酶调节的治疗机会。
Semin Cell Dev Biol. 2018 Oct;82:150-157. doi: 10.1016/j.semcdb.2017.12.008. Epub 2017 Dec 15.
10
BCL-2 family proteins: changing partners in the dance towards death.BCL-2 家族蛋白:在死亡之舞中变换舞伴。
Cell Death Differ. 2018 Jan;25(1):65-80. doi: 10.1038/cdd.2017.186. Epub 2017 Nov 17.