Suppr超能文献

小鼠脑和脊髓中 CD11c 小胶质细胞群体在发育到成年阶段的时空动态。

Spatiotemporal dynamics of the CD11c microglial population in the mouse brain and spinal cord from developmental to adult stages.

机构信息

Department of Molecular and System Pharmacology, Graduate School of Pharmaceutical Sciences, Kyushu University, 3-1-1 Maidashi, Higashi-ku, Fukuoka, 812-8582, Japan.

Division of Molecular Neuroimmunology, Medical Institute of Bioregulation, Kyushu University, 3-1-1 Maidashi, Higashi-ku, Fukuoka, 812-8582, Japan.

出版信息

Mol Brain. 2024 May 18;17(1):24. doi: 10.1186/s13041-024-01098-2.

Abstract

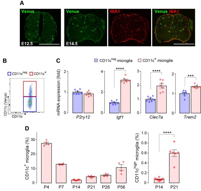
CD11c-positive (CD11c) microglia have attracted considerable attention because of their potential implications in central nervous system (CNS) development, homeostasis, and disease. However, the spatiotemporal dynamics of the proportion of CD11c microglia in individual CNS regions are poorly understood. Here, we investigated the proportion of CD11c microglia in six CNS regions (forebrain, olfactory bulb, diencephalon/midbrain, cerebellum, pons/medulla, and spinal cord) from the developmental to adult stages by flow cytometry and immunohistochemical analyses using a CD11c reporter transgenic mouse line, Itgax-Venus. We found that the proportion of CD11c microglia in total microglia varied between CNS regions during postnatal development. Specifically, the proportion was high in the olfactory bulb and cerebellum at postnatal day P(4) and P7, respectively, and approximately half of the total microglia were CD11c. The proportion declined sharply in all regions to P14, and the low percentage persisted over P56. In the spinal cord, the proportion of CD11c microglia was also high at P4 and declined to P14, but increased again at P21 and thereafter. Interestingly, the distribution pattern of CD11c microglia in the spinal cord markedly changed from gray matter at P4 to white matter at P21. Collectively, our findings reveal the differences in the spatiotemporal dynamics of the proportion of CD11c microglia among CNS regions from early development to adult stages in normal mice. These findings improve our understanding of the nature of microglial heterogeneity and its dynamics in the CNS.

摘要

CD11c 阳性(CD11c)小胶质细胞因其在中枢神经系统(CNS)发育、内稳态和疾病中的潜在作用而引起了广泛关注。然而,单个 CNS 区域中 CD11c 小胶质细胞比例的时空动态仍知之甚少。在这里,我们通过流式细胞术和免疫组织化学分析,使用 CD11c 报告基因转基因小鼠品系 Itgax-Venus,研究了从发育到成年阶段六个 CNS 区域(大脑、嗅球、间脑/中脑、小脑、脑桥/延髓和脊髓)中 CD11c 小胶质细胞的比例。我们发现,CD11c 小胶质细胞在总小胶质细胞中的比例在出生后发育过程中在 CNS 区域之间存在差异。具体而言,在出生后第 4 天和第 7 天,嗅球和小脑的比例较高,分别约占总小胶质细胞的一半。所有区域的比例在 P14 时急剧下降,低比例持续到 P56 以上。在脊髓中,CD11c 小胶质细胞的比例在 P4 时也很高,并下降到 P14,但在 P21 时再次增加。有趣的是,CD11c 小胶质细胞在脊髓中的分布模式从 P4 时的灰质显著变为 P21 时的白质。总的来说,我们的发现揭示了正常小鼠从早期发育到成年阶段,不同 CNS 区域中 CD11c 小胶质细胞比例的时空动态差异。这些发现提高了我们对 CNS 中小胶质细胞异质性及其动力学的本质的理解。

https://cdn.ncbi.nlm.nih.gov/pmc/blobs/4311/11102220/d2ba36a8711e/13041_2024_1098_Fig1_HTML.jpg

文献AI研究员

20分钟写一篇综述,助力文献阅读效率提升50倍。

立即体验

用中文搜PubMed

大模型驱动的PubMed中文搜索引擎

马上搜索

文档翻译

学术文献翻译模型,支持多种主流文档格式。

立即体验