Suppr超能文献

生酮饮食可改善 KMT2D 卡波济氏综合征中的核糖体蛋白失调。

Ketogenic diet modifies ribosomal protein dysregulation in KMT2D Kabuki syndrome.

机构信息

Kids Neuroscience Centre, The Children's Hospital at Westmead, Faculty of Medicine and Health, University of Sydney, NSW, Australia; The Children's Hospital at Westmead Clinical School, Faculty of Medicine and Health, University of Sydney, Sydney, NSW, Australia.

Kids Neuroscience Centre, The Children's Hospital at Westmead, Faculty of Medicine and Health, University of Sydney, NSW, Australia; Khoo Teck Puat-National University Children's Medical Institute, National University Health System, Singapore, Singapore; Department of Paediatrics, Yong Loo Lin School of Medicine, National University of Singapore, Singapore.

出版信息

EBioMedicine. 2024 Jun;104:105156. doi: 10.1016/j.ebiom.2024.105156. Epub 2024 May 19.

Abstract

BACKGROUND

Kabuki syndrome (KS) is a genetic disorder caused by DNA mutations in KMT2D, a lysine methyltransferase that methylates histones and other proteins, and therefore modifies chromatin structure and subsequent gene expression. Ketones, derived from the ketogenic diet, are histone deacetylase inhibitors that can 'open' chromatin and encourage gene expression. Preclinical studies have shown that the ketogenic diet rescues hippocampal memory neurogenesis in mice with KS via the epigenetic effects of ketones.

METHODS

Single-cell RNA sequencing and mass spectrometry-based proteomics were used to explore molecular mechanisms of disease in individuals with KS (n = 4) versus controls (n = 4).

FINDINGS

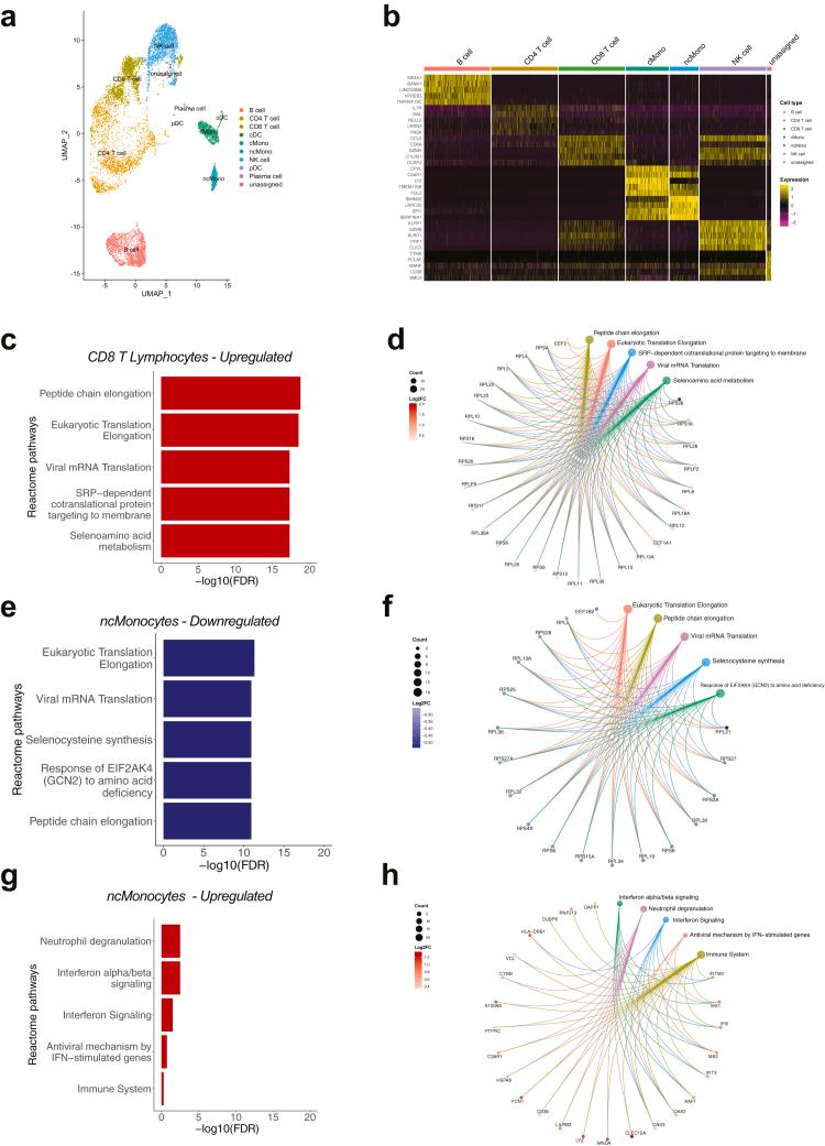
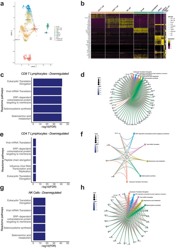
Pathway enrichment analysis indicated that loss of function mutations in KMT2D are associated with ribosomal protein dysregulation at an RNA and protein level in individuals with KS (FDR <0.05). Cellular proteomics also identified immune dysregulation and increased abundance of other lysine modification and histone binding proteins, representing a potential compensatory mechanism. A 12-year-old boy with KS, suffering from recurrent episodes of cognitive decline, exhibited improved cognitive function and neuropsychological assessment performance after 12 months on the ketogenic diet, with concomitant improvement in transcriptomic ribosomal protein dysregulation.

INTERPRETATION

Our data reveals that lysine methyltransferase deficiency is associated with ribosomal protein dysfunction, with secondary immune dysregulation. Diet and the production of bioactive molecules such as ketone bodies serve as a significant environmental factor that can induce epigenetic changes and improve clinical outcomes. Integrating transcriptomic, proteomic, and clinical data can define mechanisms of disease and treatment effects in individuals with neurodevelopmental disorders.

FUNDING

This study was supported by the Dale NHMRC Investigator Grant (APP1193648) (R.D), Petre Foundation (R.D), and The Sydney Children's Hospital Foundation/Kids Research Early and Mid-Career Researcher Grant (E.T).

摘要

背景

歌舞伎综合征(KS)是一种由 KMT2D 基因突变引起的遗传疾病,该基因编码赖氨酸甲基转移酶,可甲基化组蛋白和其他蛋白质,从而改变染色质结构和随后的基因表达。酮体来源于生酮饮食,是组蛋白去乙酰化酶抑制剂,可“打开”染色质并促进基因表达。临床前研究表明,生酮饮食通过酮体的表观遗传作用挽救了 KS 小鼠海马记忆神经发生。

方法

使用单细胞 RNA 测序和基于质谱的蛋白质组学技术,探索了 KS 个体(n=4)与对照个体(n=4)的疾病分子机制。

发现

途径富集分析表明,KMT2D 功能丧失突变与 KS 个体的 RNA 和蛋白质水平上核糖体蛋白失调有关(FDR<0.05)。细胞蛋白质组学还鉴定出免疫失调和其他赖氨酸修饰和组蛋白结合蛋白的丰度增加,这代表一种潜在的代偿机制。一名 12 岁的 KS 男孩,反复出现认知能力下降,在生酮饮食 12 个月后认知功能和神经心理学评估表现得到改善,同时伴有转录组核糖体蛋白失调改善。

解释

我们的数据表明,赖氨酸甲基转移酶缺乏与核糖体蛋白功能障碍有关,继发免疫失调。饮食和生物活性分子如酮体的产生是一种重要的环境因素,可以诱导表观遗传变化并改善临床结果。整合转录组、蛋白质组和临床数据可以定义神经发育障碍患者的疾病机制和治疗效果。

资助

本研究得到了 Dale NHMRC 研究员基金(APP1193648)(R.D)、Petre 基金会(R.D)和悉尼儿童医院基金会/儿童研究早期和中期职业研究人员基金(E.T)的支持。

https://cdn.ncbi.nlm.nih.gov/pmc/blobs/43f4/11134553/293c48c49132/gr1.jpg

文献AI研究员

20分钟写一篇综述,助力文献阅读效率提升50倍。

立即体验

用中文搜PubMed

大模型驱动的PubMed中文搜索引擎

马上搜索

文档翻译

学术文献翻译模型,支持多种主流文档格式。

立即体验