Suppr超能文献

内镜逆行胰胆管造影术后胰腺炎预防的进展

Update in preventing post-endoscopic retrograde cholangiopancreatography pancreatitis.

作者信息

Gellért Bálint, Patai Árpád V, Hritz István

机构信息

Department of Surgery, Transplantation and Gastroenterology, Division of Interventional Gastroenterology, Semmelweis University, Budapest, Hungary (Bálint Gellért, Árpád V. Patai, István Hritz).

出版信息

Ann Gastroenterol. 2024 May-Jun;37(3):266-279. doi: 10.20524/aog.2024.0870. Epub 2024 Mar 14.

Abstract

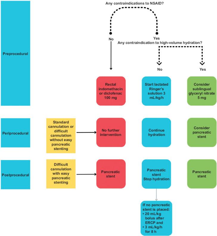
Of all the possible complications associated with endoscopic retrograde cholangiopancreatography (ERCP), acute pancreatitis undoubtedly represents the heaviest burden for patients and healthcare professionals. The overall incidence, ranging from 3.5% to around 10%, and annual estimated costs exceeding $150 million in the USA should signal caution for everyone carrying out ERCP. In-depth knowledge of the risk factors and the pharmacological and endoscopic treatment options is required to avoid this adverse event. In this review, we evaluate the relevant data published in the literature since the appearance of the latest recommendations of the leading gastroenterological societies. Thus, we intend to provide a comprehensive and up-to-date overview of the factors to consider and possible interventions applicable before and after the intervention to prevent the development of post-ERCP pancreatitis.

摘要

在与内镜逆行胰胆管造影术(ERCP)相关的所有可能并发症中,急性胰腺炎无疑给患者和医护人员带来了最沉重的负担。总体发病率在3.5%至10%左右,在美国,每年估计费用超过1.5亿美元,这应该给每一位实施ERCP的人员敲响警钟。需要深入了解风险因素以及药物和内镜治疗选择,以避免这一不良事件。在本综述中,我们评估了自主要胃肠病学会最新建议发布以来文献中发表的相关数据。因此,我们旨在全面、最新地概述在干预前后需要考虑的因素以及可用于预防ERCP术后胰腺炎发生的可能干预措施。

https://cdn.ncbi.nlm.nih.gov/pmc/blobs/4348/11107403/ceb972cc6fb8/AnnGastroenterol-37-266-g002.jpg

文献AI研究员

20分钟写一篇综述,助力文献阅读效率提升50倍。

立即体验

用中文搜PubMed

大模型驱动的PubMed中文搜索引擎

马上搜索

文档翻译

学术文献翻译模型,支持多种主流文档格式。

立即体验