Suppr超能文献

分析人类肿瘤类型中 nischarin 的表达情况,揭示其在不同背景下的作用,并探讨其作为肿瘤药物再利用潜在靶点的可能性。

Analysis of the nischarin expression across human tumor types reveals its context-dependent role and a potential as a target for drug repurposing in oncology.

机构信息

Department of Experimental Oncology, Institute for Oncology and Radiology of Serbia, Belgrade, Serbia.

出版信息

PLoS One. 2024 May 23;19(5):e0299685. doi: 10.1371/journal.pone.0299685. eCollection 2024.

Abstract

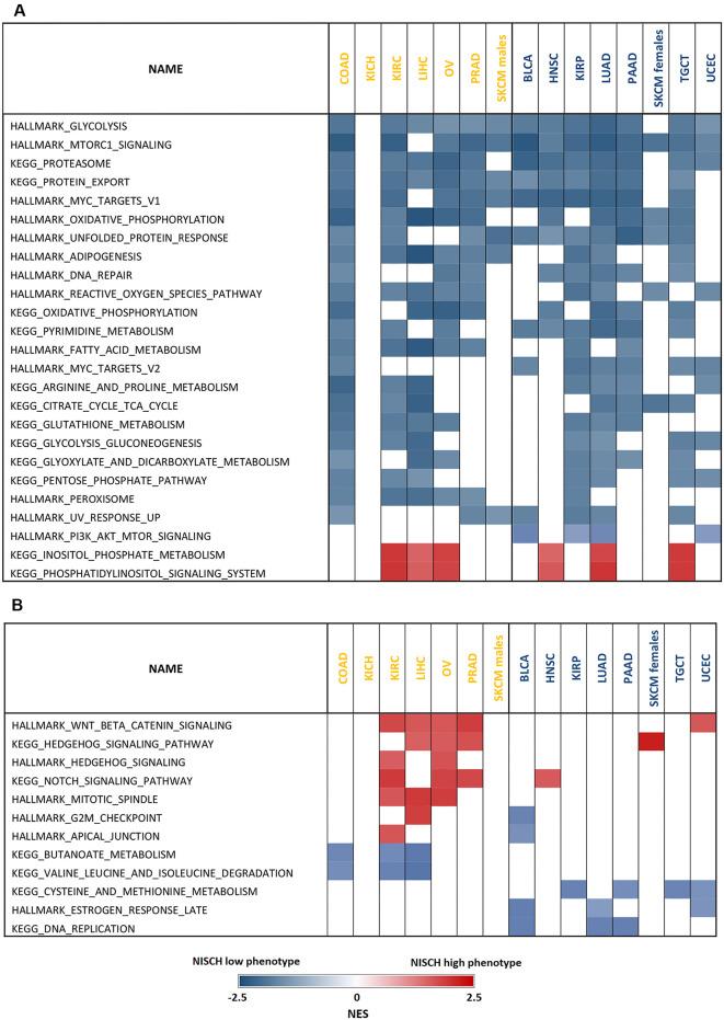
Nischarin was reported to be a tumor suppressor that plays a critical role in breast cancer initiation and progression, and a positive prognostic marker in breast, ovarian and lung cancers. Our group has found that nischarin had positive prognostic value in female melanoma patients, but negative in males. This opened up a question whether nischarin has tumor type-specific and sex-dependent roles in cancer progression. In this study, we systematically examined in the public databases the prognostic value of nischarin in solid tumors, regulation of its expression and associated signaling pathways. We also tested the effects of a nischarin agonist rilmenidine on cancer cell viability in vitro. Nischarin expression was decreased in tumors compared to the respective healthy tissues, most commonly due to the deletions of the nischarin gene and promoter methylation. Unlike in healthy tissues where it was located in the cytoplasm and at the membrane, in tumor tissues nischarin could also be observed in the nuclei, implying that nuclear translocation may also account for its cancer-specific role. Surprisingly, in several cancer types high nischarin expression was a negative prognostic marker. Gene set enrichment analysis showed that in tumors in which high nischarin expression was a negative prognostic marker, signaling pathways that regulate stemness were enriched. In concordance with the findings that nischarin expression was negatively associated with pathways that control cancer growth and progression, nischarin agonist rilmenidine decreased the viability of cancer cells in vitro. Taken together, our study lays a ground for functional studies of nischarin in a context-dependent manner and, given that nischarin has several clinically approved agonists, provides rationale for their repurposing, at least in tumors in which nischarin is predicted to be a positive prognostic marker.

摘要

Nischarin 被报道为一种肿瘤抑制因子,在乳腺癌的发生和发展中起着关键作用,并且是乳腺癌、卵巢癌和肺癌的阳性预后标志物。我们的研究小组发现,在女性黑色素瘤患者中,nischarin 具有阳性预后价值,但在男性中则没有。这就提出了一个问题,即 nischarin 是否在癌症进展中具有肿瘤类型特异性和性别依赖性作用。在这项研究中,我们系统地在公共数据库中检查了 nischarin 在实体瘤中的预后价值、其表达的调节及其相关信号通路。我们还测试了 nischarin 激动剂利美尼定对体外癌细胞活力的影响。与相应的健康组织相比,nischarin 在肿瘤组织中的表达降低,最常见的原因是 nischarin 基因的缺失和启动子甲基化。与在健康组织中位于细胞质和细胞膜不同,在肿瘤组织中 nischarin 也可以观察到在核内,这表明核易位也可能是其肿瘤特异性作用的原因。令人惊讶的是,在几种癌症类型中,高 nischarin 表达是一个负面的预后标志物。基因集富集分析表明,在高 nischarin 表达是负面预后标志物的肿瘤中,调节干性的信号通路富集。与 nischarin 表达与控制癌症生长和进展的通路呈负相关的发现一致,nischarin 激动剂利美尼定降低了体外癌细胞的活力。综上所述,我们的研究为 nischarin 进行依赖于上下文的功能研究奠定了基础,并且鉴于 nischarin 有几种临床批准的激动剂,为它们的重新利用提供了依据,至少在 nischarin 被预测为阳性预后标志物的肿瘤中是这样。

https://cdn.ncbi.nlm.nih.gov/pmc/blobs/7f7c/11115306/eb9fa363ef39/pone.0299685.g001.jpg

文献AI研究员

20分钟写一篇综述,助力文献阅读效率提升50倍。

立即体验

用中文搜PubMed

大模型驱动的PubMed中文搜索引擎

马上搜索

文档翻译

学术文献翻译模型,支持多种主流文档格式。

立即体验