Suppr超能文献

全基因组鉴定和分析人类乳腺癌细胞系中上皮-间充质转化相关 RNA 结合蛋白和可变剪接。

Genome-wide identification and analysis of epithelial-mesenchymal transition-related RNA-binding proteins and alternative splicing in a human breast cancer cell line.

机构信息

Department of Radiation Oncology, The First Affiliated Hospital of Zhengzhou University, 1 Jianshe Road, Zhengzhou, 450052, China.

Department of Breast Surgery, The First Affiliated Hospital of Zhengzhou University, Zhengzhou, China.

出版信息

Sci Rep. 2024 May 23;14(1):11753. doi: 10.1038/s41598-024-62681-0.

Abstract

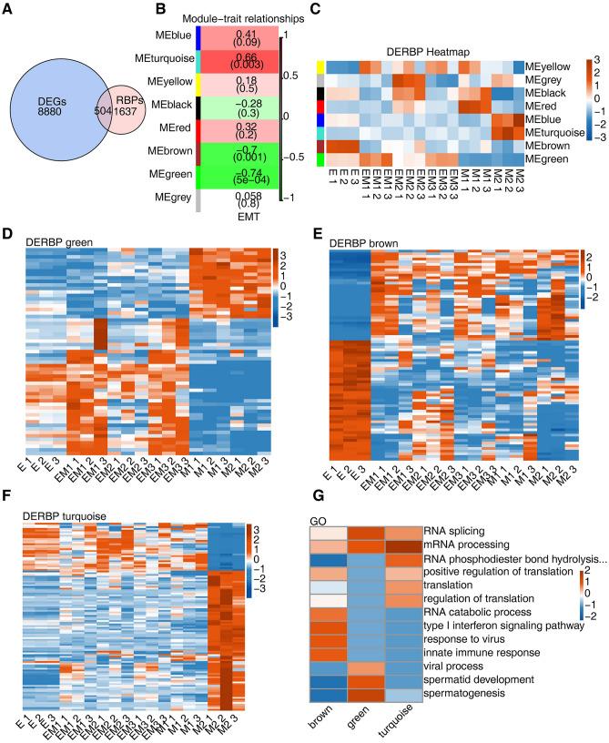
Exploring the mechanism of breast cancer metastasis and searching for new drug therapeutic targets are still the focuses of current research. RNA-binding proteins (RBPs) may affect breast cancer metastasis by regulating alternative splicing (AS) during epithelial-mesenchymal transition (EMT). We hypothesised that during EMT development in breast cancer cells, the expression level of RBPs and the gene AS pattern in the cell were significantly changed on a genome-wide scale. Using GEO database, this study identified differentially expressed RBPs and differential AS events at different stages of EMT in breast cancer cells. By establishing the correlation network of differential RBPs and differential AS events, we found that RBM47, PCBP3, FRG1, SRP72, RBMS3 and other RBPs may regulate the AS of ITGA6, ADGRE5, TNC, COL6A3 and other cell adhesion genes. By further analysing above EMT-related RBPs and AS in breast cancer tissues in TCGA, it was found that the expression levels of ADAT2, C2orf15, SRP72, PAICS, RBMS3, APOBEC3G, NOA1, ACO1 and the AS of TNC and COL6A3 were significantly correlated with the prognosis of breast cancer patients. The expression levels of all 8 RBPs were significantly different in breast cancer tissues without metastasis compared with normal breast tissues. Conclusively, eight RBPs such as RBMS3 and AS of TNC and COL6A3 could be used as predictors of breast cancer prognosis. These findings need to be further explored as possible targets for breast cancer treatment.

摘要

探索乳腺癌转移的机制和寻找新的药物治疗靶点仍然是当前研究的重点。RNA 结合蛋白(RBPs)可能通过调节上皮-间充质转化(EMT)过程中的选择性剪接(AS)来影响乳腺癌转移。我们假设在乳腺癌细胞 EMT 发展过程中,RBPs 的表达水平和细胞内的基因 AS 模式在全基因组范围内发生显著变化。本研究利用 GEO 数据库,鉴定了乳腺癌细胞 EMT 不同阶段差异表达的 RBPs 和差异 AS 事件。通过建立差异 RBPs 和差异 AS 事件的相关网络,我们发现 RBM47、PCBP3、FRG1、SRP72、RBMS3 等 RBPs 可能调节 ITGA6、ADGRE5、TNC、COL6A3 等细胞黏附基因的 AS。进一步在 TCGA 分析乳腺癌组织中的上述 EMT 相关 RBPs 和 AS 发现,ADAT2、C2orf15、SRP72、PAICS、RBMS3、APOBEC3G、NOA1、ACO1 的表达水平以及 TNC 和 COL6A3 的 AS 与乳腺癌患者的预后显著相关。与正常乳腺组织相比,无转移乳腺癌组织中所有 8 个 RBPs 的表达水平均有显著差异。总之,RBMS3 等 8 个 RBPs 和 TNC、COL6A3 的 AS 可以作为乳腺癌预后的预测因子。这些发现需要进一步研究,作为乳腺癌治疗的可能靶点。

https://cdn.ncbi.nlm.nih.gov/pmc/blobs/9be3/11116388/0d76180b4fd8/41598_2024_62681_Fig1_HTML.jpg

文献AI研究员

20分钟写一篇综述,助力文献阅读效率提升50倍。

立即体验

用中文搜PubMed

大模型驱动的PubMed中文搜索引擎

马上搜索

文档翻译

学术文献翻译模型,支持多种主流文档格式。

立即体验