Key Laboratory of Study and Discovery of Small Targeted Molecules of Hunan Province, School of Medicine, Hunan Normal University, Changsha 410006, China.
Department of Medical Laboratory, School of Medicine, Hunan Normal University, Changsha 410006, China.
Cells. 2024 May 18;13(10):872. doi: 10.3390/cells13100872.
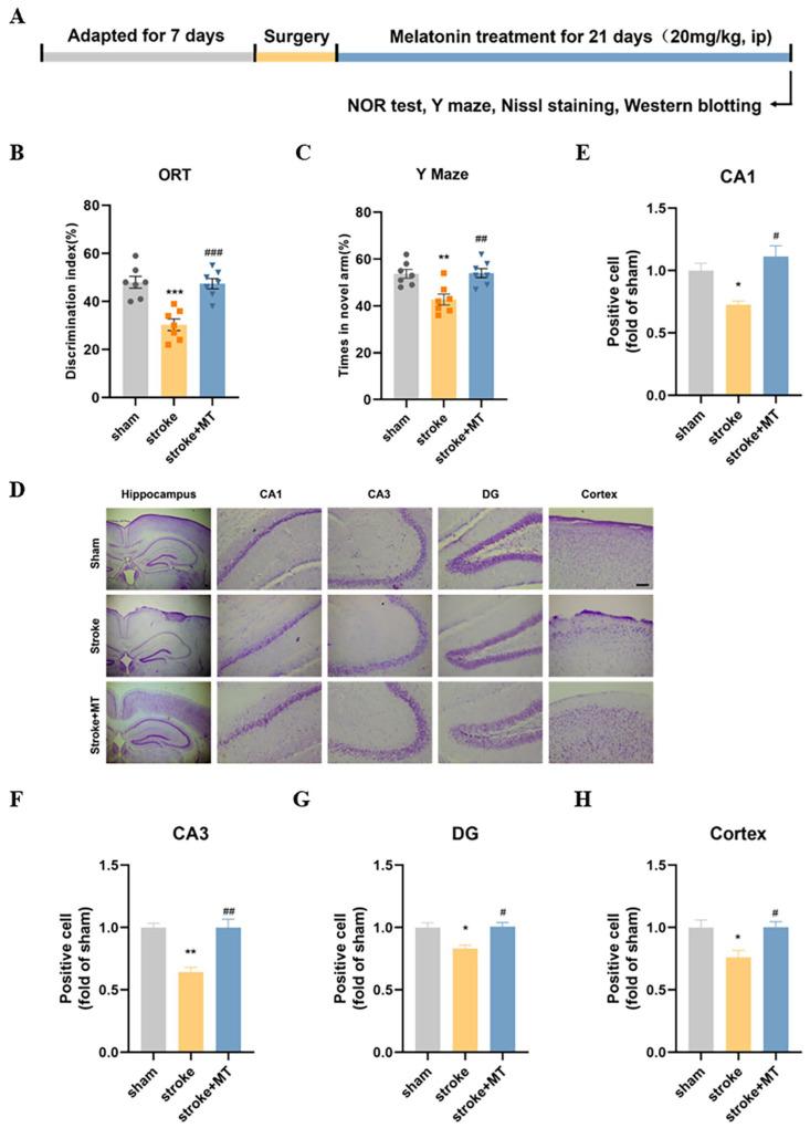
Post-stroke cognitive impairment (PSCI) remains the most common consequence of ischemic stroke. In this study, we aimed to investigate the role and mechanisms of melatonin (MT) in improving cognitive dysfunction in stroke mice. We used CoCl-induced hypoxia-injured SH-SY5Y cells as a cellular model of stroke and photothrombotic-induced ischemic stroke mice as an animal model. We found that the stroke-induced upregulation of mitophagy, apoptosis, and neuronal synaptic plasticity was impaired both in vivo and in vitro. The results of the novel object recognition test and Y-maze showed significant cognitive deficits in the stroke mice, and Nissl staining showed a loss of neurons in the stroke mice. In contrast, MT inhibited excessive mitophagy both in vivo and in vitro and decreased the levels of mitophagy proteins PINK1 and Parkin, and immunofluorescence staining showed reduced co-localization of Tom20 and LC3. A significant inhibition of mitophagy levels could be directly observed under transmission electron microscopy. Furthermore, behavioral experiments and Nissl staining showed that MT ameliorated cognitive deficits and reduced neuronal loss in mice following a stroke. Our results demonstrated that MT inhibits excessive mitophagy and improves PSCI. These findings highlight the potential of MT as a preventive drug for PSCI, offering promising therapeutic implications.
卒中后认知障碍(PSCI)仍然是缺血性卒中最常见的后果。在这项研究中,我们旨在研究褪黑素(MT)在改善卒中小鼠认知功能障碍中的作用和机制。我们使用 CoCl 诱导的缺氧损伤 SH-SY5Y 细胞作为卒中的细胞模型和光血栓诱导的缺血性卒中小鼠作为动物模型。我们发现,卒中诱导的细胞自噬、细胞凋亡和神经元突触可塑性的上调在体内和体外都受到损害。新物体识别试验和 Y 迷宫的结果显示,卒中小鼠存在明显的认知缺陷,Nissl 染色显示卒中小鼠的神经元丢失。相比之下,MT 抑制了体内和体外过度的细胞自噬,并降低了细胞自噬蛋白 PINK1 和 Parkin 的水平,免疫荧光染色显示 Tom20 和 LC3 的共定位减少。在透射电子显微镜下可以直接观察到细胞自噬水平的显著抑制。此外,行为学实验和 Nissl 染色表明,MT 改善了卒中后小鼠的认知缺陷和神经元丢失。我们的结果表明,MT 抑制了过度的细胞自噬并改善了 PSCI。这些发现强调了 MT 作为 PSCI 预防药物的潜力,为其提供了有前景的治疗意义。