Suppr超能文献

黏附 G 蛋白偶联受体()在病变的鼠、大鼠和人肾脏中的表达谱分析。

Adhesion G Protein-Coupled Receptor () Expression Profiling in Diseased Mouse, Rat, and Human Kidneys.

机构信息

Department of Nephropathology, Experimental Renal and Cardiovascular Research, Institute of Pathology, Friedrich-Alexander-Universität Erlangen-Nürnberg (FAU), 91054 Erlangen, Germany.

Department of Nephrology and Hypertension, Universitätsklinikum Erlangen, Friedrich-Alexander-Universität Erlangen-Nürnberg (FAU), 91054 Erlangen, Germany.

出版信息

Cells. 2024 May 18;13(10):874. doi: 10.3390/cells13100874.

Abstract

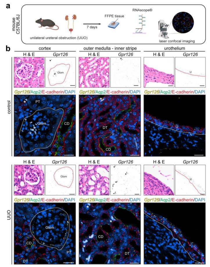
Uncovering the function of understudied G protein-coupled receptors (GPCRs) provides a wealth of untapped therapeutic potential. The poorly understood adhesion GPCR () is widely expressed in developing kidneys. In adulthood, expression is enriched in parietal epithelial cells (PECs) and epithelial cells of the collecting duct and urothelium. Whether Gpr126 plays a role in kidney disease remains unclear. Here, we characterized expression in diseased kidneys in mice, rats, and humans. RT-PCR data show that expression is altered in kidney disease. A quantitative RNAscope analysis utilizing cell type-specific markers revealed that expression upon tubular damage is mainly increased in cell types expressing under healthy conditions as well as in cells of the distal and proximal tubules. Upon glomerular damage, an increase was mainly detected in PECs. Notably, expression was upregulated in an ischemia/reperfusion model within hours, while upregulation in a glomerular damage model was only detected after weeks. An analysis of kidney microarray data from patients with lupus nephritis, IgA nephropathy, focal segmental glomerulosclerosis (FSGS), hypertension, and diabetes as well as single-cell RNA-seq data from kidneys of patients with acute kidney injury and chronic kidney disease indicates that expression is also altered in human kidney disease. In patients with FSGS, an RNAscope analysis showed that mRNA is upregulated in PECs belonging to FSGS lesions and proximal tubules. Collectively, we provide detailed insights into expression in kidney disease, indicating that GPR126 is a potential therapeutic target.

摘要

揭示研究较少的 G 蛋白偶联受体 (GPCR) 的功能提供了丰富的未开发的治疗潜力。广泛表达于发育中的肾脏中的粘附 GPCR () 理解甚少。在成年期, 表达丰富于壁细胞 (PEC) 和集合管和尿路上皮的上皮细胞。Gpr126 是否在肾脏疾病中发挥作用尚不清楚。在这里,我们描述了 在小鼠、大鼠和人类患病肾脏中的表达。RT-PCR 数据显示, 在肾脏疾病中表达发生改变。利用细胞类型特异性标志物的定量 RNAscope 分析表明,在管状损伤时, 的表达主要在健康条件下表达 的细胞类型以及远曲小管和近曲小管的细胞中增加。在肾小球损伤时,主要在 PEC 中检测到增加。值得注意的是, 在缺血/再灌注模型中, 在数小时内上调,而在肾小球损伤模型中仅在数周后检测到上调。对狼疮性肾炎、IgA 肾病、局灶节段性肾小球硬化症 (FSGS)、高血压和糖尿病患者的肾脏微阵列数据以及急性肾损伤和慢性肾脏病患者肾脏的单细胞 RNA-seq 数据的分析表明, 在人类肾脏疾病中也发生了改变。在 FSGS 患者中,RNAscope 分析表明,属于 FSGS 病变和近端小管的 PEC 中 mRNA 上调。总之,我们提供了关于肾脏疾病中 表达的详细信息,表明 GPR126 是一个潜在的治疗靶点。

https://cdn.ncbi.nlm.nih.gov/pmc/blobs/81be/11119830/d105531df75c/cells-13-00874-g001.jpg

文献AI研究员

20分钟写一篇综述,助力文献阅读效率提升50倍。

立即体验

用中文搜PubMed

大模型驱动的PubMed中文搜索引擎

马上搜索

文档翻译

学术文献翻译模型,支持多种主流文档格式。

立即体验