• 文献检索
  • 文档翻译
  • 深度研究
  • 学术资讯
  • Suppr Zotero 插件Zotero 插件
  • 邀请有礼
  • 套餐&价格
  • 历史记录
应用&插件
Suppr Zotero 插件Zotero 插件浏览器插件Mac 客户端Windows 客户端微信小程序
定价
高级版会员购买积分包购买API积分包
服务
文献检索文档翻译深度研究API 文档MCP 服务
关于我们
关于 Suppr公司介绍联系我们用户协议隐私条款
关注我们

Suppr 超能文献

核心技术专利:CN118964589B侵权必究
粤ICP备2023148730 号-1Suppr @ 2026

文献检索

告别复杂PubMed语法,用中文像聊天一样搜索,搜遍4000万医学文献。AI智能推荐,让科研检索更轻松。

立即免费搜索

文件翻译

保留排版,准确专业,支持PDF/Word/PPT等文件格式,支持 12+语言互译。

免费翻译文档

深度研究

AI帮你快速写综述,25分钟生成高质量综述,智能提取关键信息,辅助科研写作。

立即免费体验

超氧化物歧化酶模拟物阿伐索帕森锰增强软组织肉瘤的放射治疗效果并加速伤口愈合。

Superoxide Dismutase Mimetic Avasopasem Manganese Enhances Radiation Therapy Effectiveness in Soft Tissue Sarcomas and Accelerates Wound Healing.

作者信息

Zaher Amira, Mapuskar Kranti A, Petronek Michael S, Tanas Munir R, Isaacson Alexandra L, Dodd Rebecca D, Milhem Mohammed, Furqan Muhammad, Spitz Douglas R, Miller Benjamin J, Beardsley Robert A, Allen Bryan G

机构信息

Department of Radiation Oncology, The University of Iowa, Iowa City, IA 52242, USA.

Department of Pathology, The University of Iowa, Iowa City, IA 52242, USA.

出版信息

Antioxidants (Basel). 2024 May 10;13(5):587. doi: 10.3390/antiox13050587.

DOI:10.3390/antiox13050587
PMID:38790692
原文链接:https://pmc.ncbi.nlm.nih.gov/articles/PMC11117842/
Abstract

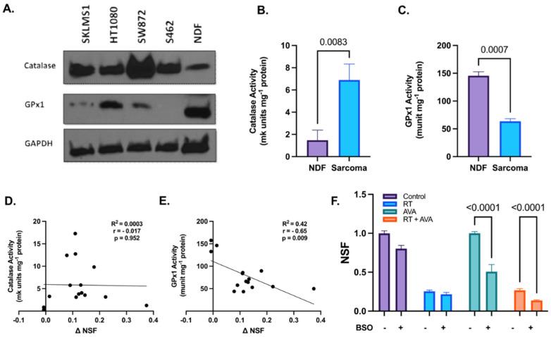
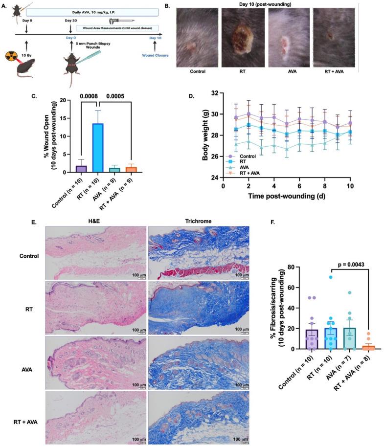
Soft tissue sarcomas (STSs) are mesenchymal malignant lesions that develop in soft tissues. Despite current treatments, including radiation therapy (RT) and surgery, STSs can be associated with poor patient outcomes and metastatic recurrences. Neoadjuvant radiation therapy (nRT), while effective, is often accompanied by severe postoperative wound healing complications due to damage to the surrounding normal tissues. Thus, there is a need to develop therapeutic approaches to reduce nRT toxicities. Avasopasem manganese (AVA) is a selective superoxide dismutase mimetic that protects against IR-induced oral mucositis and lung fibrosis. We tested the efficacy of AVA in enhancing RT in STSs and in promoting wound healing. Using colony formation assays and alkaline comet assays, we report that AVA selectively enhanced the STS (liposarcoma, fibrosarcoma, leiomyosarcoma, and MPNST) cellular response to radiation compared to normal dermal fibroblasts (NDFs). AVA is believed to selectively enhance radiation therapy by targeting differential hydrogen peroxide clearance in tumor cells compared to non-malignant cells. STS cells demonstrated increased catalase protein levels and activity compared to normal fibroblasts. Additionally, NDFs showed significantly higher levels of GPx1 activity compared to STSs. The depletion of glutathione using buthionine sulfoximine (BSO) sensitized the NDF cells to AVA, suggesting that GPx1 may, in part, facilitate the selective toxicity of AVA. Finally, AVA significantly accelerated wound closure in a murine model of wound healing post RT. Our data suggest that AVA may be a promising combination strategy for nRT therapy in STSs.

摘要

软组织肉瘤(STSs)是发生于软组织的间充质恶性病变。尽管目前有包括放射治疗(RT)和手术在内的治疗方法,但STSs仍可能导致患者预后不良和转移性复发。新辅助放射治疗(nRT)虽然有效,但由于对周围正常组织的损伤,术后常伴有严重的伤口愈合并发症。因此,需要开发治疗方法以降低nRT的毒性。阿伐索泮锰(AVA)是一种选择性超氧化物歧化酶模拟物,可预防辐射诱导的口腔黏膜炎和肺纤维化。我们测试了AVA在增强STSs放疗效果和促进伤口愈合方面的功效。通过集落形成试验和碱性彗星试验,我们发现与正常真皮成纤维细胞(NDFs)相比,AVA能选择性增强STSs(脂肪肉瘤、纤维肉瘤、平滑肌肉瘤和恶性外周神经鞘膜瘤)细胞对辐射的反应。据信,与非恶性细胞相比,AVA通过靶向肿瘤细胞中不同的过氧化氢清除来选择性增强放射治疗效果。与正常成纤维细胞相比,STSs细胞的过氧化氢酶蛋白水平和活性增加。此外,与STSs相比,NDFs的谷胱甘肽过氧化物酶1(GPx1)活性水平显著更高。使用丁硫氨酸亚砜胺(BSO)消耗谷胱甘肽使NDF细胞对AVA敏感,这表明GPx1可能在一定程度上促进了AVA的选择性毒性。最后,在RT后的伤口愈合小鼠模型中,AVA显著加速了伤口闭合。我们的数据表明,AVA可能是STSs中nRT治疗的一种有前景的联合策略。

https://cdn.ncbi.nlm.nih.gov/pmc/blobs/234c/11117842/d44709b2637d/antioxidants-13-00587-g003.jpg
https://cdn.ncbi.nlm.nih.gov/pmc/blobs/234c/11117842/47dcefd826db/antioxidants-13-00587-sch001.jpg
https://cdn.ncbi.nlm.nih.gov/pmc/blobs/234c/11117842/1c39b9d65ba9/antioxidants-13-00587-sch002.jpg
https://cdn.ncbi.nlm.nih.gov/pmc/blobs/234c/11117842/13e1be3e09d5/antioxidants-13-00587-g001.jpg
https://cdn.ncbi.nlm.nih.gov/pmc/blobs/234c/11117842/96f59114a4ab/antioxidants-13-00587-g002.jpg
https://cdn.ncbi.nlm.nih.gov/pmc/blobs/234c/11117842/d44709b2637d/antioxidants-13-00587-g003.jpg
https://cdn.ncbi.nlm.nih.gov/pmc/blobs/234c/11117842/47dcefd826db/antioxidants-13-00587-sch001.jpg
https://cdn.ncbi.nlm.nih.gov/pmc/blobs/234c/11117842/1c39b9d65ba9/antioxidants-13-00587-sch002.jpg
https://cdn.ncbi.nlm.nih.gov/pmc/blobs/234c/11117842/13e1be3e09d5/antioxidants-13-00587-g001.jpg
https://cdn.ncbi.nlm.nih.gov/pmc/blobs/234c/11117842/96f59114a4ab/antioxidants-13-00587-g002.jpg
https://cdn.ncbi.nlm.nih.gov/pmc/blobs/234c/11117842/d44709b2637d/antioxidants-13-00587-g003.jpg

相似文献

1
Superoxide Dismutase Mimetic Avasopasem Manganese Enhances Radiation Therapy Effectiveness in Soft Tissue Sarcomas and Accelerates Wound Healing.超氧化物歧化酶模拟物阿伐索帕森锰增强软组织肉瘤的放射治疗效果并加速伤口愈合。
Antioxidants (Basel). 2024 May 10;13(5):587. doi: 10.3390/antiox13050587.
2
Avasopasem manganese synergizes with hypofractionated radiation to ablate tumors through the generation of hydrogen peroxide.阿伐斯泊肽锰通过生成过氧化氢与低分割放射疗法协同作用以消融肿瘤。
Sci Transl Med. 2021 May 12;13(593). doi: 10.1126/scitranslmed.abb3768.
3
Superoxide Dismutase as an Intervention for Radiation Therapy-Associated Toxicities: Review and Profile of Avasopasem Manganese as a Treatment Option for Radiation-Induced Mucositis.超氧化物歧化酶作为一种放射治疗相关毒性的干预手段:Avasopasem 锰作为一种治疗放射性黏膜炎的选择的综述和简介。
Drug Des Devel Ther. 2021 Mar 5;15:1021-1029. doi: 10.2147/DDDT.S267400. eCollection 2021.
4
Human mesenchymal stromal cells do not promote recurrence of soft tissue sarcomas in mouse xenografts after radiation and surgery.人基质间充质干细胞在放疗和手术后不会促进小鼠异种移植物中软组织肉瘤的复发。
Cytotherapy. 2018 Aug;20(8):1001-1012. doi: 10.1016/j.jcyt.2018.05.011. Epub 2018 Jul 31.
5
Avasopasem manganese (GC4419) protects against cisplatin-induced chronic kidney disease: An exploratory analysis of renal metrics from a randomized phase 2b clinical trial in head and neck cancer patients.阿伐斯泊坦锰(GC4419)预防顺铂诱导的慢性肾脏病:头颈癌患者随机 2b 期临床试验中肾脏指标的探索性分析。
Redox Biol. 2023 Apr;60:102599. doi: 10.1016/j.redox.2022.102599. Epub 2023 Jan 3.
6
The antioxidant and anti-inflammatory activities of avasopasem manganese in age-associated, cisplatin-induced renal injury.阿伐斯泊麦锰在年龄相关性顺铂诱导肾损伤中的抗氧化和抗炎活性。
Redox Biol. 2024 Apr;70:103022. doi: 10.1016/j.redox.2023.103022. Epub 2024 Jan 1.
7
Avasopasem for the treatment of radiotherapy-induced severe oral mucositis.Avasopasem 治疗放疗所致重度口腔黏膜炎。
Expert Opin Investig Drugs. 2023 Jan-Jun;32(6):463-470. doi: 10.1080/13543784.2023.2230117. Epub 2023 Jul 3.
8
Does Vacuum-assisted Closure Reduce the Risk of Wound Complications in Patients With Lower Extremity Sarcomas Treated With Preoperative Radiation?真空辅助闭合是否降低接受术前放疗的下肢肉瘤患者的伤口并发症风险?
Clin Orthop Relat Res. 2019 Apr;477(4):768-774. doi: 10.1097/CORR.0000000000000371.
9
Oncostatin M and Nivolumab Affect the Cytotoxic T-Cell Proportions and the Susceptibility to TRAIL-Induced Death in Non-Leukocyte Cell Subpopulations in Soft Tissue Sarcomas.骨巨细胞瘤分泌的 OSM 和 Nivolumab 对 TRAIL 诱导的软组织肉瘤非白细胞细胞亚群中细胞毒性 T 细胞比例和敏感性的影响。
Pharmacology. 2023;108(3):274-285. doi: 10.1159/000529811. Epub 2023 Mar 30.
10
Benefit of Avasopasem Manganese on Severe Oral Mucositis in Head and Neck Cancer in the ROMAN Trial: Unplanned Secondary Analysis.在罗马试验中阿伐索帕锰对头颈癌严重口腔黏膜炎的益处:非计划的二次分析。
Adv Radiat Oncol. 2024 Nov 9;10(1):101674. doi: 10.1016/j.adro.2024.101674. eCollection 2025 Jan.

引用本文的文献

1
Balanced Duality: HO-Based Therapy in Cancer and Its Protective Effects on Non-Malignant Tissues.平衡对偶性:基于 HO 的癌症治疗及其对非恶性组织的保护作用。
Int J Mol Sci. 2024 Aug 15;25(16):8885. doi: 10.3390/ijms25168885.

本文引用的文献

1
The antioxidant and anti-inflammatory activities of avasopasem manganese in age-associated, cisplatin-induced renal injury.阿伐斯泊麦锰在年龄相关性顺铂诱导肾损伤中的抗氧化和抗炎活性。
Redox Biol. 2024 Apr;70:103022. doi: 10.1016/j.redox.2023.103022. Epub 2024 Jan 1.
2
Differential HO Metabolism among Glioblastoma Subtypes Confers Variable Responses to Pharmacological Ascorbate Therapy Combined with Chemoradiation.不同胶质母细胞瘤亚型的 HO 代谢差异导致对联合化疗和放疗的药物性抗坏血酸治疗的反应不同。
Int J Mol Sci. 2023 Dec 5;24(24):17158. doi: 10.3390/ijms242417158.
3
Stereotactic body radiotherapy with or without selective dismutase mimetic in pancreatic adenocarcinoma: an adaptive, randomised, double-blind, placebo-controlled, phase 1b/2 trial.
立体定向体部放疗联合或不联合选择性歧化酶模拟物治疗胰腺腺癌:一项适应性、随机、双盲、安慰剂对照的 1b/2 期试验。
Lancet Oncol. 2023 Dec;24(12):1387-1398. doi: 10.1016/S1470-2045(23)00478-3.
4
Chemotherapeutic drugs for soft tissue sarcomas: a review.软组织肉瘤的化疗药物:综述
Front Pharmacol. 2023 Aug 11;14:1199292. doi: 10.3389/fphar.2023.1199292. eCollection 2023.
5
Reactive oxygen species, toxicity, oxidative stress, and antioxidants: chronic diseases and aging.活性氧物种、毒性、氧化应激和抗氧化剂:慢性疾病和衰老。
Arch Toxicol. 2023 Oct;97(10):2499-2574. doi: 10.1007/s00204-023-03562-9. Epub 2023 Aug 19.
6
Digital Transformation in Toxicology: Improving Communication and Efficiency in Risk Assessment.毒理学中的数字转型:提高风险评估中的沟通与效率
ACS Omega. 2023 Jun 8;8(24):21377-21390. doi: 10.1021/acsomega.3c00596. eCollection 2023 Jun 20.
7
Avasopasem manganese (GC4419) protects against cisplatin-induced chronic kidney disease: An exploratory analysis of renal metrics from a randomized phase 2b clinical trial in head and neck cancer patients.阿伐斯泊坦锰(GC4419)预防顺铂诱导的慢性肾脏病:头颈癌患者随机 2b 期临床试验中肾脏指标的探索性分析。
Redox Biol. 2023 Apr;60:102599. doi: 10.1016/j.redox.2022.102599. Epub 2023 Jan 3.
8
Cancer statistics, 2023.癌症统计数据,2023 年。
CA Cancer J Clin. 2023 Jan;73(1):17-48. doi: 10.3322/caac.21763.
9
Soft Tissue Sarcoma, Version 2.2022, NCCN Clinical Practice Guidelines in Oncology.软组织肉瘤,第 2.2022 版,NCCN 肿瘤学临床实践指南。
J Natl Compr Canc Netw. 2022 Jul;20(7):815-833. doi: 10.6004/jnccn.2022.0035.
10
Avasopasem manganese synergizes with hypofractionated radiation to ablate tumors through the generation of hydrogen peroxide.阿伐斯泊肽锰通过生成过氧化氢与低分割放射疗法协同作用以消融肿瘤。
Sci Transl Med. 2021 May 12;13(593). doi: 10.1126/scitranslmed.abb3768.