• 文献检索
  • 文档翻译
  • 深度研究
  • 学术资讯
  • Suppr Zotero 插件Zotero 插件
  • 邀请有礼
  • 套餐&价格
  • 历史记录
应用&插件
Suppr Zotero 插件Zotero 插件浏览器插件Mac 客户端Windows 客户端微信小程序
定价
高级版会员购买积分包购买API积分包
服务
文献检索文档翻译深度研究API 文档MCP 服务
关于我们
关于 Suppr公司介绍联系我们用户协议隐私条款
关注我们

Suppr 超能文献

核心技术专利:CN118964589B侵权必究
粤ICP备2023148730 号-1Suppr @ 2026

文献检索

告别复杂PubMed语法,用中文像聊天一样搜索,搜遍4000万医学文献。AI智能推荐,让科研检索更轻松。

立即免费搜索

文件翻译

保留排版,准确专业,支持PDF/Word/PPT等文件格式,支持 12+语言互译。

免费翻译文档

深度研究

AI帮你快速写综述,25分钟生成高质量综述,智能提取关键信息,辅助科研写作。

立即免费体验

线粒体衍生肽MOTS-c通过Nrf2依赖性机制减轻放射性肺炎。

The Mitochondrial-Derived Peptide MOTS-c Alleviates Radiation Pneumonitis via an Nrf2-Dependent Mechanism.

作者信息

Zhang Yanli, Huang Jianfeng, Zhang Yaru, Jiang Fengjuan, Li Shengpeng, He Shuai, Sun Jiaojiao, Chen Dan, Tong Ying, Pang Qingfeng, Wu Yaxian

机构信息

Wuxi School of Medicine, Jiangnan University, 1800 Lihu Avenue, Wuxi 214122, China.

Affiliated Hospital of Jiangnan University, 1000 Hefeng Road, Wuxi 214000, China.

出版信息

Antioxidants (Basel). 2024 May 17;13(5):613. doi: 10.3390/antiox13050613.

DOI:10.3390/antiox13050613
PMID:38790718
原文链接:https://pmc.ncbi.nlm.nih.gov/articles/PMC11117534/
Abstract

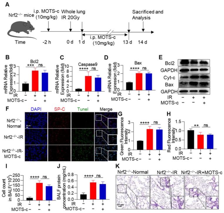
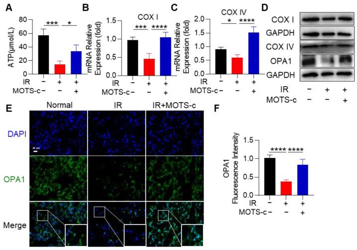
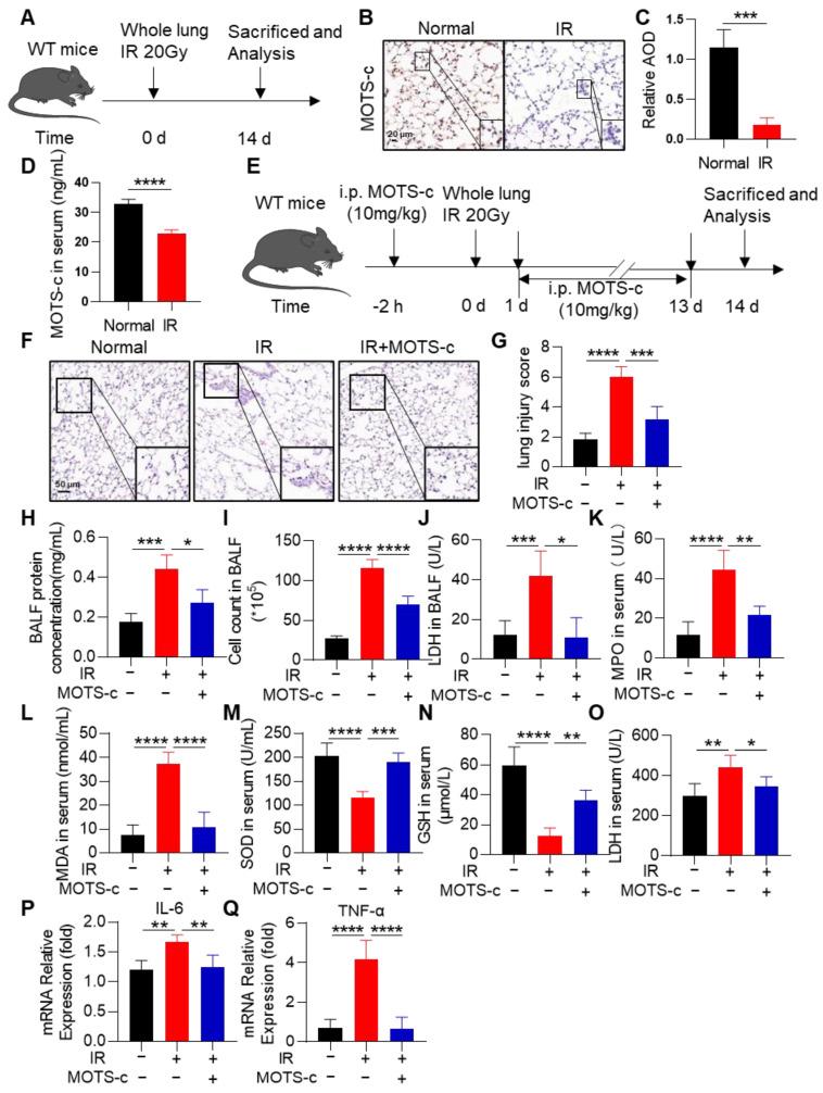
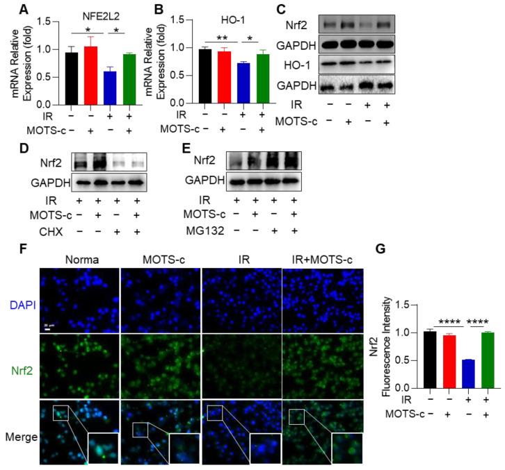
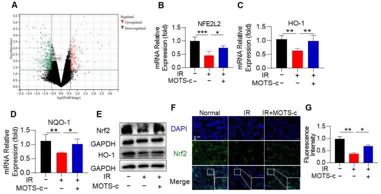
Radiation pneumonitis (RP) is a prevalent and fatal complication of thoracic radiotherapy due to the lack of effective treatment options. RP primarily arises from mitochondrial injury in lung epithelial cells. The mitochondrial-derived peptide MOTS-c has demonstrated protective effects against various diseases by mitigating mitochondrial injury. C57BL/6 mice were exposed to 20 Gy of lung irradiation (IR) and received daily intraperitoneal injections of MOTS-c for 2 weeks. MOTS-c significantly ameliorated lung tissue damage, inflammation, and oxidative stress caused by radiation. Meanwhile, MOTS-c reversed the apoptosis and mitochondrial damage of alveolar epithelial cells in RP mice. Furthermore, MOTS-c significantly inhibited oxidative stress and mitochondrial damage in MLE-12 cells and primary mouse lung epithelial cells. Mechanistically, MOTS-c increased the nuclear factor erythroid 2-related factor (Nrf2) level and promoted its nuclear translocation. Notably, Nrf2 deficiency abolished the protective function of MOTS-c in mice with RP. In conclusion, MOTS-c alleviates RP by protecting mitochondrial function through an Nrf2-dependent mechanism, indicating that MOTS-c may be a novel potential protective agent against RP.

摘要

放射性肺炎(RP)是胸部放疗常见且致命的并发症,因为缺乏有效的治疗方案。RP主要源于肺上皮细胞的线粒体损伤。线粒体衍生肽MOTS-c已通过减轻线粒体损伤对多种疾病显示出保护作用。将C57BL/6小鼠暴露于20 Gy的肺部照射(IR)下,并每天腹腔注射MOTS-c,持续2周。MOTS-c显著改善了辐射引起的肺组织损伤、炎症和氧化应激。同时,MOTS-c逆转了RP小鼠肺泡上皮细胞的凋亡和线粒体损伤。此外,MOTS-c显著抑制了MLE-12细胞和原代小鼠肺上皮细胞中的氧化应激和线粒体损伤。机制上,MOTS-c增加了核因子红细胞2相关因子(Nrf2)水平并促进其核转位。值得注意的是,Nrf2缺乏消除了MOTS-c对RP小鼠的保护作用。总之,MOTS-c通过Nrf2依赖机制保护线粒体功能来减轻RP,表明MOTS-c可能是一种新型的潜在抗RP保护剂。

https://cdn.ncbi.nlm.nih.gov/pmc/blobs/b80c/11117534/b6123442064c/antioxidants-13-00613-g011.jpg
https://cdn.ncbi.nlm.nih.gov/pmc/blobs/b80c/11117534/52a4af5454f2/antioxidants-13-00613-g001.jpg
https://cdn.ncbi.nlm.nih.gov/pmc/blobs/b80c/11117534/0627cf20930b/antioxidants-13-00613-g002.jpg
https://cdn.ncbi.nlm.nih.gov/pmc/blobs/b80c/11117534/347ed0ffeae8/antioxidants-13-00613-g003.jpg
https://cdn.ncbi.nlm.nih.gov/pmc/blobs/b80c/11117534/a27af016e3f2/antioxidants-13-00613-g004.jpg
https://cdn.ncbi.nlm.nih.gov/pmc/blobs/b80c/11117534/88ae8fbcce2f/antioxidants-13-00613-g005.jpg
https://cdn.ncbi.nlm.nih.gov/pmc/blobs/b80c/11117534/ceaa0fa680bd/antioxidants-13-00613-g006.jpg
https://cdn.ncbi.nlm.nih.gov/pmc/blobs/b80c/11117534/f0dacb918cc2/antioxidants-13-00613-g007.jpg
https://cdn.ncbi.nlm.nih.gov/pmc/blobs/b80c/11117534/cfc9cab91313/antioxidants-13-00613-g008.jpg
https://cdn.ncbi.nlm.nih.gov/pmc/blobs/b80c/11117534/499ea574fd72/antioxidants-13-00613-g009.jpg
https://cdn.ncbi.nlm.nih.gov/pmc/blobs/b80c/11117534/b5506c9ca69b/antioxidants-13-00613-g010.jpg
https://cdn.ncbi.nlm.nih.gov/pmc/blobs/b80c/11117534/b6123442064c/antioxidants-13-00613-g011.jpg
https://cdn.ncbi.nlm.nih.gov/pmc/blobs/b80c/11117534/52a4af5454f2/antioxidants-13-00613-g001.jpg
https://cdn.ncbi.nlm.nih.gov/pmc/blobs/b80c/11117534/0627cf20930b/antioxidants-13-00613-g002.jpg
https://cdn.ncbi.nlm.nih.gov/pmc/blobs/b80c/11117534/347ed0ffeae8/antioxidants-13-00613-g003.jpg
https://cdn.ncbi.nlm.nih.gov/pmc/blobs/b80c/11117534/a27af016e3f2/antioxidants-13-00613-g004.jpg
https://cdn.ncbi.nlm.nih.gov/pmc/blobs/b80c/11117534/88ae8fbcce2f/antioxidants-13-00613-g005.jpg
https://cdn.ncbi.nlm.nih.gov/pmc/blobs/b80c/11117534/ceaa0fa680bd/antioxidants-13-00613-g006.jpg
https://cdn.ncbi.nlm.nih.gov/pmc/blobs/b80c/11117534/f0dacb918cc2/antioxidants-13-00613-g007.jpg
https://cdn.ncbi.nlm.nih.gov/pmc/blobs/b80c/11117534/cfc9cab91313/antioxidants-13-00613-g008.jpg
https://cdn.ncbi.nlm.nih.gov/pmc/blobs/b80c/11117534/499ea574fd72/antioxidants-13-00613-g009.jpg
https://cdn.ncbi.nlm.nih.gov/pmc/blobs/b80c/11117534/b5506c9ca69b/antioxidants-13-00613-g010.jpg
https://cdn.ncbi.nlm.nih.gov/pmc/blobs/b80c/11117534/b6123442064c/antioxidants-13-00613-g011.jpg

相似文献

1
The Mitochondrial-Derived Peptide MOTS-c Alleviates Radiation Pneumonitis via an Nrf2-Dependent Mechanism.线粒体衍生肽MOTS-c通过Nrf2依赖性机制减轻放射性肺炎。
Antioxidants (Basel). 2024 May 17;13(5):613. doi: 10.3390/antiox13050613.
2
Pyrroloquinoline Quinone Alleviates Mitochondria Damage in Radiation-Induced Lung Injury in a MOTS-c-Dependent Manner.吡咯并喹啉醌通过依赖 MOTS-c 的方式减轻放射性肺损伤中的线粒体损伤。
J Agric Food Chem. 2024 Sep 25;72(38):20944-20958. doi: 10.1021/acs.jafc.4c03502. Epub 2024 Sep 11.
3
The Mitochondrial-Derived Peptide MOTS-c Attenuates Oxidative Stress Injury and the Inflammatory Response of H9c2 Cells Through the Nrf2/ARE and NF-κB Pathways.线粒体衍生肽 MOTS-c 通过 Nrf2/ARE 和 NF-κB 通路减轻 H9c2 细胞的氧化应激损伤和炎症反应。
Cardiovasc Eng Technol. 2022 Oct;13(5):651-661. doi: 10.1007/s13239-021-00589-w. Epub 2021 Dec 2.
4
The role of FPR2-mediated ferroptosis in formyl peptide-induced acute lung injury against endothelial barrier damage and protective effect of the mitochondria-derived peptide MOTS-c.FPR2 介导线粒体铁死亡在甲酰肽诱导的急性肺损伤对抗内皮屏障损伤中的作用及线粒体来源肽 MOTS-c 的保护作用。
Int Immunopharmacol. 2024 Apr 20;131:111911. doi: 10.1016/j.intimp.2024.111911. Epub 2024 Mar 24.
5
The mitochondrial-derived peptide MOTS-c suppresses ferroptosis and alleviates acute lung injury induced by myocardial ischemia reperfusion via PPARγ signaling pathway.线粒体衍生肽 MOTS-c 通过 PPARγ 信号通路抑制铁死亡,减轻心肌缺血再灌注引起的急性肺损伤。
Eur J Pharmacol. 2023 Aug 15;953:175835. doi: 10.1016/j.ejphar.2023.175835. Epub 2023 Jun 7.
6
The Mitochondrial-Derived Peptide (MOTS-c) Interacted with Nrf2 to Defend the Antioxidant System to Protect Dopaminergic Neurons Against Rotenone Exposure.线粒体衍生肽(MOTS-c)与 Nrf2 相互作用以防御抗氧化系统,防止多巴胺能神经元暴露于鱼藤酮中。
Mol Neurobiol. 2023 Oct;60(10):5915-5930. doi: 10.1007/s12035-023-03443-3. Epub 2023 Jun 28.
7
Protective effect of MOTS-c on acute lung injury induced by lipopolysaccharide in mice.MOTS-c 对脂多糖诱导的小鼠急性肺损伤的保护作用。
Int Immunopharmacol. 2020 Mar;80:106174. doi: 10.1016/j.intimp.2019.106174. Epub 2020 Jan 10.
8
Near-infrared Nrf2 activator IR-61 dye alleviates radiation-induced lung injury.近红外 Nrf2 激活剂 IR-61 染料可减轻放射性肺损伤。
Free Radic Res. 2022 May-Jun;56(5-6):411-426. doi: 10.1080/10715762.2022.2132942. Epub 2022 Oct 17.
9
Orally administered MOTS-c analogue ameliorates dextran sulfate sodium-induced colitis by inhibiting inflammation and apoptosis.口服 MOTS-c 类似物通过抑制炎症和细胞凋亡改善葡聚糖硫酸钠诱导的结肠炎。
Eur J Pharmacol. 2023 Jan 15;939:175469. doi: 10.1016/j.ejphar.2022.175469. Epub 2022 Dec 15.
10
Mitochondrial-Derived Peptide MOTS-c Ameliorates Spared Nerve Injury-Induced Neuropathic Pain in Mice by Inhibiting Microglia Activation and Neuronal Oxidative Damage in the Spinal Cord the AMPK Pathway.线粒体衍生肽 MOTS-c 通过抑制脊髓中小胶质细胞激活和神经元氧化损伤来改善小鼠 spared 神经损伤诱导的神经性疼痛:AMPK 通路。
ACS Chem Neurosci. 2023 Jun 21;14(12):2362-2374. doi: 10.1021/acschemneuro.3c00140. Epub 2023 Jun 7.

引用本文的文献

1
Characterization of the Avian Mitochondrial-Derived Peptide MOTS-c and Its Potential Role as a Metabolic Regulator.禽源线粒体衍生肽MOTS-c的特性及其作为代谢调节剂的潜在作用。
Animals (Basel). 2025 Jul 29;15(15):2230. doi: 10.3390/ani15152230.
2
MOTS-c mimics exercise to combat diabetic liver fibrosis by targeting Keap1-Nrf2-Smad2/3.运动诱导的微小RNA-细胞外囊泡通过靶向Keap1-Nrf2-Smad2/3模拟运动来对抗糖尿病性肝纤维化。
Sci Rep. 2025 May 27;15(1):18460. doi: 10.1038/s41598-025-03526-2.
3
Mitochondria-Nuclear Crosstalk: Orchestrating mtDNA Maintenance.

本文引用的文献

1
Mitochondrial-derived peptides in cardiovascular disease: Novel insights and therapeutic opportunities.线粒体衍生肽在心血管疾病中的作用:新的见解和治疗机会。
J Adv Res. 2024 Oct;64:99-115. doi: 10.1016/j.jare.2023.11.018. Epub 2023 Nov 24.
2
The Roles of NFR2-Regulated Oxidative Stress and Mitochondrial Quality Control in Chronic Liver Diseases.NFR2 调节的氧化应激和线粒体质量控制在慢性肝病中的作用
Antioxidants (Basel). 2023 Oct 29;12(11):1928. doi: 10.3390/antiox12111928.
3
Activation of Nrf2/ARE pathway by Anisodamine (654-2) for Inhibition of cellular aging and alleviation of Radiation-Induced lung injury.
线粒体-细胞核相互作用:协调线粒体DNA的维持
Environ Mol Mutagen. 2025 Jun;66(5):222-242. doi: 10.1002/em.70013. Epub 2025 May 26.
山莨菪碱(654-2)激活Nrf2/ARE通路以抑制细胞衰老并减轻放射性肺损伤
Int Immunopharmacol. 2023 Nov;124(Pt A):110864. doi: 10.1016/j.intimp.2023.110864. Epub 2023 Sep 7.
4
The Mitochondrial-Derived Peptide (MOTS-c) Interacted with Nrf2 to Defend the Antioxidant System to Protect Dopaminergic Neurons Against Rotenone Exposure.线粒体衍生肽(MOTS-c)与 Nrf2 相互作用以防御抗氧化系统,防止多巴胺能神经元暴露于鱼藤酮中。
Mol Neurobiol. 2023 Oct;60(10):5915-5930. doi: 10.1007/s12035-023-03443-3. Epub 2023 Jun 28.
5
4-OI ameliorates bleomycin-induced pulmonary fibrosis by activating Nrf2 and suppressing macrophage-mediated epithelial-mesenchymal transition.4-OI 通过激活 Nrf2 和抑制巨噬细胞介导的上皮-间充质转化来改善博来霉素诱导的肺纤维化。
Inflamm Res. 2023 Jun;72(6):1133-1145. doi: 10.1007/s00011-023-01733-z. Epub 2023 May 11.
6
Mitochondrial micropeptide MOXI promotes fibrotic gene transcription by translocation to the nucleus and bridging N-acetyltransferase 14 with transcription factor c-Jun.线粒体微肽 MOXI 通过易位到细胞核并与转录因子 c-Jun 桥接乙酰转移酶 14 来促进纤维化基因转录。
Kidney Int. 2023 May;103(5):886-902. doi: 10.1016/j.kint.2023.01.024. Epub 2023 Feb 15.
7
MOTS-c repairs myocardial damage by inhibiting the CCN1/ERK1/2/EGR1 pathway in diabetic rats.MOTS-c通过抑制糖尿病大鼠体内的CCN1/ERK1/2/EGR1信号通路来修复心肌损伤。
Front Nutr. 2023 Jan 4;9:1060684. doi: 10.3389/fnut.2022.1060684. eCollection 2022.
8
mitigates experimental thoracic radiation-induced lung injury by regulating antioxidant status and inflammatory responses.通过调节抗氧化状态和炎症反应减轻实验性胸部辐射诱导的肺损伤。
Food Funct. 2023 Feb 6;14(3):1545-1559. doi: 10.1039/d2fo03208b.
9
Monophosphoryl lipid A ameliorates radiation-induced lung injury by promoting the polarization of macrophages to the M1 phenotype.单磷酰脂质 A 通过促进巨噬细胞向 M1 表型极化来改善放射性肺损伤。
J Transl Med. 2022 Dec 14;20(1):597. doi: 10.1186/s12967-022-03804-x.
10
An Agent-Based Model of Radiation-Induced Lung Fibrosis.基于代理的放射性肺纤维化模型。
Int J Mol Sci. 2022 Nov 11;23(22):13920. doi: 10.3390/ijms232213920.