• 文献检索
  • 文档翻译
  • 深度研究
  • 学术资讯
  • Suppr Zotero 插件Zotero 插件
  • 邀请有礼
  • 套餐&价格
  • 历史记录
应用&插件
Suppr Zotero 插件Zotero 插件浏览器插件Mac 客户端Windows 客户端微信小程序
定价
高级版会员购买积分包购买API积分包
服务
文献检索文档翻译深度研究API 文档MCP 服务
关于我们
关于 Suppr公司介绍联系我们用户协议隐私条款
关注我们

Suppr 超能文献

核心技术专利:CN118964589B侵权必究
粤ICP备2023148730 号-1Suppr @ 2026

文献检索

告别复杂PubMed语法,用中文像聊天一样搜索,搜遍4000万医学文献。AI智能推荐,让科研检索更轻松。

立即免费搜索

文件翻译

保留排版,准确专业,支持PDF/Word/PPT等文件格式,支持 12+语言互译。

免费翻译文档

深度研究

AI帮你快速写综述,25分钟生成高质量综述,智能提取关键信息,辅助科研写作。

立即免费体验

人胶质母细胞瘤中新型潜在治疗靶点阿片肽受体及其内源性配体在不同干细胞群体中的表达

Expression of the apelin receptor, a novel potential therapeutic target, and its endogenous ligands in diverse stem cell populations in human glioblastoma.

作者信息

Williams Thomas L, Nwokoye Peter, Kuc Rhoda E, Smith Kieran, Paterson Anna L, Allinson Kieren, Maguire Janet J, Davenport Anthony P

机构信息

Experimental Medicine and Immunotherapeutics, University of Cambridge, Addenbrooke's Hospital, Cambridge, United Kingdom.

Department of Pathology, Cambridge University Hospitals NHS Foundation Trust, Cambridge, United Kingdom.

出版信息

Front Neurosci. 2024 May 13;18:1379658. doi: 10.3389/fnins.2024.1379658. eCollection 2024.

DOI:10.3389/fnins.2024.1379658
PMID:38803685
原文链接:https://pmc.ncbi.nlm.nih.gov/articles/PMC11128631/
Abstract

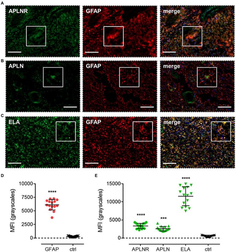
Glioblastoma multiforme (GBM) is one of the most common and lethal forms of brain cancer, carrying a very poor prognosis (median survival of ~15 months post-diagnosis). Treatment typically involves invasive surgical resection of the tumour mass, followed by radiotherapy and adjuvant chemotherapy using the alkylating agent temozolomide, but over half of patients do not respond to this drug and considerable resistance is observed. Tumour heterogeneity is the main cause of therapeutic failure, where diverse progenitor glioblastoma stem cell (GSC) lineages in the microenvironment drive tumour recurrence and therapeutic resistance. The apelin receptor is a class A GPCR that binds two endogenous peptide ligands, apelin and ELA, and plays a role in the proliferation and survival of cancer cells. Here, we used quantitative whole slide immunofluorescent imaging of human GBM samples to characterise expression of the apelin receptor and both its ligands in the distinct GSC lineages, namely neural-progenitor-like cells (NPCs), oligodendrocyte-progenitor-like cells (OPCs), and mesenchymal-like cells (MES), as well as reactive astrocytic cells. The data confirm the presence of the apelin receptor as a tractable drug target that is common across the key cell populations driving tumour growth and maintenance, offering a potential novel therapeutic approach for patients with GBM.

摘要

多形性胶质母细胞瘤(GBM)是最常见且致命的脑癌形式之一,预后极差(诊断后中位生存期约为15个月)。治疗通常包括对肿瘤块进行侵入性手术切除,随后进行放疗以及使用烷化剂替莫唑胺进行辅助化疗,但超过半数的患者对该药物无反应,且存在明显的耐药性。肿瘤异质性是治疗失败的主要原因,微环境中不同的祖细胞性胶质母细胞瘤干细胞(GSC)谱系驱动肿瘤复发和治疗耐药性。阿片肽受体是一种A类G蛋白偶联受体,它结合两种内源性肽配体,即阿片肽和ELA,并在癌细胞的增殖和存活中发挥作用。在此,我们利用人GBM样本的定量全玻片免疫荧光成像来表征阿片肽受体及其两种配体在不同GSC谱系中的表达,这些谱系包括神经祖细胞样细胞(NPC)、少突胶质细胞祖细胞样细胞(OPC)、间充质样细胞(MES)以及反应性星形细胞。数据证实阿片肽受体作为一个可靶向的药物靶点存在于驱动肿瘤生长和维持的关键细胞群体中,为GBM患者提供了一种潜在的新型治疗方法。

https://cdn.ncbi.nlm.nih.gov/pmc/blobs/1997/11128631/837a3e0e233b/fnins-18-1379658-g008.jpg
https://cdn.ncbi.nlm.nih.gov/pmc/blobs/1997/11128631/79e6387680cb/fnins-18-1379658-g001.jpg
https://cdn.ncbi.nlm.nih.gov/pmc/blobs/1997/11128631/cff0b04d29b5/fnins-18-1379658-g002.jpg
https://cdn.ncbi.nlm.nih.gov/pmc/blobs/1997/11128631/7cb517cf166f/fnins-18-1379658-g003.jpg
https://cdn.ncbi.nlm.nih.gov/pmc/blobs/1997/11128631/f2b052724b41/fnins-18-1379658-g004.jpg
https://cdn.ncbi.nlm.nih.gov/pmc/blobs/1997/11128631/75044093c607/fnins-18-1379658-g005.jpg
https://cdn.ncbi.nlm.nih.gov/pmc/blobs/1997/11128631/099537a73ad7/fnins-18-1379658-g006.jpg
https://cdn.ncbi.nlm.nih.gov/pmc/blobs/1997/11128631/155272a2d30d/fnins-18-1379658-g007.jpg
https://cdn.ncbi.nlm.nih.gov/pmc/blobs/1997/11128631/837a3e0e233b/fnins-18-1379658-g008.jpg
https://cdn.ncbi.nlm.nih.gov/pmc/blobs/1997/11128631/79e6387680cb/fnins-18-1379658-g001.jpg
https://cdn.ncbi.nlm.nih.gov/pmc/blobs/1997/11128631/cff0b04d29b5/fnins-18-1379658-g002.jpg
https://cdn.ncbi.nlm.nih.gov/pmc/blobs/1997/11128631/7cb517cf166f/fnins-18-1379658-g003.jpg
https://cdn.ncbi.nlm.nih.gov/pmc/blobs/1997/11128631/f2b052724b41/fnins-18-1379658-g004.jpg
https://cdn.ncbi.nlm.nih.gov/pmc/blobs/1997/11128631/75044093c607/fnins-18-1379658-g005.jpg
https://cdn.ncbi.nlm.nih.gov/pmc/blobs/1997/11128631/099537a73ad7/fnins-18-1379658-g006.jpg
https://cdn.ncbi.nlm.nih.gov/pmc/blobs/1997/11128631/155272a2d30d/fnins-18-1379658-g007.jpg
https://cdn.ncbi.nlm.nih.gov/pmc/blobs/1997/11128631/837a3e0e233b/fnins-18-1379658-g008.jpg

相似文献

1
Expression of the apelin receptor, a novel potential therapeutic target, and its endogenous ligands in diverse stem cell populations in human glioblastoma.人胶质母细胞瘤中新型潜在治疗靶点阿片肽受体及其内源性配体在不同干细胞群体中的表达
Front Neurosci. 2024 May 13;18:1379658. doi: 10.3389/fnins.2024.1379658. eCollection 2024.
2
Expanding the apelin receptor pharmacological toolbox using novel fluorescent ligands.利用新型荧光配体扩展阿片肽受体药理学工具包。
Front Endocrinol (Lausanne). 2023 Mar 9;14:1139121. doi: 10.3389/fendo.2023.1139121. eCollection 2023.
3
PamCSK, a TLR2 ligand, induces differentiation of glioblastoma stem cells and confers susceptibility to temozolomide.帕米膦酸二钠(PamCSK),一种 TLR2 配体,可诱导神经胶质瘤干细胞分化,并增加替莫唑胺敏感性。
Invest New Drugs. 2020 Apr;38(2):299-310. doi: 10.1007/s10637-019-00788-2. Epub 2019 May 11.
4
Elabela/Toddler Is an Endogenous Agonist of the Apelin APJ Receptor in the Adult Cardiovascular System, and Exogenous Administration of the Peptide Compensates for the Downregulation of Its Expression in Pulmonary Arterial Hypertension.埃拉贝拉/Toddler是成人心血管系统中阿片肽APJ受体的内源性激动剂,外源性给予该肽可补偿其在肺动脉高压中表达的下调。
Circulation. 2017 Mar 21;135(12):1160-1173. doi: 10.1161/CIRCULATIONAHA.116.023218. Epub 2017 Jan 30.
5
Elabela/Toddler and apelin bind differently to the apelin receptor.埃拉贝拉/幼儿和阿片肽以不同的方式与阿片肽受体结合。
FASEB J. 2020 Jun;34(6):7989-8000. doi: 10.1096/fj.201903029R. Epub 2020 Apr 17.
6
ELABELA-APJ axis protects from pressure overload heart failure and angiotensin II-induced cardiac damage.ELABELA-APJ 轴可预防压力超负荷性心力衰竭和血管紧张素 II 诱导的心脏损伤。
Cardiovasc Res. 2017 Jun 1;113(7):760-769. doi: 10.1093/cvr/cvx061.
7
The Elabela-APJ axis: a promising therapeutic target for heart failure.Elabela-APJ 轴:心力衰竭有前途的治疗靶点。
Heart Fail Rev. 2021 Sep;26(5):1249-1258. doi: 10.1007/s10741-020-09957-5.
8
The apelin receptor: physiology, pathology, cell signalling, and ligand modulation of a peptide-activated class A GPCR.阿片肽受体:一种肽激活的A类G蛋白偶联受体的生理学、病理学、细胞信号传导及配体调节
Biochem Cell Biol. 2014 Dec;92(6):431-40. doi: 10.1139/bcb-2014-0072. Epub 2014 Aug 20.
9
Pharmacological targeting of apelin impairs glioblastoma growth.对阿片肽进行药物靶向治疗会损害胶质母细胞瘤的生长。
Brain. 2017 Nov 1;140(11):2939-2954. doi: 10.1093/brain/awx253.
10
Apelin/Elabela-APJ: a novel therapeutic target in the cardiovascular system.阿片肽/艾拉贝拉-APJ:心血管系统中的新型治疗靶点。
Ann Transl Med. 2020 Mar;8(5):243. doi: 10.21037/atm.2020.02.07.

引用本文的文献

1
Unlocking glioblastoma: breakthroughs in molecular mechanisms and next-generation therapies.攻克胶质母细胞瘤:分子机制的突破与新一代疗法
Med Oncol. 2025 Jun 21;42(7):276. doi: 10.1007/s12032-025-02830-1.
2
Repression of apelin Furin cleavage sites provides antimetastatic strategy in colorectal cancer.抑制apelin弗林蛋白酶切割位点为结直肠癌提供了抗转移策略。
EMBO Mol Med. 2025 Mar;17(3):504-534. doi: 10.1038/s44321-025-00196-5. Epub 2025 Feb 17.
3
A Morphological and Behavioral Study of Demyelination and Remyelination in the Cuprizone Model: Insights into APLNR and NG2+ Cell Dynamics.

本文引用的文献

1
Spatial cellular architecture predicts prognosis in glioblastoma.空间细胞结构预测胶质母细胞瘤的预后。
Nat Commun. 2023 Jul 11;14(1):4122. doi: 10.1038/s41467-023-39933-0.
2
Expanding the apelin receptor pharmacological toolbox using novel fluorescent ligands.利用新型荧光配体扩展阿片肽受体药理学工具包。
Front Endocrinol (Lausanne). 2023 Mar 9;14:1139121. doi: 10.3389/fendo.2023.1139121. eCollection 2023.
3
Distribution, Function, and Expression of the Apelinergic System in the Healthy and Diseased Mammalian Brain.阿片肽能系统在健康和患病哺乳动物大脑中的分布、功能和表达。
铜螯合剂模型中脱髓鞘和髓鞘再生的形态学与行为学研究:对血管生成素样受体(APLNR)和NG2+细胞动力学的见解
Int J Mol Sci. 2024 Dec 3;25(23):13011. doi: 10.3390/ijms252313011.
Genes (Basel). 2022 Nov 21;13(11):2172. doi: 10.3390/genes13112172.
4
Apelin is expressed throughout the human kidney, is elevated in chronic kidney disease & associates independently with decline in kidney function.Apelin 在人肾脏中表达广泛,在慢性肾脏病中升高,并与肾功能下降独立相关。
Br J Clin Pharmacol. 2022 Dec;88(12):5295-5306. doi: 10.1111/bcp.15446. Epub 2022 Jul 19.
5
Generation of vascularized brain organoids to study neurovascular interactions.生成血管化的脑类器官以研究神经血管相互作用。
Elife. 2022 May 4;11:e76707. doi: 10.7554/eLife.76707.
6
A First-in-Human Study of AMG 986, a Novel Apelin Receptor Agonist, in Healthy Subjects and Heart Failure Patients.一项评估 AMG 986(一种新型的 Apelin 受体激动剂)在健康受试者和心力衰竭患者中安全性、耐受性、药代动力学和药效学的首次人体研究
Cardiovasc Drugs Ther. 2023 Aug;37(4):743-755. doi: 10.1007/s10557-022-07328-w. Epub 2022 Apr 23.
7
Apelin promotes blood and lymph vessel formation and the growth of melanoma lung metastasis.Apelin 促进血管和淋巴管的形成,并促进黑色素瘤肺转移的生长。
Sci Rep. 2021 Mar 11;11(1):5798. doi: 10.1038/s41598-021-85162-0.
8
The Definition and Delineation of the Target Area of Radiotherapy Based on the Recurrence Pattern of Glioblastoma After Temozolomide Chemoradiotherapy.基于替莫唑胺同步放化疗后胶质母细胞瘤复发模式的放射治疗靶区定义与勾画
Front Oncol. 2021 Feb 22;10:615368. doi: 10.3389/fonc.2020.615368. eCollection 2020.
9
Genetic Architectures and Cell-of-Origin in Glioblastoma.胶质母细胞瘤的遗传结构与起源细胞
Front Oncol. 2021 Jan 21;10:615400. doi: 10.3389/fonc.2020.615400. eCollection 2020.
10
The Role of Temozolomide in Patients With Newly Diagnosed Wild-Type IDH, Unmethylated MGMTp Glioblastoma During the COVID-19 Pandemic.替莫唑胺在新冠疫情期间新诊断的野生型异柠檬酸脱氢酶、O⁶-甲基鸟嘌呤-DNA甲基转移酶启动子未甲基化的胶质母细胞瘤患者中的作用
JAMA Oncol. 2021 May 1;7(5):675-676. doi: 10.1001/jamaoncol.2020.6732.