Suppr超能文献

SARS-CoV-2 感染通过刺突蛋白介导的 HLA-E 表达诱导适应性 NK 细胞反应。

SARS-CoV-2 infection induces adaptive NK cell responses by spike protein-mediated induction of HLA-E expression.

机构信息

Primate Genetics Laboratory, German Primate Center, Leibniz-Institute for Primate Research, Göttingen, Germany.

PhD Program Molecular Biology of Cells, GGNB, Georg August University, Göttingen, Germany.

出版信息

Emerg Microbes Infect. 2024 Dec;13(1):2361019. doi: 10.1080/22221751.2024.2361019. Epub 2024 Jun 27.

Abstract

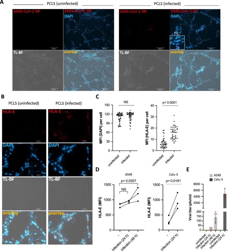
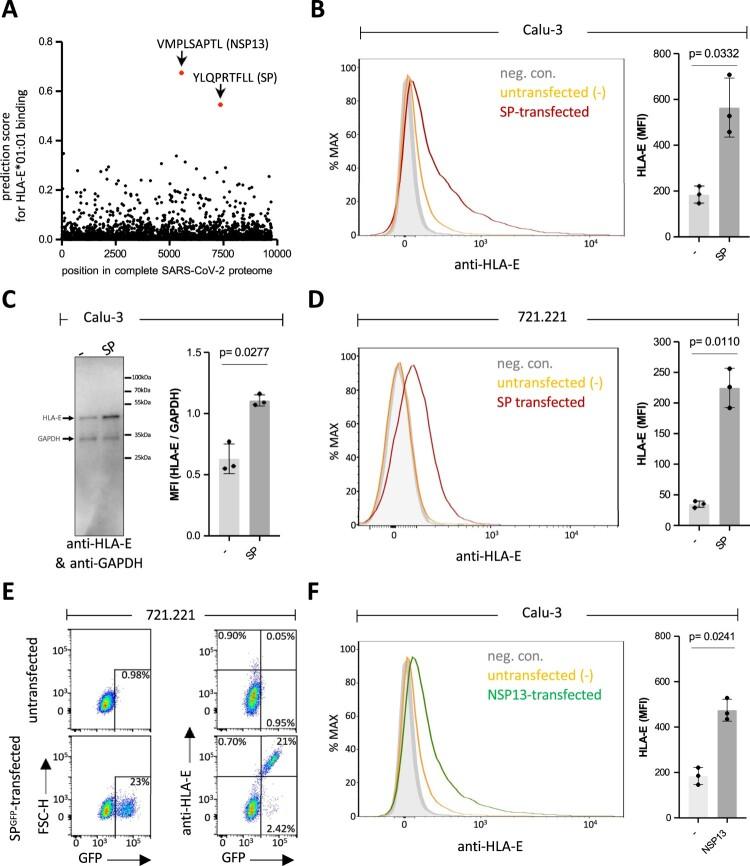
HLA-E expression plays a central role for modulation of NK cell function by interaction with inhibitory NKG2A and stimulatory NKG2C receptors on canonical and adaptive NK cells, respectively. Here, we demonstrate that infection of human primary lung tissue with SARS-CoV-2 leads to increased HLA-E expression and show that processing of the peptide YLQPRTFLL from the spike protein is primarily responsible for the strong, dose-dependent increase of HLA-E. Targeting the peptide site within the spike protein revealed that a single point mutation was sufficient to abrogate the increase in HLA-E expression. Spike-mediated induction of HLA-E differentially affected NK cell function: whereas degranulation, IFN-γ production, and target cell cytotoxicity were enhanced in NKG2C adaptive NK cells, effector functions were inhibited in NKG2A canonical NK cells. Analysis of a cohort of COVID-19 patients in the acute phase of infection revealed that adaptive NK cells were induced irrespective of the HCMV status, challenging the paradigm that adaptive NK cells are only generated during HCMV infection. During the first week of hospitalization, patients exhibited a selective increase of early NKG2CCD57 adaptive NK cells whereas mature NKG2CCD57 cells remained unchanged. Further analysis of recovered patients suggested that the adaptive NK cell response is primarily driven by a wave of early adaptive NK cells during acute infection that wanes once the infection is cleared. Together, this study suggests that NK cell responses to SARS-CoV-2 infection are majorly influenced by the balance between canonical and adaptive NK cells via the HLA-E/NKG2A/C axis.

摘要

HLA-E 表达通过分别与经典和适应性 NK 细胞上的抑制性 NKG2A 和刺激性 NKG2C 受体相互作用,对 NK 细胞功能的调节起着核心作用。在这里,我们证明了 SARS-CoV-2 感染人原代肺组织会导致 HLA-E 表达增加,并表明来自刺突蛋白的肽 YLQPRTFLL 的加工主要负责 HLA-E 的强剂量依赖性增加。针对刺突蛋白中的肽位点表明,单个点突变足以消除 HLA-E 表达的增加。刺突介导的 HLA-E 诱导对 NK 细胞功能的影响不同:虽然脱颗粒、IFN-γ 产生和靶细胞细胞毒性在 NKG2C 适应性 NK 细胞中增强,但在 NKG2A 经典 NK 细胞中抑制了效应功能。对急性感染 COVID-19 患者的队列进行分析表明,适应性 NK 细胞被诱导与 HCMV 状态无关,这挑战了适应性 NK 细胞仅在 HCMV 感染期间产生的范式。在住院的第一周,患者表现出早期 NKG2CCD57 适应性 NK 细胞的选择性增加,而成熟的 NKG2CCD57 细胞保持不变。对康复患者的进一步分析表明,适应性 NK 细胞反应主要是由急性感染期间早期适应性 NK 细胞的一波驱动的,一旦感染清除,这种反应就会减弱。总之,这项研究表明,NK 细胞对 SARS-CoV-2 感染的反应主要通过 HLA-E/NKG2A/C 轴受经典和适应性 NK 细胞之间的平衡影响。

https://cdn.ncbi.nlm.nih.gov/pmc/blobs/8da8/11212573/7cbac442e4e0/TEMI_A_2361019_F0001_OC.jpg

文献检索

告别复杂PubMed语法,用中文像聊天一样搜索,搜遍4000万医学文献。AI智能推荐,让科研检索更轻松。

立即免费搜索

文件翻译

保留排版,准确专业,支持PDF/Word/PPT等文件格式,支持 12+语言互译。

免费翻译文档

深度研究

AI帮你快速写综述,25分钟生成高质量综述,智能提取关键信息,辅助科研写作。

立即免费体验